|
Source |
Alliance of Genome Resources |



| Category | ID | Classification term | Gene | Evidence | Inferred from | Organism | Reference |
|---|---|---|---|---|---|---|---|
| Molecular Function | GO:0005515 | protein binding | SNRPF | IPI | UniProtKB:Q9Y4Y9 | Human | PMID:15231747 |
| Molecular Function | GO:0005515 | protein binding | SNRPF | IPI | UniProtKB:Q8WXD5 | Human | PMID:15939020 |
| Molecular Function | GO:0005515 | protein binding | SNRPF | IPI | UniProtKB:Q15428 | Human | PMID:17332742 |
| Molecular Function | GO:0005515 | protein binding | SNRPF | IPI | UniProtKB:O14893 | Human | PMID:18984161 |
| Molecular Function | GO:0005515 | protein binding | SNRPF | IPI | UniProtKB:P54105 | Human | PMID:18984161 |
| Molecular Function | GO:0005515 | protein binding | SNRPF | IPI | UniProtKB:P62304 | Human | PMID:18984161 |
| Molecular Function | GO:0005515 | protein binding | SNRPF | IPI | UniProtKB:O14893 | Human | PMID:21816274 |
| Molecular Function | GO:0005515 | protein binding | SNRPF | IPI | UniProtKB:P54105 | Human | PMID:22365833 |
| Molecular Function | GO:0005515 | protein binding | SNRPF | IPI | UniProtKB:P62304 | Human | PMID:22365833 |
| Molecular Function | GO:0005515 | protein binding | SNRPF | IPI | UniProtKB:P62316 | Human | PMID:22365833 |
| Molecular Function | GO:0005515 | protein binding | SNRPF | IPI | UniProtKB:Q9UK45 | Human | PMID:22365833 |
| Molecular Function | GO:0005515 | protein binding | SNRPF | IPI | UniProtKB:Q9Y4Y9 | Human | PMID:22365833 |
| Molecular Function | GO:0005515 | protein binding | SNRPF | IPI | UniProtKB:P38432 | Human | PMID:25416956 |
| Molecular Function | GO:0005515 | protein binding | SNRPF | IPI | UniProtKB:Q13422 | Human | PMID:25416956 |
| Molecular Function | GO:0005515 | protein binding | SNRPF | IPI | UniProtKB:Q8TBB1 | Human | PMID:25416956 |
| Molecular Function | GO:0005515 | protein binding | SNRPF | IPI | UniProtKB:Q9NSC5 | Human | PMID:25416956 |
| Molecular Function | GO:0005515 | protein binding | SNRPF | IPI | UniProtKB:Q9Y4Y9 | Human | PMID:25416956 |
| Molecular Function | GO:0005515 | protein binding | SNRPF | IPI | UniProtKB:P54105 | Human | PMID:28514442 |
| Molecular Function | GO:0005515 | protein binding | SNRPF | IPI | UniProtKB:P62304 | Human | PMID:28514442 |
| Molecular Function | GO:0005515 | protein binding | SNRPF | IPI | UniProtKB:P62316 | Human | PMID:28514442 |
| Molecular Function | GO:0005515 | protein binding | SNRPF | IPI | UniProtKB:Q15428 | Human | PMID:28514442 |
| Molecular Function | GO:0005515 | protein binding | SNRPF | IPI | UniProtKB:Q8WXD5 | Human | PMID:28514442 |
| Molecular Function | GO:0005515 | protein binding | SNRPF | IPI | UniProtKB:O14893 | Human | PMID:31799625 |
| Molecular Function | GO:0005515 | protein binding | SNRPF | IPI | UniProtKB:P62304 | Human | PMID:31799625 |
| Molecular Function | GO:0005515 | protein binding | SNRPF | IPI | UniProtKB:P62316 | Human | PMID:31799625 |
| Molecular Function | GO:0005515 | protein binding | SNRPF | IPI | UniProtKB:O14893 | Human | PMID:32296183 |
| Molecular Function | GO:0005515 | protein binding | SNRPF | IPI | UniProtKB:P32969 | Human | PMID:32296183 |
| Molecular Function | GO:0005515 | protein binding | SNRPF | IPI | UniProtKB:P38432 | Human | PMID:32296183 |
| Molecular Function | GO:0005515 | protein binding | SNRPF | IPI | UniProtKB:P62304 | Human | PMID:32296183 |
| Molecular Function | GO:0005515 | protein binding | SNRPF | IPI | UniProtKB:P62310 | Human | PMID:32296183 |
| Molecular Function | GO:0005515 | protein binding | SNRPF | IPI | UniProtKB:P62316 | Human | PMID:32296183 |
| Molecular Function | GO:0005515 | protein binding | SNRPF | IPI | UniProtKB:Q13422-7 | Human | PMID:32296183 |
| Molecular Function | GO:0005515 | protein binding | SNRPF | IPI | UniProtKB:Q6FHY5 | Human | PMID:32296183 |
| Molecular Function | GO:0005515 | protein binding | SNRPF | IPI | UniProtKB:Q9H1P3 | Human | PMID:32296183 |
| Molecular Function | GO:0005515 | protein binding | SNRPF | IPI | UniProtKB:Q9NSC5 | Human | PMID:32296183 |
| Molecular Function | GO:0005515 | protein binding | SNRPF | IPI | UniProtKB:Q9UK45 | Human | PMID:32296183 |
| Molecular Function | GO:0005515 | protein binding | SNRPF | IPI | UniProtKB:Q9Y4Y9 | Human | PMID:32296183 |
| Molecular Function | GO:0005515 | protein binding | SNRPF | IPI | UniProtKB:P42858 | Human | PMID:32814053 |
| Molecular Function | GO:0005515 | protein binding | SNRPF | IPI | UniProtKB:P62304 | Human | PMID:9417867 |
| Molecular Function | GO:0005515 | protein binding | SNRPF | IPI | UniProtKB:P62316 | Human | PMID:9417867 |
| Molecular Function | GO:0003723 | RNA binding | SNRPF | IMP | Human | PMID:7744013 | |
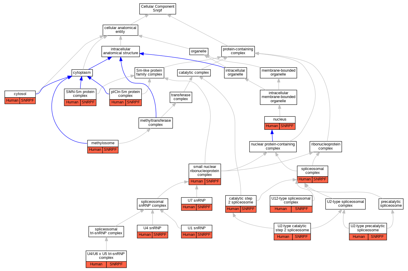
| Cellular Component | GO:0071013 | catalytic step 2 spliceosome | SNRPF | IDA | Human | PMID:11991638 | |
| Cellular Component | GO:0005829 | cytosol | SNRPF | IDA | Human | PMID:18984161 | |
| Cellular Component | GO:0034709 | methylosome | SNRPF | IDA | Human | PMID:18984161 | |
| Cellular Component | GO:0005634 | nucleus | SNRPF | IDA | Human | PMID:28076346 | |
| Cellular Component | GO:0034715 | pICln-Sm protein complex | SNRPF | IDA | Human | PMID:18984161 | |
| Cellular Component | GO:0030532 | small nuclear ribonucleoprotein complex | SNRPF | IDA | Human | PMID:11991638 | |
| Cellular Component | GO:0034719 | SMN-Sm protein complex | SNRPF | IDA | Human | PMID:18984161 | |
| Cellular Component | GO:0005681 | spliceosomal complex | SNRPF | IPI | Human | PMID:33677607 | |
| Cellular Component | GO:0005681 | spliceosomal complex | SNRPF | IDA | Human | PMID:7744013 | |
| Cellular Component | GO:0005685 | U1 snRNP | SNRPF | IPI | Human | PMID:33677607 | |
| Cellular Component | GO:0005685 | U1 snRNP | SNRPF | IDA | Human | PMID:21113136 | |
| Cellular Component | GO:0005685 | U1 snRNP | SNRPF | IDA | Human | PMID:25555158 | |
| Cellular Component | GO:0005689 | U12-type spliceosomal complex | SNRPF | IDA | Human | PMID:15146077 | |
| Cellular Component | GO:0071007 | U2-type catalytic step 2 spliceosome | SNRPF | IDA | Human | PMID:28076346 | |
| Cellular Component | GO:0071005 | U2-type precatalytic spliceosome | SNRPF | IDA | Human | PMID:28781166 | |
| Cellular Component | GO:0005687 | U4 snRNP | SNRPF | IDA | Human | PMID:21516107 | |
| Cellular Component | GO:0046540 | U4/U6 x U5 tri-snRNP complex | SNRPF | IPI | Human | PMID:30975767 | |
| Cellular Component | GO:0046540 | U4/U6 x U5 tri-snRNP complex | SNRPF | IDA | Human | PMID:26912367 | |
| Cellular Component | GO:0005683 | U7 snRNP | SNRPF | IDA | Human | PMID:11574479 | |
| Biological Process | GO:0000398 | mRNA splicing, via spliceosome | SNRPF | IDA | Human | PMID:28076346 | |
| Biological Process | GO:0008380 | RNA splicing | SNRPF | IMP | Human | PMID:7744013 | |
| Biological Process | GO:0000387 | spliceosomal snRNP assembly | SNRPF | IDA | Human | PMID:18984161 |
| EXP Inferred from experiment |
| IDA Inferred from direct assay |
| IEP Inferred from expression pattern |
| IGI Inferred from genetic interaction |
| IMP Inferred from mutant phenotype |
| IPI Inferred from physical interaction |
| HTP Inferred from High Throughput Experiment |
| HDA Inferred from High Throughput Direct Assay |
| HMP Inferred from High Throughput Mutant Phenotype |
| HGI Inferred from High Throughput Genetic Interaction |
| HEP Inferred from High Throughput Expression Pattern |
Mouse Genome Database (MGD), Gene Expression Database (GXD), Mouse Models of Human Cancer database (MMHCdb) (formerly Mouse Tumor Biology (MTB)), Gene Ontology (GO) |
||
|
Citing These Resources Funding Information Warranty Disclaimer, Privacy Notice, Licensing, & Copyright Send questions and comments to User Support. |
last database update 12/30/2025 MGI 6.24 |
|
|
|
||