|
Source |
Alliance of Genome Resources |



| Category | ID | Classification term | Gene | Evidence | Inferred from | Organism | Reference |
|---|---|---|---|---|---|---|---|
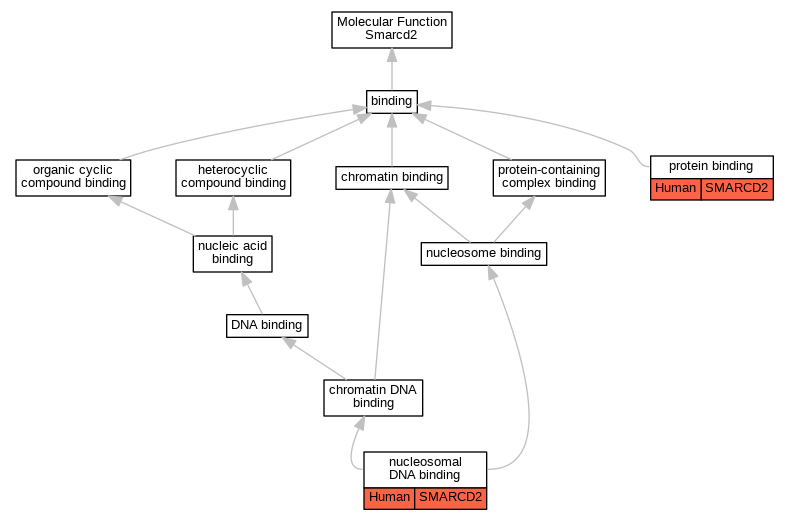
| Molecular Function | GO:0031492 | nucleosomal DNA binding | SMARCD2 | HDA | Human | PMID:16217013 | |
| Molecular Function | GO:0005515 | protein binding | SMARCD2 | IPI | UniProtKB:Q9H9P5 | Human | PMID:20148946 |
| Molecular Function | GO:0005515 | protein binding | SMARCD2 | IPI | UniProtKB:O14497 | Human | PMID:30021884 |
| Molecular Function | GO:0005515 | protein binding | SMARCD2 | IPI | UniProtKB:O14497 | Human | PMID:34591612 |
| Cellular Component | GO:0000785 | chromatin | SMARCD2 | HDA | Human | PMID:16217013 | |
| Cellular Component | GO:0005654 | nucleoplasm | SMARCD2 | IDA | Human | GO_REF:0000052 | |
| Cellular Component | GO:0032991 | protein-containing complex | SMARCD2 | HDA | Human | PMID:16217013 | |
| Cellular Component | GO:0016514 | SWI/SNF complex | SMARCD2 | IDA | Human | PMID:8804307 | |
| Cellular Component | GO:0070603 | SWI/SNF superfamily-type complex | Smarcd2 | IDA | Mouse | PMID:24335282 | |
| Cellular Component | GO:0070603 | SWI/SNF superfamily-type complex | Smarcd2 | IDA | Mouse | PMID:12368262 | |
| Biological Process | GO:0006338 | chromatin remodeling | SMARCD2 | IDA | Human | PMID:11726552 | |
| Biological Process | GO:0006338 | chromatin remodeling | SMARCD2 | HDA | Human | PMID:16217013 | |
| Biological Process | GO:0002244 | hematopoietic progenitor cell differentiation | smarcd2 | IMP | Zfish | PMID:24240475 | |
| Biological Process | GO:0030223 | neutrophil differentiation | smarcd2 | IMP | ZFIN:ZDB-MRPHLNO-141230-12 | Zfish | PMID:28369036 |
| Biological Process | GO:0030223 | neutrophil differentiation | smarcd2 | IMP | ZFIN:ZDB-GENO-170614-3 | Zfish | PMID:28369036 |
| Biological Process | GO:0030223 | neutrophil differentiation | smarcd2 | IMP | ZFIN:ZDB-MRPHLNO-170613-1 | Zfish | PMID:28369036 |
| Biological Process | GO:0006337 | nucleosome disassembly | SMARCD2 | IDA | Human | PMID:8895581 |
| EXP Inferred from experiment |
| IDA Inferred from direct assay |
| IEP Inferred from expression pattern |
| IGI Inferred from genetic interaction |
| IMP Inferred from mutant phenotype |
| IPI Inferred from physical interaction |
| HTP Inferred from High Throughput Experiment |
| HDA Inferred from High Throughput Direct Assay |
| HMP Inferred from High Throughput Mutant Phenotype |
| HGI Inferred from High Throughput Genetic Interaction |
| HEP Inferred from High Throughput Expression Pattern |
Mouse Genome Database (MGD), Gene Expression Database (GXD), Mouse Models of Human Cancer database (MMHCdb) (formerly Mouse Tumor Biology (MTB)), Gene Ontology (GO) |
||
|
Citing These Resources Funding Information Warranty Disclaimer, Privacy Notice, Licensing, & Copyright Send questions and comments to User Support. |
last database update 12/30/2025 MGI 6.24 |
|
|
|
||