|
Source |
Alliance of Genome Resources |



| Category | ID | Classification term | Gene | Evidence | Inferred from | Organism | Reference |
|---|---|---|---|---|---|---|---|
| Molecular Function | GO:0016887 | ATP hydrolysis activity | SLFN11 | IDA | Human | PMID:29395061 | |
| Molecular Function | GO:0005515 | protein binding | SLFN11 | IPI | UniProtKB:P25205 | Human | PMID:29395061 |
| Molecular Function | GO:0005515 | protein binding | SLFN11 | IPI | UniProtKB:P27694 | Human | PMID:29395061 |
| Molecular Function | GO:0005515 | protein binding | SLFN11 | IPI | UniProtKB:Q08211 | Human | PMID:29395061 |
| Molecular Function | GO:0004521 | RNA endonuclease activity | SLFN13 | IDA | Human | PMID:29563550 | |
| Molecular Function | GO:0004521 | RNA endonuclease activity | Slfn8 | IDA | Mouse | MGI:MGI:6149438|PMID:29563550 | |
| Molecular Function | GO:0004521 | RNA endonuclease activity | Slfn13 | IDA | Rat | PMID:29563550|RGD:13601999 | |
| Molecular Function | GO:0000049 | tRNA binding | SLFN11 | IDA | Human | PMID:23000900 | |
| Molecular Function | GO:0008270 | zinc ion binding | Slfn13 | IDA | Rat | PMID:29563550|RGD:13601999 | |
| Cellular Component | GO:0005737 | cytoplasm | SLFN13 | IDA | Human | PMID:29563550 | |
| Cellular Component | GO:0005829 | cytosol | SLFN11 | IDA | Human | GO_REF:0000052 | |
| Cellular Component | GO:0005654 | nucleoplasm | SLFN11 | IDA | Human | GO_REF:0000052 | |
| Cellular Component | GO:0005634 | nucleus | SLFN11 | IDA | Human | GO_REF:0000054 | |
| Cellular Component | GO:0005634 | nucleus | SLFN11 | IDA | Human | PMID:22927417 | |
| Cellular Component | GO:0005634 | nucleus | SLFN11 | IDA | Human | PMID:29395061 | |
| Cellular Component | GO:0090734 | site of DNA damage | SLFN11 | IDA | Human | PMID:29395061 | |
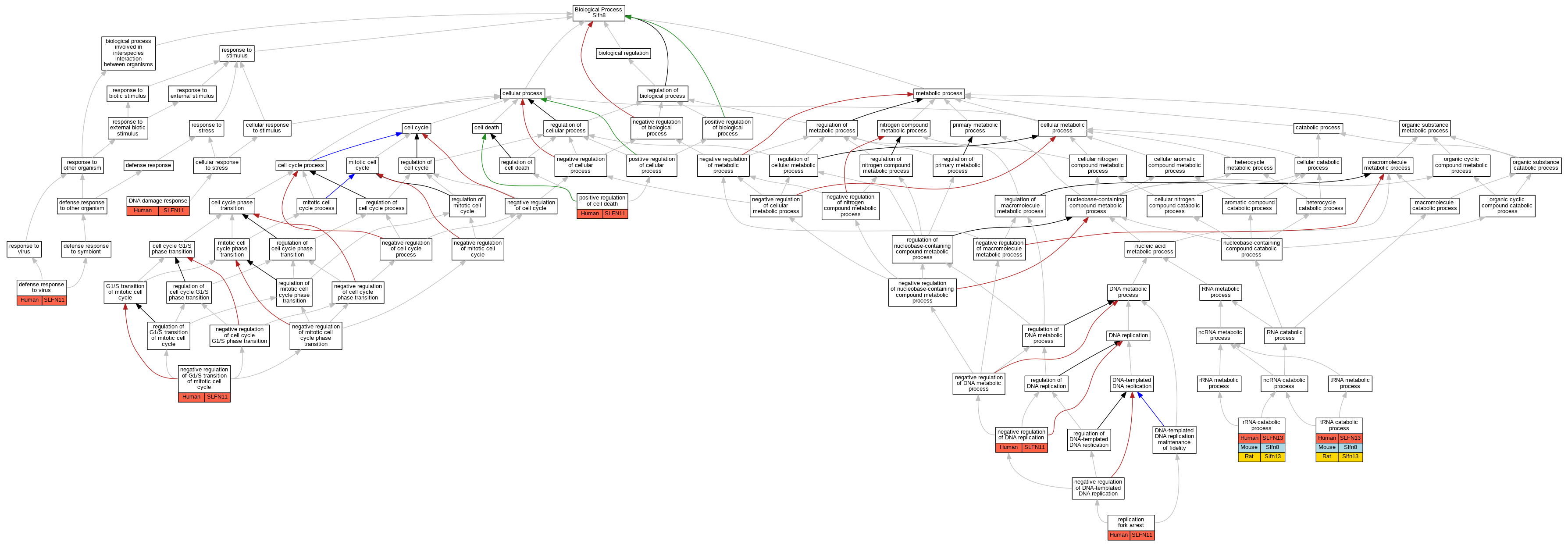
| Biological Process | GO:0051607 | defense response to virus | SLFN11 | IMP | Human | PMID:23000900 | |
| Biological Process | GO:0006974 | DNA damage response | SLFN11 | IDA | Human | PMID:29395061 | |
| Biological Process | GO:0008156 | negative regulation of DNA replication | SLFN11 | IDA | Human | PMID:29395061 | |
| Biological Process | GO:2000134 | negative regulation of G1/S transition of mitotic cell cycle | SLFN11 | IMP | Human | PMID:22927417 | |
| Biological Process | GO:0010942 | positive regulation of cell death | SLFN11 | IDA | Human | PMID:29395061 | |
| Biological Process | GO:0043111 | replication fork arrest | SLFN11 | IDA | Human | PMID:29395061 | |
| Biological Process | GO:0016075 | rRNA catabolic process | SLFN13 | IDA | Human | PMID:29563550 | |
| Biological Process | GO:0016075 | rRNA catabolic process | Slfn8 | IDA | Mouse | MGI:MGI:6149438|PMID:29563550 | |
| Biological Process | GO:0016075 | rRNA catabolic process | Slfn13 | IDA | Rat | PMID:29563550|RGD:13601999 | |
| Biological Process | GO:0016078 | tRNA catabolic process | SLFN13 | IDA | Human | PMID:29563550 | |
| Biological Process | GO:0016078 | tRNA catabolic process | Slfn8 | IDA | Mouse | MGI:MGI:6149438|PMID:29563550 | |
| Biological Process | GO:0016078 | tRNA catabolic process | Slfn13 | IDA | Rat | PMID:29563550|RGD:13601999 |
| EXP Inferred from experiment |
| IDA Inferred from direct assay |
| IEP Inferred from expression pattern |
| IGI Inferred from genetic interaction |
| IMP Inferred from mutant phenotype |
| IPI Inferred from physical interaction |
| HTP Inferred from High Throughput Experiment |
| HDA Inferred from High Throughput Direct Assay |
| HMP Inferred from High Throughput Mutant Phenotype |
| HGI Inferred from High Throughput Genetic Interaction |
| HEP Inferred from High Throughput Expression Pattern |
Mouse Genome Database (MGD), Gene Expression Database (GXD), Mouse Models of Human Cancer database (MMHCdb) (formerly Mouse Tumor Biology (MTB)), Gene Ontology (GO) |
||
|
Citing These Resources Funding Information Warranty Disclaimer, Privacy Notice, Licensing, & Copyright Send questions and comments to User Support. |
last database update 09/30/2025 MGI 6.24 |
|
|
|
||