|
Source |
Alliance of Genome Resources |



| Category | ID | Classification term | Gene | Evidence | Inferred from | Organism | Reference |
|---|---|---|---|---|---|---|---|
| Molecular Function | GO:0015174 | basic amino acid transmembrane transporter activity | Slc7a3 | IDA | Mouse | PMID:9334265 | |
| Molecular Function | GO:0015174 | basic amino acid transmembrane transporter activity | Slc7a3 | IDA | Rat | PMID:9079705|RGD:68219 | |
| Molecular Function | GO:0061459 | L-arginine transmembrane transporter activity | SLC7A3 | IDA | Human | PMID:11591158 | |
| Molecular Function | GO:0061459 | L-arginine transmembrane transporter activity | Slc7a3 | IDA | Mouse | PMID:9334265 | |
| Molecular Function | GO:0061459 | L-arginine transmembrane transporter activity | Slc7a3 | IDA | Rat | PMID:17234578|RGD:1642930 | |
| Molecular Function | GO:0061459 | L-arginine transmembrane transporter activity | Slc7a3 | IDA | Rat | PMID:9079705|RGD:68219 | |
| Molecular Function | GO:0015189 | L-lysine transmembrane transporter activity | SLC7A3 | IDA | Human | PMID:11591158 | |
| Molecular Function | GO:0015189 | L-lysine transmembrane transporter activity | Slc7a3 | IDA | Mouse | PMID:9334265 | |
| Molecular Function | GO:0015189 | L-lysine transmembrane transporter activity | Slc7a3 | IDA | Rat | PMID:9079705|RGD:68219 | |
| Molecular Function | GO:0000064 | L-ornithine transmembrane transporter activity | SLC7A3 | IDA | Human | PMID:11591158 | |
| Molecular Function | GO:0000064 | L-ornithine transmembrane transporter activity | Slc7a3 | IDA | Rat | PMID:9079705|RGD:68219 | |
| Molecular Function | GO:0005515 | protein binding | SLC7A3 | IPI | UniProtKB:Q14973 | Human | PMID:32296183 |
| Molecular Function | GO:0005515 | protein binding | SLC7A3 | IPI | UniProtKB:Q96Q45-2 | Human | PMID:32296183 |
| Cellular Component | GO:0005886 | plasma membrane | SLC7A3 | IDA | Human | PMID:11591158 | |
| Cellular Component | GO:0005886 | plasma membrane | SLC7A3 | IDA | Human | PMID:16332251 | |
| Cellular Component | GO:0005886 | plasma membrane | Slc7a3 | IDA | Rat | PMID:17234578|RGD:1642930 | |
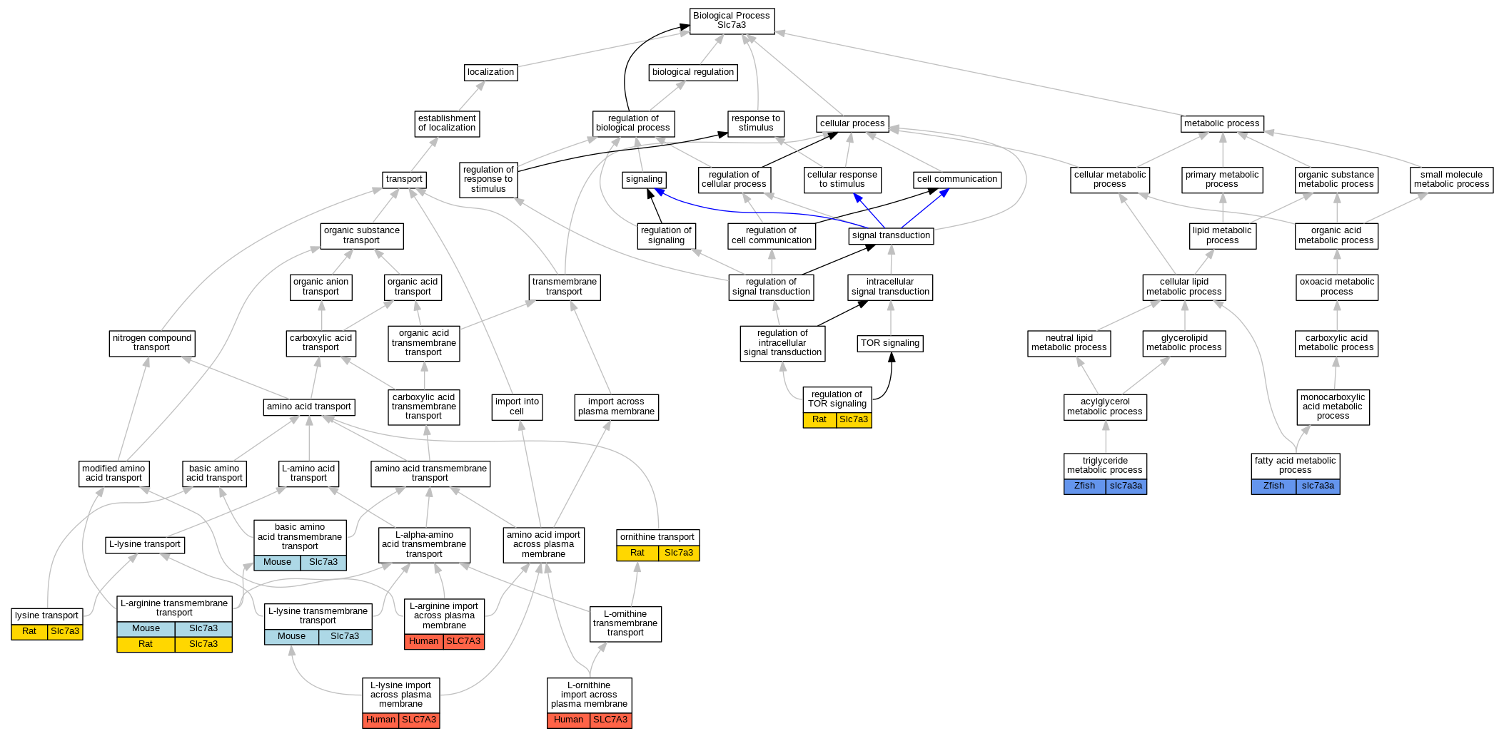
| Biological Process | GO:1990822 | basic amino acid transmembrane transport | Slc7a3 | IDA | Mouse | MGI:MGI:1098061|PMID:9334265 | |
| Biological Process | GO:0006631 | fatty acid metabolic process | slc7a3a | IMP | ZFIN:ZDB-GENO-180130-1 | Zfish | PMID:25130427 |
| Biological Process | GO:0097638 | L-arginine import across plasma membrane | SLC7A3 | IDA | Human | PMID:11591158 | |
| Biological Process | GO:1903826 | L-arginine transmembrane transport | Slc7a3 | IDA | Mouse | PMID:9334265 | |
| Biological Process | GO:1903826 | L-arginine transmembrane transport | Slc7a3 | IMP | Rat | PMID:17234578|RGD:1642930 | |
| Biological Process | GO:1903826 | L-arginine transmembrane transport | Slc7a3 | IDA | Rat | PMID:9079705|RGD:68219 | |
| Biological Process | GO:0097639 | L-lysine import across plasma membrane | SLC7A3 | IDA | Human | PMID:11591158 | |
| Biological Process | GO:1903401 | L-lysine transmembrane transport | Slc7a3 | IDA | Mouse | MGI:MGI:1098061|PMID:9334265 | |
| Biological Process | GO:0097640 | L-ornithine import across plasma membrane | SLC7A3 | IDA | Human | PMID:11591158 | |
| Biological Process | GO:0015819 | lysine transport | Slc7a3 | IDA | Rat | PMID:9079705|RGD:68219 | |
| Biological Process | GO:0015822 | ornithine transport | Slc7a3 | IDA | Rat | PMID:9079705|RGD:68219 | |
| Biological Process | GO:0032006 | regulation of TOR signaling | Slc7a3 | IMP | Rat | PMID:17234578|RGD:1642930 | |
| Biological Process | GO:0006641 | triglyceride metabolic process | slc7a3a | IMP | ZFIN:ZDB-GENO-180130-1 | Zfish | PMID:25130427 |
| EXP Inferred from experiment |
| IDA Inferred from direct assay |
| IEP Inferred from expression pattern |
| IGI Inferred from genetic interaction |
| IMP Inferred from mutant phenotype |
| IPI Inferred from physical interaction |
| HTP Inferred from High Throughput Experiment |
| HDA Inferred from High Throughput Direct Assay |
| HMP Inferred from High Throughput Mutant Phenotype |
| HGI Inferred from High Throughput Genetic Interaction |
| HEP Inferred from High Throughput Expression Pattern |
Mouse Genome Database (MGD), Gene Expression Database (GXD), Mouse Models of Human Cancer database (MMHCdb) (formerly Mouse Tumor Biology (MTB)), Gene Ontology (GO) |
||
|
Citing These Resources Funding Information Warranty Disclaimer, Privacy Notice, Licensing, & Copyright Send questions and comments to User Support. |
last database update 05/05/2026 MGI 6.24 |
|
|
|
||