|
Source |
Alliance of Genome Resources |



| Category | ID | Classification term | Gene | Evidence | Inferred from | Organism | Reference |
|---|---|---|---|---|---|---|---|
| Molecular Function | GO:0015175 | neutral L-amino acid transmembrane transporter activity | SLC6A19 | IDA | Human | PMID:18424768 | |
| Molecular Function | GO:0015175 | neutral L-amino acid transmembrane transporter activity | Slc6a19 | IDA | Mouse | MGI:MGI:6148436|PMID:18424768 | |
| Molecular Function | GO:0015175 | neutral L-amino acid transmembrane transporter activity | Slc6a19 | IDA | Mouse | PMID:15044460 | |
| Molecular Function | GO:0005515 | protein binding | SLC6A19 | IPI | UniProtKB:Q9BYF1 | Human | PMID:19185582 |
| Molecular Function | GO:0005515 | protein binding | SLC6A19 | IPI | UniProtKB:Q9BYF1 | Human | PMID:32132184 |
| Molecular Function | GO:0005515 | protein binding | SLC6A19 | IPI | UniProtKB:Q9BYF1 | Human | PMID:34189428 |
| Molecular Function | GO:0005515 | protein binding | Slc6a19 | IPI | UniProtKB:Q8R0I0 | Mouse | MGI:MGI:3838678|PMID:19185582 |
| Molecular Function | GO:0005515 | protein binding | Slc6a19 | IPI | PR:Q9ESG4 | Mouse | PMID:17167413 |
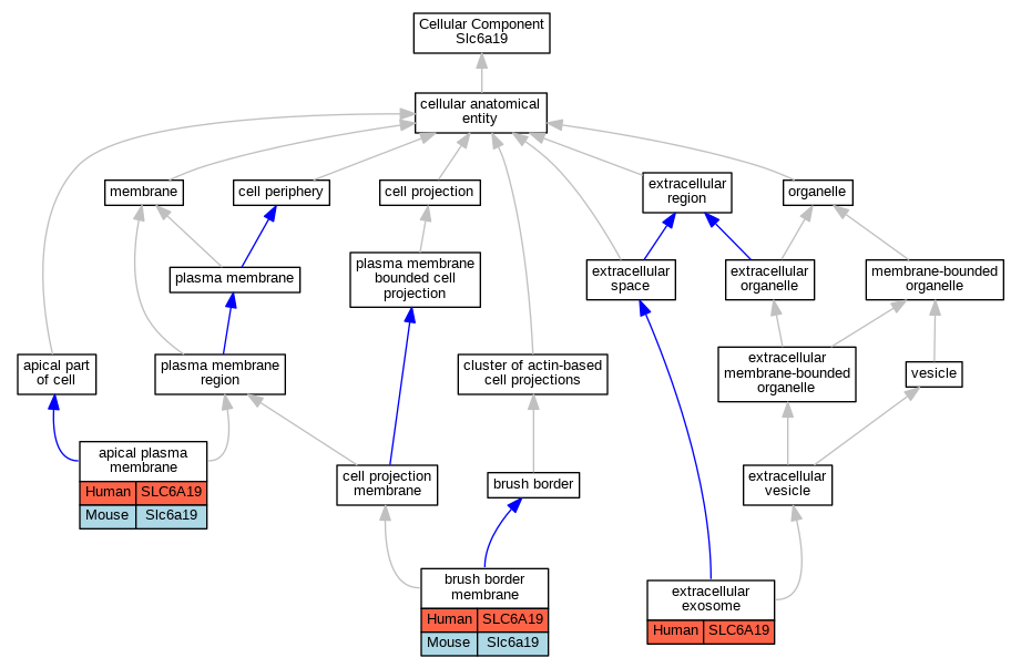
| Cellular Component | GO:0016324 | apical plasma membrane | SLC6A19 | IDA | Human | PMID:18424768 | |
| Cellular Component | GO:0016324 | apical plasma membrane | Slc6a19 | IDA | Mouse | MGI:MGI:6148436|PMID:18424768 | |
| Cellular Component | GO:0031526 | brush border membrane | SLC6A19 | IDA | Human | PMID:25534429 | |
| Cellular Component | GO:0031526 | brush border membrane | Slc6a19 | IDA | Mouse | MGI:MGI:3838678|PMID:19185582 | |
| Cellular Component | GO:0031526 | brush border membrane | Slc6a19 | IDA | Mouse | PMID:17167413 | |
| Cellular Component | GO:0070062 | extracellular exosome | SLC6A19 | HDA | Human | PMID:19056867 | |
| Biological Process | GO:0015804 | neutral amino acid transport | Slc6a19 | IMP | Mouse | MGI:MGI:3838678|PMID:19185582 | |
| Biological Process | GO:0015804 | neutral amino acid transport | Slc6a19 | IDA | Mouse | PMID:15044460 | |
| Biological Process | GO:0007584 | response to nutrient | Slc6a19 | IEP | Rat | PMID:17264310|RGD:1600036 |
| EXP Inferred from experiment |
| IDA Inferred from direct assay |
| IEP Inferred from expression pattern |
| IGI Inferred from genetic interaction |
| IMP Inferred from mutant phenotype |
| IPI Inferred from physical interaction |
| HTP Inferred from High Throughput Experiment |
| HDA Inferred from High Throughput Direct Assay |
| HMP Inferred from High Throughput Mutant Phenotype |
| HGI Inferred from High Throughput Genetic Interaction |
| HEP Inferred from High Throughput Expression Pattern |
Mouse Genome Database (MGD), Gene Expression Database (GXD), Mouse Models of Human Cancer database (MMHCdb) (formerly Mouse Tumor Biology (MTB)), Gene Ontology (GO) |
||
|
Citing These Resources Funding Information Warranty Disclaimer, Privacy Notice, Licensing, & Copyright Send questions and comments to User Support. |
last database update 09/30/2025 MGI 6.24 |
|
|
|
||