|
Source |
Alliance of Genome Resources |



| Category | ID | Classification term | Gene | Evidence | Inferred from | Organism | Reference |
|---|---|---|---|---|---|---|---|
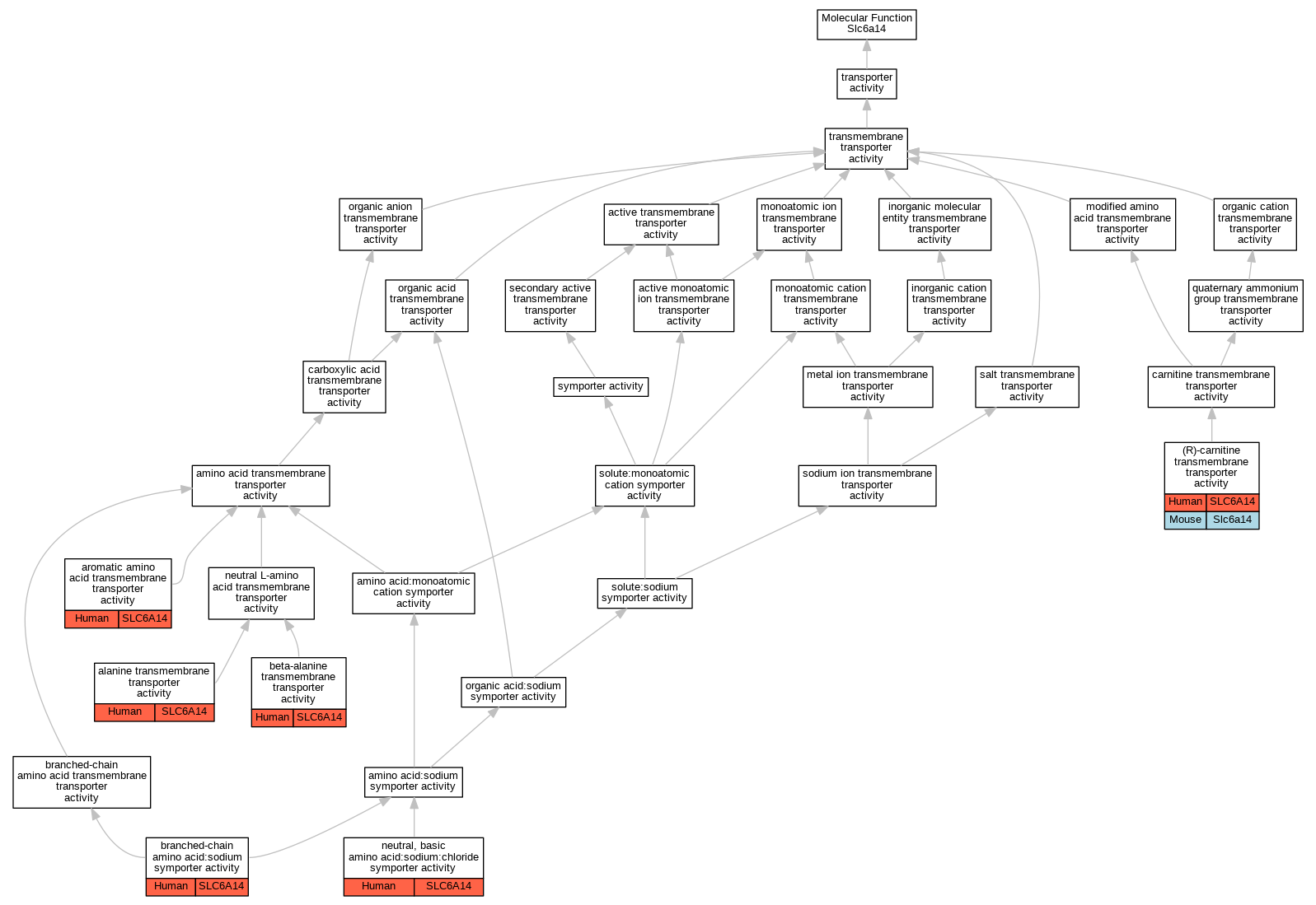
| Molecular Function | GO:1901235 | (R)-carnitine transmembrane transporter activity | SLC6A14 | IDA | Human | PMID:17855766 | |
| Molecular Function | GO:1901235 | (R)-carnitine transmembrane transporter activity | Slc6a14 | IDA | Mouse | MGI:MGI:7310203|PMID:11306651 | |
| Molecular Function | GO:0022858 | alanine transmembrane transporter activity | SLC6A14 | IDA | Human | PMID:19074966 | |
| Molecular Function | GO:0015173 | aromatic amino acid transmembrane transporter activity | SLC6A14 | IDA | Human | PMID:10446133 | |
| Molecular Function | GO:0001761 | beta-alanine transmembrane transporter activity | SLC6A14 | IDA | Human | PMID:18599538 | |
| Molecular Function | GO:0015657 | branched-chain amino acid:sodium symporter activity | SLC6A14 | IDA | Human | PMID:10446133 | |
| Molecular Function | GO:0015374 | neutral, basic amino acid:sodium:chloride symporter activity | SLC6A14 | IDA | Human | PMID:10446133 | |
| Cellular Component | GO:0016324 | apical plasma membrane | Slc6a14 | IDA | Mouse | MGI:MGI:7310204|PMID:11447016 | |
| Cellular Component | GO:0031526 | brush border membrane | Slc6a14 | IDA | Rat | PMID:17006743|RGD:1625275 | |
| Cellular Component | GO:0070062 | extracellular exosome | SLC6A14 | HDA | Human | PMID:19199708 | |
| Cellular Component | GO:0031982 | vesicle | SLC6A14 | HDA | Human | PMID:19190083 | |
| Biological Process | GO:1902270 | (R)-carnitine transmembrane transport | SLC6A14 | IDA | Human | PMID:17855766 | |
| Biological Process | GO:1902270 | (R)-carnitine transmembrane transport | Slc6a14 | IDA | Mouse | MGI:MGI:7310203|PMID:11306651 | |
| Biological Process | GO:0032328 | alanine transport | SLC6A14 | IDA | Human | PMID:19074966 | |
| Biological Process | GO:0089718 | amino acid import across plasma membrane | SLC6A14 | IDA | Human | PMID:10446133 | |
| Biological Process | GO:0089718 | amino acid import across plasma membrane | SLC6A14 | IDA | Human | PMID:19074966 | |
| Biological Process | GO:0001762 | beta-alanine transport | SLC6A14 | IDA | Human | PMID:18599538 | |
| Biological Process | GO:0009636 | response to toxic substance | SLC6A14 | IDA | Human | PMID:17575980 |
| EXP Inferred from experiment |
| IDA Inferred from direct assay |
| IEP Inferred from expression pattern |
| IGI Inferred from genetic interaction |
| IMP Inferred from mutant phenotype |
| IPI Inferred from physical interaction |
| HTP Inferred from High Throughput Experiment |
| HDA Inferred from High Throughput Direct Assay |
| HMP Inferred from High Throughput Mutant Phenotype |
| HGI Inferred from High Throughput Genetic Interaction |
| HEP Inferred from High Throughput Expression Pattern |
Mouse Genome Database (MGD), Gene Expression Database (GXD), Mouse Models of Human Cancer database (MMHCdb) (formerly Mouse Tumor Biology (MTB)), Gene Ontology (GO) |
||
|
Citing These Resources Funding Information Warranty Disclaimer, Privacy Notice, Licensing, & Copyright Send questions and comments to User Support. |
last database update 12/30/2025 MGI 6.24 |
|
|
|
||