|
Source |
Alliance of Genome Resources |



| Category | ID | Classification term | Gene | Evidence | Inferred from | Organism | Reference |
|---|---|---|---|---|---|---|---|
| Molecular Function | GO:0015125 | bile acid transmembrane transporter activity | Slc51a | IPI | UniProtKB:Q80WK2 | Mouse | MGI:MGI:6101690|PMID:16317684 |
| Molecular Function | GO:0005515 | protein binding | SLC51A | IPI | UniProtKB:P54253 | Human | PMID:16713569 |
| Molecular Function | GO:0005515 | protein binding | SLC51A | IPI | UniProtKB:Q96LL9 | Human | PMID:32296183 |
| Molecular Function | GO:0005515 | protein binding | SLC51A | IPI | UniProtKB:P54253 | Human | PMID:32814053 |
| Molecular Function | GO:0005515 | protein binding | Slc51a | IPI | PR:Q80WK2 | Mouse | PMID:17650074 |
| Molecular Function | GO:0046982 | protein heterodimerization activity | Slc51a | IDA | Mouse | MGI:MGI:3761560|PMID:17650074 | |
| Molecular Function | GO:0042803 | protein homodimerization activity | Slc51a | IDA | Mouse | MGI:MGI:3761560|PMID:17650074 | |
| Molecular Function | GO:0022857 | transmembrane transporter activity | Slc51a | IPI | PR:Q80WK2 | Mouse | PMID:12719432 |
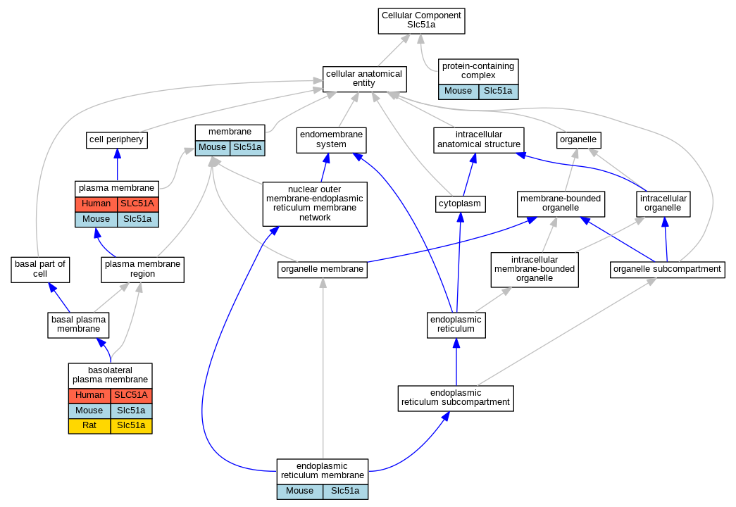
| Cellular Component | GO:0016323 | basolateral plasma membrane | SLC51A | IDA | Human | PMID:16317684 | |
| Cellular Component | GO:0016323 | basolateral plasma membrane | Slc51a | IDA | Mouse | MGI:MGI:6101690|PMID:16317684 | |
| Cellular Component | GO:0016323 | basolateral plasma membrane | Slc51a | IDA | Rat | PMID:16317684|RGD:13461748 | |
| Cellular Component | GO:0005789 | endoplasmic reticulum membrane | Slc51a | IDA | Mouse | MGI:MGI:3761560|PMID:17650074 | |
| Cellular Component | GO:0005789 | endoplasmic reticulum membrane | Slc51a | IDA | Mouse | MGI:MGI:5437400|PMID:22535958 | |
| Cellular Component | GO:0016020 | membrane | Slc51a | IDA | Mouse | MGI:MGI:3761560|PMID:17650074 | |
| Cellular Component | GO:0005886 | plasma membrane | SLC51A | IDA | Human | PMID:12719432 | |
| Cellular Component | GO:0005886 | plasma membrane | Slc51a | IDA | Mouse | MGI:MGI:3761560|PMID:17650074 | |
| Cellular Component | GO:0005886 | plasma membrane | Slc51a | IDA | Mouse | MGI:MGI:5437400|PMID:22535958 | |
| Cellular Component | GO:0032991 | protein-containing complex | Slc51a | IDA | Mouse | MGI:MGI:3761560|PMID:17650074 | |
| Cellular Component | GO:0032991 | protein-containing complex | Slc51a | IDA | Mouse | MGI:MGI:5437400|PMID:22535958 | |
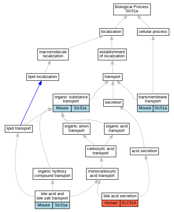
| Biological Process | GO:0015721 | bile acid and bile salt transport | Slc51a | IDA | Mouse | MGI:MGI:3761560|PMID:17650074 | |
| Biological Process | GO:0015721 | bile acid and bile salt transport | Slc51a | IDA | Mouse | MGI:MGI:5437400|PMID:22535958 | |
| Biological Process | GO:0015721 | bile acid and bile salt transport | Slc51a | IPI | UniProtKB:Q80WK2 | Mouse | MGI:MGI:6101690|PMID:16317684 |
| Biological Process | GO:0032782 | bile acid secretion | SLC51A | IPI | UniProtKB:Q86UW2 | Human | PMID:16317684 |
| Biological Process | GO:0071702 | organic substance transport | Slc51a | IPI | PR:Q80WK2 | Mouse | PMID:12719432 |
| Biological Process | GO:0055085 | transmembrane transport | Slc51a | IPI | PR:Q80WK2 | Mouse | MGI:MGI:2668254|PMID:12719432 |
| EXP Inferred from experiment |
| IDA Inferred from direct assay |
| IEP Inferred from expression pattern |
| IGI Inferred from genetic interaction |
| IMP Inferred from mutant phenotype |
| IPI Inferred from physical interaction |
| HTP Inferred from High Throughput Experiment |
| HDA Inferred from High Throughput Direct Assay |
| HMP Inferred from High Throughput Mutant Phenotype |
| HGI Inferred from High Throughput Genetic Interaction |
| HEP Inferred from High Throughput Expression Pattern |
Mouse Genome Database (MGD), Gene Expression Database (GXD), Mouse Models of Human Cancer database (MMHCdb) (formerly Mouse Tumor Biology (MTB)), Gene Ontology (GO) |
||
|
Citing These Resources Funding Information Warranty Disclaimer, Privacy Notice, Licensing, & Copyright Send questions and comments to User Support. |
last database update 12/30/2025 MGI 6.24 |
|
|
|
||