|
Source |
Alliance of Genome Resources |



| Category | ID | Classification term | Gene | Evidence | Inferred from | Organism | Reference |
|---|---|---|---|---|---|---|---|
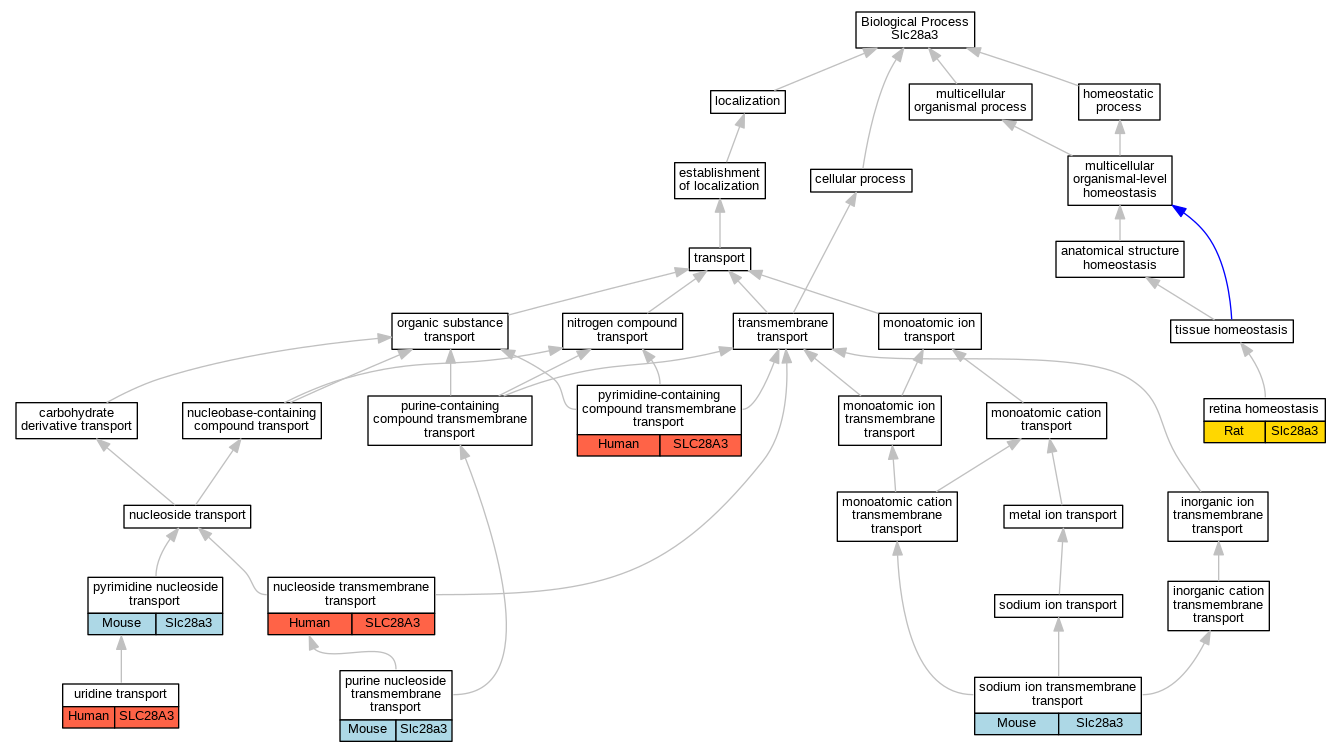
| Molecular Function | GO:0015390 | purine-specific nucleoside:sodium symporter activity | Slc28a3 | IDA | Mouse | PMID:11032837 | |
| Molecular Function | GO:0015389 | pyrimidine- and adenosine-specific:sodium symporter activity | Slc28a3 | IDA | Mouse | PMID:11032837 | |
| Molecular Function | GO:0015213 | uridine transmembrane transporter activity | SLC28A3 | IDA | Human | PMID:22492015 | |
| Cellular Component | GO:0031526 | brush border membrane | Slc28a3 | IDA | Mouse | MGI:MGI:6436961|PMID:22492015 | |
| Biological Process | GO:1901642 | nucleoside transmembrane transport | SLC28A3 | IDA | Human | PMID:22492015 | |
| Biological Process | GO:0015860 | purine nucleoside transmembrane transport | Slc28a3 | IDA | Mouse | PMID:11032837 | |
| Biological Process | GO:0015864 | pyrimidine nucleoside transport | Slc28a3 | IDA | Mouse | PMID:11032837 | |
| Biological Process | GO:0072531 | pyrimidine-containing compound transmembrane transport | SLC28A3 | IDA | Human | PMID:22492015 | |
| Biological Process | GO:0001895 | retina homeostasis | Slc28a3 | IDA | Rat | PMID:16487924|RGD:2317453 | |
| Biological Process | GO:0035725 | sodium ion transmembrane transport | Slc28a3 | IDA | Mouse | MGI:MGI:2137024|PMID:11032837 | |
| Biological Process | GO:0015862 | uridine transport | SLC28A3 | IDA | Human | PMID:22492015 |
| EXP Inferred from experiment |
| IDA Inferred from direct assay |
| IEP Inferred from expression pattern |
| IGI Inferred from genetic interaction |
| IMP Inferred from mutant phenotype |
| IPI Inferred from physical interaction |
| HTP Inferred from High Throughput Experiment |
| HDA Inferred from High Throughput Direct Assay |
| HMP Inferred from High Throughput Mutant Phenotype |
| HGI Inferred from High Throughput Genetic Interaction |
| HEP Inferred from High Throughput Expression Pattern |
Mouse Genome Database (MGD), Gene Expression Database (GXD), Mouse Models of Human Cancer database (MMHCdb) (formerly Mouse Tumor Biology (MTB)), Gene Ontology (GO) |
||
|
Citing These Resources Funding Information Warranty Disclaimer, Privacy Notice, Licensing, & Copyright Send questions and comments to User Support. |
last database update 12/30/2025 MGI 6.24 |
|
|
|
||