|
Source |
Alliance of Genome Resources |



| Category | ID | Classification term | Gene | Evidence | Inferred from | Organism | Reference |
|---|---|---|---|---|---|---|---|
| Molecular Function | GO:0043262 | ADP phosphatase activity | SLC25A42 | IDA | Human | PMID:19429682 | |
| Molecular Function | GO:0015217 | ADP transmembrane transporter activity | SLC25A42 | IDA | Human | PMID:19429682 | |
| Molecular Function | GO:0080122 | AMP transmembrane transporter activity | SLC25A42 | IDA | Human | PMID:19429682 | |
| Molecular Function | GO:0005347 | ATP transmembrane transporter activity | SLC25A42 | IDA | Human | PMID:19429682 | |
| Molecular Function | GO:0015228 | coenzyme A transmembrane transporter activity | SLC25A42 | IDA | Human | PMID:19429682 | |
| Molecular Function | GO:0005515 | protein binding | SLC25A42 | IPI | UniProtKB:O76011 | Human | PMID:32296183 |
| Molecular Function | GO:0005515 | protein binding | SLC25A42 | IPI | UniProtKB:P60410 | Human | PMID:32296183 |
| Molecular Function | GO:0005515 | protein binding | SLC25A42 | IPI | UniProtKB:Q15323 | Human | PMID:32296183 |
| Molecular Function | GO:0005515 | protein binding | SLC25A42 | IPI | UniProtKB:Q5JR59-3 | Human | PMID:32296183 |
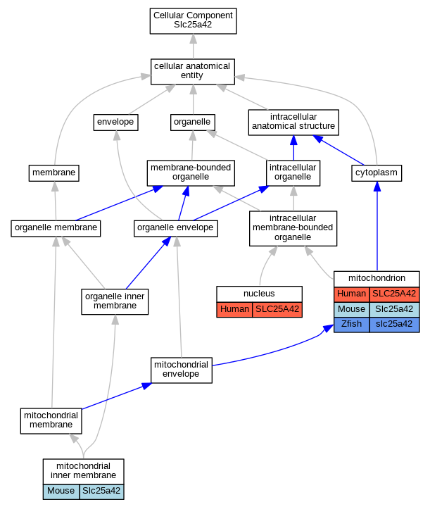
| Cellular Component | GO:0005743 | mitochondrial inner membrane | Slc25a42 | HDA | Mouse | PMID:12865426 | |
| Cellular Component | GO:0005739 | mitochondrion | SLC25A42 | IDA | Human | GO_REF:0000052 | |
| Cellular Component | GO:0005739 | mitochondrion | SLC25A42 | IDA | Human | PMID:19429682 | |
| Cellular Component | GO:0005739 | mitochondrion | Slc25a42 | HDA | Mouse | PMID:18614015 | |
| Cellular Component | GO:0005739 | mitochondrion | slc25a42 | IMP | ZFIN:ZDB-MRPHLNO-161222-6 | Zfish | PMID:26541337|ZFIN:ZDB-PUB-151107-3 |
| Cellular Component | GO:0005634 | nucleus | SLC25A42 | HDA | Human | PMID:21630459 | |
| Biological Process | GO:0015866 | ADP transport | SLC25A42 | IDA | Human | PMID:19429682 | |
| Biological Process | GO:0080121 | AMP transport | SLC25A42 | IDA | Human | PMID:19429682 | |
| Biological Process | GO:0015867 | ATP transport | SLC25A42 | IDA | Human | PMID:19429682 | |
| Biological Process | GO:0035349 | coenzyme A transmembrane transport | SLC25A42 | IDA | Human | PMID:19429682 | |
| Biological Process | GO:0007006 | mitochondrial membrane organization | slc25a42 | IMP | ZFIN:ZDB-MRPHLNO-161222-6 | Zfish | PMID:26541337 |
| EXP Inferred from experiment |
| IDA Inferred from direct assay |
| IEP Inferred from expression pattern |
| IGI Inferred from genetic interaction |
| IMP Inferred from mutant phenotype |
| IPI Inferred from physical interaction |
| HTP Inferred from High Throughput Experiment |
| HDA Inferred from High Throughput Direct Assay |
| HMP Inferred from High Throughput Mutant Phenotype |
| HGI Inferred from High Throughput Genetic Interaction |
| HEP Inferred from High Throughput Expression Pattern |
Mouse Genome Database (MGD), Gene Expression Database (GXD), Mouse Models of Human Cancer database (MMHCdb) (formerly Mouse Tumor Biology (MTB)), Gene Ontology (GO) |
||
|
Citing These Resources Funding Information Warranty Disclaimer, Privacy Notice, Licensing, & Copyright Send questions and comments to User Support. |
last database update 09/30/2025 MGI 6.24 |
|
|
|
||