|
Source |
Alliance of Genome Resources |



| Category | ID | Classification term | Gene | Evidence | Inferred from | Organism | Reference |
|---|---|---|---|---|---|---|---|
| Molecular Function | GO:0033300 | dehydroascorbic acid transmembrane transporter activity | SLC23A1 | IMP | Human | PMID:18247577 | |
| Molecular Function | GO:0008520 | L-ascorbate:sodium symporter activity | SLC23A1 | IDA | Human | PMID:10556483 | |
| Molecular Function | GO:0008520 | L-ascorbate:sodium symporter activity | SLC23A1 | IDA | Human | PMID:10631088 | |
| Molecular Function | GO:0008520 | L-ascorbate:sodium symporter activity | SLC23A1 | IDA | Human | PMID:11895172 | |
| Molecular Function | GO:0008520 | L-ascorbate:sodium symporter activity | SLC23A1 | IDA | Human | PMID:15993839 | |
| Molecular Function | GO:0008520 | L-ascorbate:sodium symporter activity | SLC23A1 | IDA | Human | PMID:18094143 | |
| Molecular Function | GO:0008520 | L-ascorbate:sodium symporter activity | Slc23a1 | IDA | Rat | PMID:10331392|RGD:634186 | |
| Molecular Function | GO:0015229 | L-ascorbic acid transmembrane transporter activity | SLC23A1 | IDA | Human | PMID:10631088 | |
| Molecular Function | GO:0015229 | L-ascorbic acid transmembrane transporter activity | SLC23A1 | IDA | Human | PMID:11895172 | |
| Molecular Function | GO:0015229 | L-ascorbic acid transmembrane transporter activity | SLC23A1 | IDA | Human | PMID:18247577 | |
| Molecular Function | GO:0015229 | L-ascorbic acid transmembrane transporter activity | SLC23A1 | IDA | Human | PMID:18417304 | |
| Molecular Function | GO:0015229 | L-ascorbic acid transmembrane transporter activity | SLC23A1 | IDA | Human | PMID:19216494 | |
| Molecular Function | GO:0015229 | L-ascorbic acid transmembrane transporter activity | Slc23a1 | IDA | Mouse | MGI:MGI:4365346|PMID:18668520 | |
| Molecular Function | GO:0015229 | L-ascorbic acid transmembrane transporter activity | Slc23a1 | IMP | Mouse | MGI:MGI:2178849|PMID:11984597 | |
| Molecular Function | GO:0015229 | L-ascorbic acid transmembrane transporter activity | Slc23a1 | IDA | Mouse | MGI:MGI:3607055|PMID:15333707 | |
| Molecular Function | GO:0015229 | L-ascorbic acid transmembrane transporter activity | Slc23a1 | IDA | Rat | PMID:18668520|RGD:8554811 | |
| Molecular Function | GO:0005515 | protein binding | SLC23A1 | IPI | UniProtKB:P16333 | Human | PMID:17474147 |
| Molecular Function | GO:0005515 | protein binding | SLC23A1 | IPI | UniProtKB:Q9UBQ7 | Human | PMID:23599041 |
| Molecular Function | GO:0005515 | protein binding | SLC23A1 | IPI | UniProtKB:O43865 | Human | PMID:25416956 |
| Molecular Function | GO:0005515 | protein binding | SLC23A1 | IPI | UniProtKB:P60370 | Human | PMID:25416956 |
| Molecular Function | GO:0005515 | protein binding | SLC23A1 | IPI | UniProtKB:P60409 | Human | PMID:25416956 |
| Molecular Function | GO:0005515 | protein binding | SLC23A1 | IPI | UniProtKB:P60410 | Human | PMID:25416956 |
| Molecular Function | GO:0005515 | protein binding | SLC23A1 | IPI | UniProtKB:P60411 | Human | PMID:25416956 |
| Molecular Function | GO:0005515 | protein binding | SLC23A1 | IPI | UniProtKB:Q15323 | Human | PMID:25416956 |
| Molecular Function | GO:0005515 | protein binding | SLC23A1 | IPI | UniProtKB:Q5JR59 | Human | PMID:25416956 |
| Molecular Function | GO:0005515 | protein binding | SLC23A1 | IPI | UniProtKB:Q6UY14-3 | Human | PMID:25416956 |
| Molecular Function | GO:0005515 | protein binding | SLC23A1 | IPI | UniProtKB:Q7Z3S9 | Human | PMID:25416956 |
| Molecular Function | GO:0005515 | protein binding | SLC23A1 | IPI | UniProtKB:Q9BYR5 | Human | PMID:25416956 |
| Molecular Function | GO:0005515 | protein binding | SLC23A1 | IPI | UniProtKB:P60410 | Human | PMID:29892012 |
| Molecular Function | GO:0015081 | sodium ion transmembrane transporter activity | SLC23A1 | IDA | Human | PMID:18094143 | |
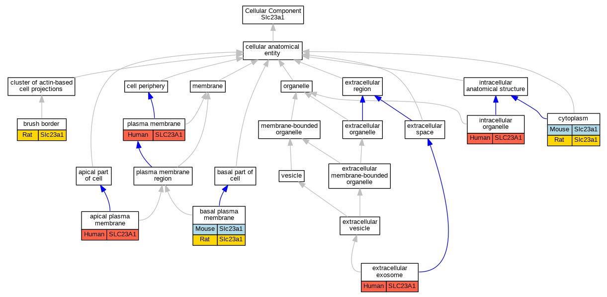
| Cellular Component | GO:0016324 | apical plasma membrane | SLC23A1 | IDA | Human | PMID:15993839 | |
| Cellular Component | GO:0016324 | apical plasma membrane | SLC23A1 | IDA | Human | PMID:18094143 | |
| Cellular Component | GO:0016324 | apical plasma membrane | SLC23A1 | IDA | Human | PMID:18247577 | |
| Cellular Component | GO:0016324 | apical plasma membrane | SLC23A1 | IDA | Human | PMID:18417304 | |
| Cellular Component | GO:0016324 | apical plasma membrane | SLC23A1 | IDA | Human | PMID:19216494 | |
| Cellular Component | GO:0009925 | basal plasma membrane | Slc23a1 | IDA | Mouse | MGI:MGI:4365346|PMID:18668520 | |
| Cellular Component | GO:0009925 | basal plasma membrane | Slc23a1 | IDA | Rat | PMID:18668520|RGD:8554811 | |
| Cellular Component | GO:0005903 | brush border | Slc23a1 | IDA | Rat | PMID:16673096|RGD:8554652 | |
| Cellular Component | GO:0005737 | cytoplasm | Slc23a1 | IDA | Mouse | MGI:MGI:4365346|PMID:18668520 | |
| Cellular Component | GO:0005737 | cytoplasm | Slc23a1 | IDA | Rat | PMID:18668520|RGD:8554811 | |
| Cellular Component | GO:0070062 | extracellular exosome | SLC23A1 | HDA | Human | PMID:19056867 | |
| Cellular Component | GO:0043229 | intracellular organelle | SLC23A1 | IDA | Human | PMID:15993839 | |
| Cellular Component | GO:0005886 | plasma membrane | SLC23A1 | IDA | Human | PMID:10631088 | |
| Biological Process | GO:0007420 | brain development | Slc23a1 | IMP | Mouse | MGI:MGI:2178849|PMID:11984597 | |
| Biological Process | GO:0070837 | dehydroascorbic acid transport | SLC23A1 | IMP | Human | PMID:18247577 | |
| Biological Process | GO:0015882 | L-ascorbic acid transmembrane transport | SLC23A1 | IDA | Human | PMID:10556483 | |
| Biological Process | GO:0015882 | L-ascorbic acid transmembrane transport | SLC23A1 | IDA | Human | PMID:10631088 | |
| Biological Process | GO:0015882 | L-ascorbic acid transmembrane transport | SLC23A1 | IDA | Human | PMID:11895172 | |
| Biological Process | GO:0015882 | L-ascorbic acid transmembrane transport | SLC23A1 | IDA | Human | PMID:18247577 | |
| Biological Process | GO:0015882 | L-ascorbic acid transmembrane transport | SLC23A1 | IDA | Human | PMID:18417304 | |
| Biological Process | GO:0015882 | L-ascorbic acid transmembrane transport | SLC23A1 | IDA | Human | PMID:19216494 | |
| Biological Process | GO:0015882 | L-ascorbic acid transmembrane transport | Slc23a1 | IDA | Mouse | MGI:MGI:4365346|PMID:18668520 | |
| Biological Process | GO:0015882 | L-ascorbic acid transmembrane transport | Slc23a1 | IMP | Mouse | MGI:MGI:2178849|PMID:11984597 | |
| Biological Process | GO:0015882 | L-ascorbic acid transmembrane transport | Slc23a1 | IDA | Mouse | MGI:MGI:3607055|PMID:15333707 | |
| Biological Process | GO:0015882 | L-ascorbic acid transmembrane transport | Slc23a1 | IDA | Rat | PMID:18668520|RGD:8554811 | |
| Biological Process | GO:0030324 | lung development | Slc23a1 | IMP | Mouse | MGI:MGI:2178849|PMID:11984597 | |
| Biological Process | GO:0009636 | response to toxic substance | SLC23A1 | IDA | Human | PMID:17575980 | |
| Biological Process | GO:0006814 | sodium ion transport | SLC23A1 | IDA | Human | PMID:18094143 |
| EXP Inferred from experiment |
| IDA Inferred from direct assay |
| IEP Inferred from expression pattern |
| IGI Inferred from genetic interaction |
| IMP Inferred from mutant phenotype |
| IPI Inferred from physical interaction |
| HTP Inferred from High Throughput Experiment |
| HDA Inferred from High Throughput Direct Assay |
| HMP Inferred from High Throughput Mutant Phenotype |
| HGI Inferred from High Throughput Genetic Interaction |
| HEP Inferred from High Throughput Expression Pattern |
Mouse Genome Database (MGD), Gene Expression Database (GXD), Mouse Models of Human Cancer database (MMHCdb) (formerly Mouse Tumor Biology (MTB)), Gene Ontology (GO) |
||
|
Citing These Resources Funding Information Warranty Disclaimer, Privacy Notice, Licensing, & Copyright Send questions and comments to User Support. |
last database update 05/05/2026 MGI 6.24 |
|
|
|
||