|
Source |
Alliance of Genome Resources |



| Category | ID | Classification term | Gene | Evidence | Inferred from | Organism | Reference |
|---|---|---|---|---|---|---|---|
| Molecular Function | GO:0050839 | cell adhesion molecule binding | SLC14A2 | IDA | Human | PMID:23620790 | |
| Molecular Function | GO:0005515 | protein binding | SLC14A2 | IPI | UniProtKB:A5PKU2 | Human | PMID:32296183 |
| Molecular Function | GO:0005515 | protein binding | SLC14A2 | IPI | UniProtKB:O43561-2 | Human | PMID:32296183 |
| Molecular Function | GO:0005515 | protein binding | SLC14A2 | IPI | UniProtKB:O95183 | Human | PMID:32296183 |
| Molecular Function | GO:0005515 | protein binding | SLC14A2 | IPI | UniProtKB:P01375 | Human | PMID:32296183 |
| Molecular Function | GO:0005515 | protein binding | SLC14A2 | IPI | UniProtKB:P26678 | Human | PMID:32296183 |
| Molecular Function | GO:0005515 | protein binding | SLC14A2 | IPI | UniProtKB:Q04941 | Human | PMID:32296183 |
| Molecular Function | GO:0005515 | protein binding | SLC14A2 | IPI | UniProtKB:Q08426 | Human | PMID:32296183 |
| Molecular Function | GO:0005515 | protein binding | SLC14A2 | IPI | UniProtKB:Q5BJF2 | Human | PMID:32296183 |
| Molecular Function | GO:0005515 | protein binding | SLC14A2 | IPI | UniProtKB:Q7Z4F1 | Human | PMID:32296183 |
| Molecular Function | GO:0005515 | protein binding | SLC14A2 | IPI | UniProtKB:Q8WVX3-2 | Human | PMID:32296183 |
| Molecular Function | GO:0005515 | protein binding | SLC14A2 | IPI | UniProtKB:Q96FZ5 | Human | PMID:32296183 |
| Molecular Function | GO:0005515 | protein binding | SLC14A2 | IPI | UniProtKB:Q96IW7 | Human | PMID:32296183 |
| Molecular Function | GO:0005515 | protein binding | Slc14a2 | IPI | UniProtKB:O95295 | Rat | PMID:17702749|RGD:8554194 |
| Molecular Function | GO:0015204 | urea transmembrane transporter activity | SLC14A2 | IDA | Human | PMID:11502588 | |
| Molecular Function | GO:0015204 | urea transmembrane transporter activity | SLC14A2 | IDA | Human | PMID:17702749 | |
| Molecular Function | GO:0015204 | urea transmembrane transporter activity | SLC14A2 | IDA | Human | PMID:8647271 | |
| Molecular Function | GO:0015204 | urea transmembrane transporter activity | Slc14a2 | IDA | Mouse | MGI:MGI:7260097|PMID:12217874 | |
| Molecular Function | GO:0015204 | urea transmembrane transporter activity | Slc14a2 | IDA | Mouse | PMID:11029290 | |
| Molecular Function | GO:0015204 | urea transmembrane transporter activity | Slc14a2 | IDA | Rat | PMID:10215321|RGD:68904 | |
| Molecular Function | GO:0015204 | urea transmembrane transporter activity | Slc14a2 | IDA | Rat | PMID:11029290|RGD:629466 | |
| Molecular Function | GO:0015204 | urea transmembrane transporter activity | Slc14a2 | IDA | Rat | PMID:11181411|RGD:67999 | |
| Molecular Function | GO:0015204 | urea transmembrane transporter activity | Slc14a2 | IDA | Rat | PMID:16959825|RGD:151665725 | |
| Molecular Function | GO:0015204 | urea transmembrane transporter activity | Slc14a2 | IDA | Rat | PMID:7657826|RGD:68893 | |
| Molecular Function | GO:0015204 | urea transmembrane transporter activity | Slc14a2 | IDA | Rat | PMID:8958221|RGD:68889 | |
| Cellular Component | GO:0016324 | apical plasma membrane | SLC14A2 | IDA | Human | PMID:17702749 | |
| Cellular Component | GO:0016324 | apical plasma membrane | Slc14a2 | IDA | Mouse | MGI:MGI:7260097|PMID:12217874 | |
| Cellular Component | GO:0016324 | apical plasma membrane | Slc14a2 | IDA | Rat | PMID:16959825|RGD:151665725 | |
| Cellular Component | GO:0016323 | basolateral plasma membrane | Slc14a2 | IDA | Mouse | MGI:MGI:7260097|PMID:12217874 | |
| Cellular Component | GO:0005886 | plasma membrane | SLC14A2 | IDA | Human | PMID:17702749 | |
| Cellular Component | GO:0005886 | plasma membrane | Slc14a2 | IDA | Rat | PMID:16959825|RGD:151665725 | |
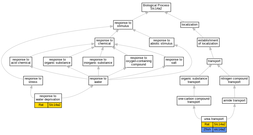
| Biological Process | GO:0009414 | response to water deprivation | Slc14a2 | IEP | Rat | PMID:11267655|RGD:628423 | |
| Biological Process | GO:0015840 | urea transport | Slc14a2 | IDA | Rat | PMID:10215321|RGD:68904 | |
| Biological Process | GO:0015840 | urea transport | slc14a2 | IMP | ZFIN:ZDB-MRPHLNO-090616-2 | Zfish | PMID:19279128 |
| EXP Inferred from experiment |
| IDA Inferred from direct assay |
| IEP Inferred from expression pattern |
| IGI Inferred from genetic interaction |
| IMP Inferred from mutant phenotype |
| IPI Inferred from physical interaction |
| HTP Inferred from High Throughput Experiment |
| HDA Inferred from High Throughput Direct Assay |
| HMP Inferred from High Throughput Mutant Phenotype |
| HGI Inferred from High Throughput Genetic Interaction |
| HEP Inferred from High Throughput Expression Pattern |
Mouse Genome Database (MGD), Gene Expression Database (GXD), Mouse Models of Human Cancer database (MMHCdb) (formerly Mouse Tumor Biology (MTB)), Gene Ontology (GO) |
||
|
Citing These Resources Funding Information Warranty Disclaimer, Privacy Notice, Licensing, & Copyright Send questions and comments to User Support. |
last database update 12/30/2025 MGI 6.24 |
|
|
|
||