|
Source |
Alliance of Genome Resources |



| Category | ID | Classification term | Gene | Evidence | Inferred from | Organism | Reference |
|---|---|---|---|---|---|---|---|
| Molecular Function | GO:0005515 | protein binding | SKAP1 | IPI | UniProtKB:O15117 | Human | PMID:16461356 |
| Molecular Function | GO:0005515 | protein binding | SKAP1 | IPI | UniProtKB:O15117 | Human | PMID:19798671 |
| Molecular Function | GO:0005515 | protein binding | SKAP1 | IPI | UniProtKB:P62952 | Human | PMID:25416956 |
| Molecular Function | GO:0005515 | protein binding | SKAP1 | IPI | UniProtKB:Q5T9C2 | Human | PMID:25416956 |
| Molecular Function | GO:0005515 | protein binding | SKAP1 | IPI | UniProtKB:Q96QH2 | Human | PMID:25416956 |
| Molecular Function | GO:0005515 | protein binding | SKAP1 | IPI | UniProtKB:Q9H788 | Human | PMID:25416956 |
| Molecular Function | GO:0005515 | protein binding | SKAP1 | IPI | UniProtKB:Q9H788-2 | Human | PMID:25416956 |
| Molecular Function | GO:0005515 | protein binding | SKAP1 | IPI | UniProtKB:P46940 | Human | PMID:26242911 |
| Molecular Function | GO:0005515 | protein binding | SKAP1 | IPI | UniProtKB:Q15691 | Human | PMID:26242911 |
| Molecular Function | GO:0005515 | protein binding | SKAP1 | IPI | UniProtKB:O15117 | Human | PMID:27335501 |
| Molecular Function | GO:0005515 | protein binding | SKAP1 | IPI | UniProtKB:Q5VWT5 | Human | PMID:27335501 |
| Molecular Function | GO:0005515 | protein binding | SKAP1 | IPI | UniProtKB:Q5T9C2 | Human | PMID:31515488 |
| Molecular Function | GO:0005515 | protein binding | SKAP1 | IPI | UniProtKB:Q96QH2 | Human | PMID:31515488 |
| Molecular Function | GO:0005515 | protein binding | Skap1 | IPI | PR:Q8R5A3 | Mouse | PMID:17403904 |
| Molecular Function | GO:0005515 | protein binding | Skap1 | IPI | PR:O35601 | Mouse | PMID:17403904 |
| Molecular Function | GO:0005515 | protein binding | Skap1 | IPI | UniProtKB:O35601,UniProtKB:P25911,UniProtKB:Q9QZE2 | Rat | PMID:12681493|RGD:1299442 |
| Molecular Function | GO:0019901 | protein kinase binding | SKAP1 | IPI | UniProtKB:P06241 | Human | PMID:9195899 |
| Molecular Function | GO:0019903 | protein phosphatase binding | SKAP1 | IPI | UniProtKB:P08575 | Human | PMID:11909961 |
| Molecular Function | GO:0044877 | protein-containing complex binding | Skap1 | IPI | RGD:1557394|RGD:1563421|RGD:621017 | Rat | PMID:12681493|RGD:1299442 |
| Molecular Function | GO:0042169 | SH2 domain binding | SKAP1 | IDA | Human | PMID:9195899 | |
| Molecular Function | GO:0042169 | SH2 domain binding | Skap1 | IPI | RGD:1557394 | Rat | PMID:12681493|RGD:1299442 |
| Cellular Component | GO:0005911 | cell-cell junction | Skap1 | IDA | Mouse | PMID:23793062 | |
| Cellular Component | GO:0005737 | cytoplasm | SKAP1 | IDA | Human | PMID:11909961 | |
| Cellular Component | GO:0005829 | cytosol | SKAP1 | IDA | Human | GO_REF:0000052 | |
| Cellular Component | GO:0005829 | cytosol | Skap1 | IDA | Mouse | PMID:17403904 | |
| Cellular Component | GO:0001772 | immunological synapse | SKAP1 | IDA | Human | PMID:12652296 | |
| Cellular Component | GO:0005654 | nucleoplasm | SKAP1 | IDA | Human | GO_REF:0000052 | |
| Cellular Component | GO:0005886 | plasma membrane | SKAP1 | IDA | Human | GO_REF:0000052 | |
| Cellular Component | GO:0005886 | plasma membrane | SKAP1 | IDA | Human | PMID:11909961 | |
| Cellular Component | GO:0005886 | plasma membrane | Skap1 | IDA | Mouse | PMID:17403904 | |
| Cellular Component | GO:0044853 | plasma membrane raft | SKAP1 | IDA | Human | PMID:12652296 | |
| Cellular Component | GO:0032991 | protein-containing complex | Skap1 | IDA | Rat | PMID:12681493|RGD:1299442 | |
| Cellular Component | GO:0042101 | T cell receptor complex | Skap1 | IDA | Mouse | PMID:17403904 | |
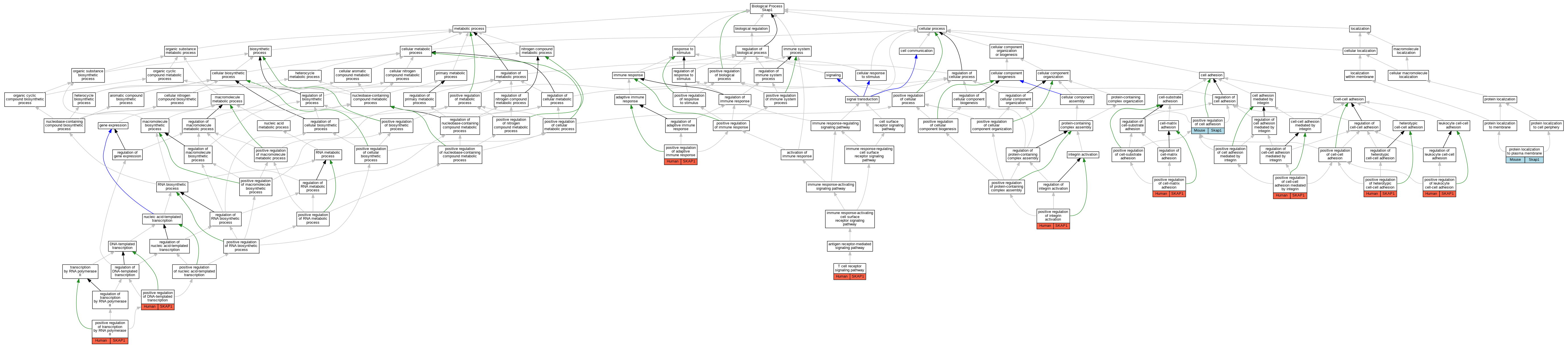
| Biological Process | GO:0002821 | positive regulation of adaptive immune response | SKAP1 | IDA | Human | PMID:12652296 | |
| Biological Process | GO:0045785 | positive regulation of cell adhesion | Skap1 | IMP | Mouse | PMID:17403904 | |
| Biological Process | GO:0033634 | positive regulation of cell-cell adhesion mediated by integrin | SKAP1 | IGI | UniProtKB:P11835,UniProtKB:P24063 | Human | PMID:12652296 |
| Biological Process | GO:0033634 | positive regulation of cell-cell adhesion mediated by integrin | SKAP1 | IGI | UniProtKB:P22646,UniProtKB:P24063 | Human | PMID:12652296 |
| Biological Process | GO:0001954 | positive regulation of cell-matrix adhesion | SKAP1 | IGI | UniProtKB:P22646 | Human | PMID:12652296 |
| Biological Process | GO:0045893 | positive regulation of DNA-templated transcription | SKAP1 | IMP | Human | PMID:11909961 | |
| Biological Process | GO:0034116 | positive regulation of heterotypic cell-cell adhesion | SKAP1 | IDA | Human | PMID:12652296 | |
| Biological Process | GO:0033625 | positive regulation of integrin activation | SKAP1 | IDA | Human | PMID:12652296 | |
| Biological Process | GO:1903039 | positive regulation of leukocyte cell-cell adhesion | SKAP1 | IDA | Human | PMID:12652296 | |
| Biological Process | GO:0045944 | positive regulation of transcription by RNA polymerase II | SKAP1 | IDA | Human | PMID:11909961 | |
| Biological Process | GO:0045944 | positive regulation of transcription by RNA polymerase II | SKAP1 | IMP | Human | PMID:11909961 | |
| Biological Process | GO:0072659 | protein localization to plasma membrane | Skap1 | IMP | Mouse | PMID:17403904 | |
| Biological Process | GO:0050852 | T cell receptor signaling pathway | SKAP1 | IMP | Human | PMID:11909961 |
| EXP Inferred from experiment |
| IDA Inferred from direct assay |
| IEP Inferred from expression pattern |
| IGI Inferred from genetic interaction |
| IMP Inferred from mutant phenotype |
| IPI Inferred from physical interaction |
| HTP Inferred from High Throughput Experiment |
| HDA Inferred from High Throughput Direct Assay |
| HMP Inferred from High Throughput Mutant Phenotype |
| HGI Inferred from High Throughput Genetic Interaction |
| HEP Inferred from High Throughput Expression Pattern |
Mouse Genome Database (MGD), Gene Expression Database (GXD), Mouse Models of Human Cancer database (MMHCdb) (formerly Mouse Tumor Biology (MTB)), Gene Ontology (GO) |
||
|
Citing These Resources Funding Information Warranty Disclaimer, Privacy Notice, Licensing, & Copyright Send questions and comments to User Support. |
last database update 05/12/2026 MGI 6.24 |
|
|
|
||