|
Source |
Alliance of Genome Resources |



| Category | ID | Classification term | Gene | Evidence | Inferred from | Organism | Reference |
|---|---|---|---|---|---|---|---|
| Molecular Function | GO:0001784 | phosphotyrosine residue binding | SHC3 | IPI | UniProtKB:O84462 | Human | PMID:20624904 |
| Molecular Function | GO:0001784 | phosphotyrosine residue binding | SHC3 | IPI | UniProtKB:Q6GX35 | Human | PMID:20624904 |
| Molecular Function | GO:0005515 | protein binding | SHC3 | IPI | UniProtKB:P05067 | Human | PMID:11877420 |
| Molecular Function | GO:0005515 | protein binding | SHC3 | IPI | UniProtKB:P04626 | Human | PMID:16273093 |
| Molecular Function | GO:0005515 | protein binding | SHC3 | IPI | UniProtKB:P21860 | Human | PMID:16273093 |
| Molecular Function | GO:0005515 | protein binding | SHC3 | IPI | UniProtKB:P10721 | Human | PMID:24728074 |
| Molecular Function | GO:0005515 | protein binding | SHC3 | IPI | UniProtKB:Q08379 | Human | PMID:25416956 |
| Molecular Function | GO:0005515 | protein binding | SHC3 | IPI | UniProtKB:Q15323 | Human | PMID:25416956 |
| Molecular Function | GO:0005515 | protein binding | SHC3 | IPI | UniProtKB:Q6A162 | Human | PMID:25416956 |
| Molecular Function | GO:0005515 | protein binding | SHC3 | IPI | UniProtKB:A6NEM1 | Human | PMID:32296183 |
| Molecular Function | GO:0005515 | protein binding | SHC3 | IPI | UniProtKB:O43790 | Human | PMID:32296183 |
| Molecular Function | GO:0005515 | protein binding | SHC3 | IPI | UniProtKB:O75558 | Human | PMID:32296183 |
| Molecular Function | GO:0005515 | protein binding | SHC3 | IPI | UniProtKB:O76011 | Human | PMID:32296183 |
| Molecular Function | GO:0005515 | protein binding | SHC3 | IPI | UniProtKB:P24863 | Human | PMID:32296183 |
| Molecular Function | GO:0005515 | protein binding | SHC3 | IPI | UniProtKB:P31321 | Human | PMID:32296183 |
| Molecular Function | GO:0005515 | protein binding | SHC3 | IPI | UniProtKB:P40199 | Human | PMID:32296183 |
| Molecular Function | GO:0005515 | protein binding | SHC3 | IPI | UniProtKB:P48556 | Human | PMID:32296183 |
| Molecular Function | GO:0005515 | protein binding | SHC3 | IPI | UniProtKB:P62699 | Human | PMID:32296183 |
| Molecular Function | GO:0005515 | protein binding | SHC3 | IPI | UniProtKB:Q04864-2 | Human | PMID:32296183 |
| Molecular Function | GO:0005515 | protein binding | SHC3 | IPI | UniProtKB:Q12933 | Human | PMID:32296183 |
| Molecular Function | GO:0005515 | protein binding | SHC3 | IPI | UniProtKB:Q13077 | Human | PMID:32296183 |
| Molecular Function | GO:0005515 | protein binding | SHC3 | IPI | UniProtKB:Q14525 | Human | PMID:32296183 |
| Molecular Function | GO:0005515 | protein binding | SHC3 | IPI | UniProtKB:Q15323 | Human | PMID:32296183 |
| Molecular Function | GO:0005515 | protein binding | SHC3 | IPI | UniProtKB:Q5T6F2 | Human | PMID:32296183 |
| Molecular Function | GO:0005515 | protein binding | SHC3 | IPI | UniProtKB:Q6A162 | Human | PMID:32296183 |
| Molecular Function | GO:0005515 | protein binding | SHC3 | IPI | UniProtKB:Q6A163 | Human | PMID:32296183 |
| Molecular Function | GO:0005515 | protein binding | SHC3 | IPI | UniProtKB:Q6P1K2 | Human | PMID:32296183 |
| Molecular Function | GO:0005515 | protein binding | SHC3 | IPI | UniProtKB:Q70EL1-9 | Human | PMID:32296183 |
| Molecular Function | GO:0005515 | protein binding | SHC3 | IPI | UniProtKB:Q7L591-3 | Human | PMID:32296183 |
| Molecular Function | GO:0005515 | protein binding | SHC3 | IPI | UniProtKB:Q7L5N1 | Human | PMID:32296183 |
| Molecular Function | GO:0005515 | protein binding | SHC3 | IPI | UniProtKB:Q86U10 | Human | PMID:32296183 |
| Molecular Function | GO:0005515 | protein binding | SHC3 | IPI | UniProtKB:Q86WV8 | Human | PMID:32296183 |
| Molecular Function | GO:0005515 | protein binding | SHC3 | IPI | UniProtKB:Q8N6Y0 | Human | PMID:32296183 |
| Molecular Function | GO:0005515 | protein binding | SHC3 | IPI | UniProtKB:Q8ND90 | Human | PMID:32296183 |
| Molecular Function | GO:0005515 | protein binding | SHC3 | IPI | UniProtKB:Q8WUE5 | Human | PMID:32296183 |
| Molecular Function | GO:0005515 | protein binding | SHC3 | IPI | UniProtKB:Q92764 | Human | PMID:32296183 |
| Molecular Function | GO:0005515 | protein binding | SHC3 | IPI | UniProtKB:Q96LC9 | Human | PMID:32296183 |
| Molecular Function | GO:0005515 | protein binding | SHC3 | IPI | UniProtKB:Q96T49 | Human | PMID:32296183 |
| Molecular Function | GO:0005515 | protein binding | SHC3 | IPI | UniProtKB:Q9BXL8 | Human | PMID:32296183 |
| Molecular Function | GO:0005515 | protein binding | SHC3 | IPI | UniProtKB:Q9BYV2 | Human | PMID:32296183 |
| Molecular Function | GO:0005515 | protein binding | SHC3 | IPI | UniProtKB:Q9C0B1-2 | Human | PMID:32296183 |
| Molecular Function | GO:0005515 | protein binding | SHC3 | IPI | UniProtKB:Q9H0C1 | Human | PMID:32296183 |
| Molecular Function | GO:0005515 | protein binding | SHC3 | IPI | UniProtKB:Q9H7B4 | Human | PMID:32296183 |
| Molecular Function | GO:0005515 | protein binding | SHC3 | IPI | UniProtKB:Q9NXR5-2 | Human | PMID:32296183 |
| Molecular Function | GO:0005515 | protein binding | SHC3 | IPI | UniProtKB:Q9NZC7-5 | Human | PMID:32296183 |
| Molecular Function | GO:0005515 | protein binding | SHC3 | IPI | UniProtKB:Q9UK41-2 | Human | PMID:32296183 |
| Molecular Function | GO:0005515 | protein binding | SHC3 | IPI | UniProtKB:Q9UPQ4-2 | Human | PMID:32296183 |
| Molecular Function | GO:0005515 | protein binding | SHC3 | IPI | UniProtKB:P05067 | Human | PMID:32814053 |
| Molecular Function | GO:0005515 | protein binding | Shc3 | IPI | PR:Q01097 | Mouse | PMID:15716419 |
| Molecular Function | GO:0005515 | protein binding | Shc3 | IPI | PR:P12023 | Mouse | PMID:11877420 |
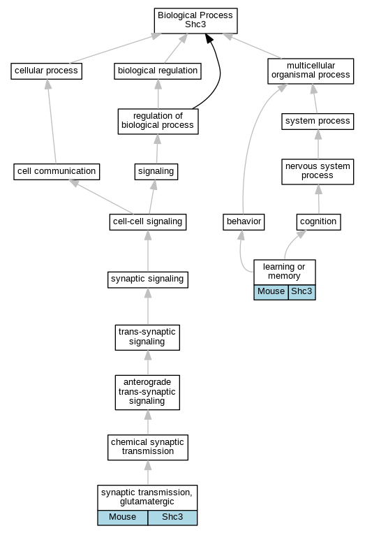
| Biological Process | GO:0007611 | learning or memory | Shc3 | IMP | MGI:MGI:1933356 | Mouse | PMID:15716419 |
| Biological Process | GO:0035249 | synaptic transmission, glutamatergic | Shc3 | IMP | MGI:MGI:1933356 | Mouse | PMID:15716419 |
| EXP Inferred from experiment |
| IDA Inferred from direct assay |
| IEP Inferred from expression pattern |
| IGI Inferred from genetic interaction |
| IMP Inferred from mutant phenotype |
| IPI Inferred from physical interaction |
| HTP Inferred from High Throughput Experiment |
| HDA Inferred from High Throughput Direct Assay |
| HMP Inferred from High Throughput Mutant Phenotype |
| HGI Inferred from High Throughput Genetic Interaction |
| HEP Inferred from High Throughput Expression Pattern |
Mouse Genome Database (MGD), Gene Expression Database (GXD), Mouse Models of Human Cancer database (MMHCdb) (formerly Mouse Tumor Biology (MTB)), Gene Ontology (GO) |
||
|
Citing These Resources Funding Information Warranty Disclaimer, Privacy Notice, Licensing, & Copyright Send questions and comments to User Support. |
last database update 09/30/2025 MGI 6.24 |
|
|
|
||