|
Source |
Alliance of Genome Resources |



| Category | ID | Classification term | Gene | Evidence | Inferred from | Organism | Reference |
|---|---|---|---|---|---|---|---|
| Molecular Function | GO:0003779 | actin binding | Scnn1a | IDA | Rat | PMID:16356937|RGD:1624121 | |
| Molecular Function | GO:0015280 | ligand-gated sodium channel activity | SCNN1A | IDA | Human | PMID:24124190 | |
| Molecular Function | GO:0015280 | ligand-gated sodium channel activity | Scnn1a | IGI | MGI:MGI:104696 | Mouse | PMID:17715136 |
| Molecular Function | GO:0015280 | ligand-gated sodium channel activity | Scnn1a | IGI | MGI:MGI:104695 | Mouse | PMID:17715136 |
| Molecular Function | GO:0015280 | ligand-gated sodium channel activity | Scnn1a | IDA | Mouse | PMID:10409305 | |
| Molecular Function | GO:0015280 | ligand-gated sodium channel activity | Scnn1a | IMP | Rat | PMID:9118951|RGD:151356642 | |
| Molecular Function | GO:0015280 | ligand-gated sodium channel activity | Scnn1a | IDA | Rat | PMID:16356937|RGD:1624121 | |
| Molecular Function | GO:0015280 | ligand-gated sodium channel activity | Scnn1a | IDA | Rat | PMID:16554417|RGD:1624119 | |
| Molecular Function | GO:0005515 | protein binding | SCNN1A | IPI | UniProtKB:Q96PU5 | Human | PMID:11244092 |
| Molecular Function | GO:0005515 | protein binding | SCNN1A | IPI | UniProtKB:P46934 | Human | PMID:11359767 |
| Molecular Function | GO:0005515 | protein binding | SCNN1A | IPI | UniProtKB:P51170 | Human | PMID:16423824 |
| Molecular Function | GO:0005515 | protein binding | SCNN1A | IPI | UniProtKB:P51170 | Human | PMID:21775436 |
| Molecular Function | GO:0005515 | protein binding | SCNN1A | IPI | UniProtKB:Q8NBP7 | Human | PMID:22493497 |
| Molecular Function | GO:0005515 | protein binding | SCNN1A | IPI | UniProtKB:P46934 | Human | PMID:23665454 |
| Molecular Function | GO:0005272 | sodium channel activity | Scnn1a | IDA | Mouse | PMID:16941024 | |
| Molecular Function | GO:0015081 | sodium ion transmembrane transporter activity | Scnn1a | IDA | Rat | PMID:8107805|RGD:729797 | |
| Molecular Function | GO:0050699 | WW domain binding | SCNN1A | IPI | UniProtKB:P46934 | Human | PMID:10642508 |
| Molecular Function | GO:0050699 | WW domain binding | Scnn1a | IPI | PR:P46935 | Mouse | PMID:10212229 |
| Molecular Function | GO:0050699 | WW domain binding | Scnn1a | IPI | UniProtKB:P46934 | Mouse | PMID:10212229 |
| Molecular Function | GO:0050699 | WW domain binding | Scnn1a | IPI | RGD:3157 | Rat | PMID:8665844|RGD:633483 |
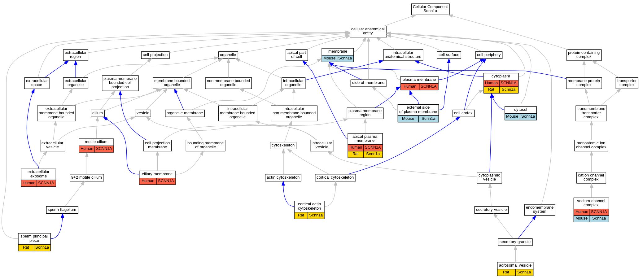
| Cellular Component | GO:0001669 | acrosomal vesicle | Scnn1a | IDA | Rat | PMID:29453757|RGD:13514091 | |
| Cellular Component | GO:0016324 | apical plasma membrane | SCNN1A | IDA | Human | PMID:22207244 | |
| Cellular Component | GO:0016324 | apical plasma membrane | SCNN1A | IDA | Human | PMID:28130590 | |
| Cellular Component | GO:0016324 | apical plasma membrane | Scnn1a | IDA | Rat | PMID:16356937|RGD:1624121 | |
| Cellular Component | GO:0016324 | apical plasma membrane | Scnn1a | IDA | Rat | PMID:9118951|RGD:151356642 | |
| Cellular Component | GO:0060170 | ciliary membrane | SCNN1A | IDA | Human | PMID:22207244 | |
| Cellular Component | GO:0030864 | cortical actin cytoskeleton | Scnn1a | IDA | Rat | PMID:16356937|RGD:1624121 | |
| Cellular Component | GO:0005737 | cytoplasm | SCNN1A | IDA | Human | PMID:28130590 | |
| Cellular Component | GO:0005737 | cytoplasm | Scnn1a | IDA | Rat | PMID:29453757|RGD:13514091 | |
| Cellular Component | GO:0005829 | cytosol | Scnn1a | IDA | Mouse | PMID:21413931 | |
| Cellular Component | GO:0009897 | external side of plasma membrane | Scnn1a | IDA | Mouse | PMID:17715136 | |
| Cellular Component | GO:0070062 | extracellular exosome | SCNN1A | IDA | Human | PMID:15326289 | |
| Cellular Component | GO:0016020 | membrane | Scnn1a | IDA | Mouse | PMID:21413931 | |
| Cellular Component | GO:0016020 | membrane | Scnn1a | IDA | Mouse | PMID:17715136 | |
| Cellular Component | GO:0016020 | membrane | Scnn1a | IDA | Mouse | PMID:10409305 | |
| Cellular Component | GO:0031514 | motile cilium | SCNN1A | IDA | Human | PMID:22207244 | |
| Cellular Component | GO:0005886 | plasma membrane | SCNN1A | IDA | Human | PMID:24124190 | |
| Cellular Component | GO:0034706 | sodium channel complex | SCNN1A | IDA | Human | PMID:16423824 | |
| Cellular Component | GO:0034706 | sodium channel complex | SCNN1A | IPI | Human | PMID:21775436 | |
| Cellular Component | GO:0034706 | sodium channel complex | SCNN1A | IDA | Human | PMID:24124190 | |
| Cellular Component | GO:0034706 | sodium channel complex | Scnn1a | IDA | Mouse | PMID:10232677 | |
| Cellular Component | GO:0034706 | sodium channel complex | Scnn1a | IDA | Mouse | PMID:32079677 | |
| Cellular Component | GO:0034706 | sodium channel complex | Scnn1a | IGI | MGI:MGI:104695 | Mouse | PMID:17715136 |
| Cellular Component | GO:0034706 | sodium channel complex | Scnn1a | IGI | MGI:MGI:104696 | Mouse | PMID:17715136 |
| Cellular Component | GO:0097228 | sperm principal piece | Scnn1a | IDA | Rat | PMID:29453757|RGD:13514091 | |
| Biological Process | GO:0071468 | cellular response to acidic pH | SCNN1A | IDA | Human | PMID:16423824 | |
| Biological Process | GO:1904045 | cellular response to aldosterone | Scnn1a | IDA | Mouse | PMID:20427473 | |
| Biological Process | GO:0006883 | intracellular sodium ion homeostasis | SCNN1A | IDA | Human | PMID:16423824 | |
| Biological Process | GO:0006883 | intracellular sodium ion homeostasis | Scnn1a | IDA | Mouse | MGI:MGI:3046390|PMID:15096495 | |
| Biological Process | GO:0006883 | intracellular sodium ion homeostasis | Scnn1a | IDA | Rat | PMID:17562820|RGD:150521638 | |
| Biological Process | GO:0050891 | multicellular organismal-level water homeostasis | SCNN1A | IDA | Human | PMID:24124190 | |
| Biological Process | GO:0050878 | regulation of body fluid levels | Scnn1a | IMP | Rat | PMID:16258001|RGD:1624122 | |
| Biological Process | GO:0055078 | sodium ion homeostasis | SCNN1A | IDA | Human | PMID:24124190 | |
| Biological Process | GO:0098719 | sodium ion import across plasma membrane | SCNN1A | IDA | Human | PMID:16423824 | |
| Biological Process | GO:0098719 | sodium ion import across plasma membrane | Scnn1a | IDA | Mouse | MGI:MGI:3046390|PMID:15096495 | |
| Biological Process | GO:0098719 | sodium ion import across plasma membrane | Scnn1a | IDA | Rat | PMID:17562820|RGD:150521638 | |
| Biological Process | GO:0035725 | sodium ion transmembrane transport | SCNN1A | IDA | Human | PMID:24124190 | |
| Biological Process | GO:0006814 | sodium ion transport | Scnn1a | IGI | MGI:MGI:104695 | Mouse | PMID:17715136 |
| Biological Process | GO:0006814 | sodium ion transport | Scnn1a | IGI | MGI:MGI:104696 | Mouse | PMID:16941024 |
| Biological Process | GO:0006814 | sodium ion transport | Scnn1a | IGI | MGI:MGI:104695 | Mouse | PMID:16941024 |
| Biological Process | GO:0006814 | sodium ion transport | Scnn1a | IDA | Mouse | PMID:10409305 | |
| Biological Process | GO:0006814 | sodium ion transport | Scnn1a | IGI | MGI:MGI:104696 | Mouse | PMID:17715136 |
| Biological Process | GO:0006814 | sodium ion transport | Scnn1a | IDA | Rat | PMID:16554417|RGD:1624119 |
| EXP Inferred from experiment |
| IDA Inferred from direct assay |
| IEP Inferred from expression pattern |
| IGI Inferred from genetic interaction |
| IMP Inferred from mutant phenotype |
| IPI Inferred from physical interaction |
| HTP Inferred from High Throughput Experiment |
| HDA Inferred from High Throughput Direct Assay |
| HMP Inferred from High Throughput Mutant Phenotype |
| HGI Inferred from High Throughput Genetic Interaction |
| HEP Inferred from High Throughput Expression Pattern |
Mouse Genome Database (MGD), Gene Expression Database (GXD), Mouse Models of Human Cancer database (MMHCdb) (formerly Mouse Tumor Biology (MTB)), Gene Ontology (GO) |
||
|
Citing These Resources Funding Information Warranty Disclaimer, Privacy Notice, Licensing, & Copyright Send questions and comments to User Support. |
last database update 10/07/2025 MGI 6.24 |
|
|
|
||