|
Source |
Alliance of Genome Resources |



| Category | ID | Classification term | Gene | Evidence | Inferred from | Organism | Reference |
|---|---|---|---|---|---|---|---|
| Molecular Function | GO:0005515 | protein binding | SART1 | IPI | UniProtKB:Q9BZL1 | Human | PMID:15620657 |
| Molecular Function | GO:0005515 | protein binding | SART1 | IPI | UniProtKB:O43395 | Human | PMID:16723661 |
| Molecular Function | GO:0005515 | protein binding | SART1 | IPI | UniProtKB:O75643 | Human | PMID:16723661 |
| Molecular Function | GO:0005515 | protein binding | SART1 | IPI | UniProtKB:O94906 | Human | PMID:16723661 |
| Molecular Function | GO:0005515 | protein binding | SART1 | IPI | UniProtKB:P55854 | Human | PMID:17000644 |
| Molecular Function | GO:0005515 | protein binding | SART1 | IPI | UniProtKB:P63165 | Human | PMID:17000644 |
| Molecular Function | GO:0005515 | protein binding | SART1 | IPI | UniProtKB:Q13573 | Human | PMID:20467437 |
| Molecular Function | GO:0005515 | protein binding | SART1 | IPI | UniProtKB:Q13573 | Human | PMID:22365833 |
| Molecular Function | GO:0005515 | protein binding | SART1 | IPI | UniProtKB:Q9BZL1 | Human | PMID:22365833 |
| Molecular Function | GO:0005515 | protein binding | SART1 | IPI | UniProtKB:Q9BZL1 | Human | PMID:25092792 |
| Molecular Function | GO:0005515 | protein binding | SART1 | IPI | UniProtKB:O43395 | Human | PMID:28514442 |
| Molecular Function | GO:0005515 | protein binding | SART1 | IPI | UniProtKB:O75031 | Human | PMID:32296183 |
| Molecular Function | GO:0003723 | RNA binding | SART1 | HDA | Human | PMID:22658674 | |
| Molecular Function | GO:0003723 | RNA binding | SART1 | HDA | Human | PMID:22681889 | |
| Cellular Component | GO:0015030 | Cajal body | SART1 | IDA | Human | PMID:16687569 | |
| Cellular Component | GO:0071013 | catalytic step 2 spliceosome | SART1 | IDA | Human | PMID:11991638 | |
| Cellular Component | GO:0005794 | Golgi apparatus | SART1 | IDA | Human | GO_REF:0000052 | |
| Cellular Component | GO:0016607 | nuclear speck | SART1 | IDA | Human | GO_REF:0000052 | |
| Cellular Component | GO:0005654 | nucleoplasm | SART1 | IDA | Human | PMID:16687569 | |
| Cellular Component | GO:0005634 | nucleus | SART1 | IDA | Human | PMID:28781166 | |
| Cellular Component | GO:0071005 | U2-type precatalytic spliceosome | SART1 | IDA | Human | PMID:28781166 | |
| Cellular Component | GO:0046540 | U4/U6 x U5 tri-snRNP complex | SART1 | IPI | Human | PMID:30975767 | |
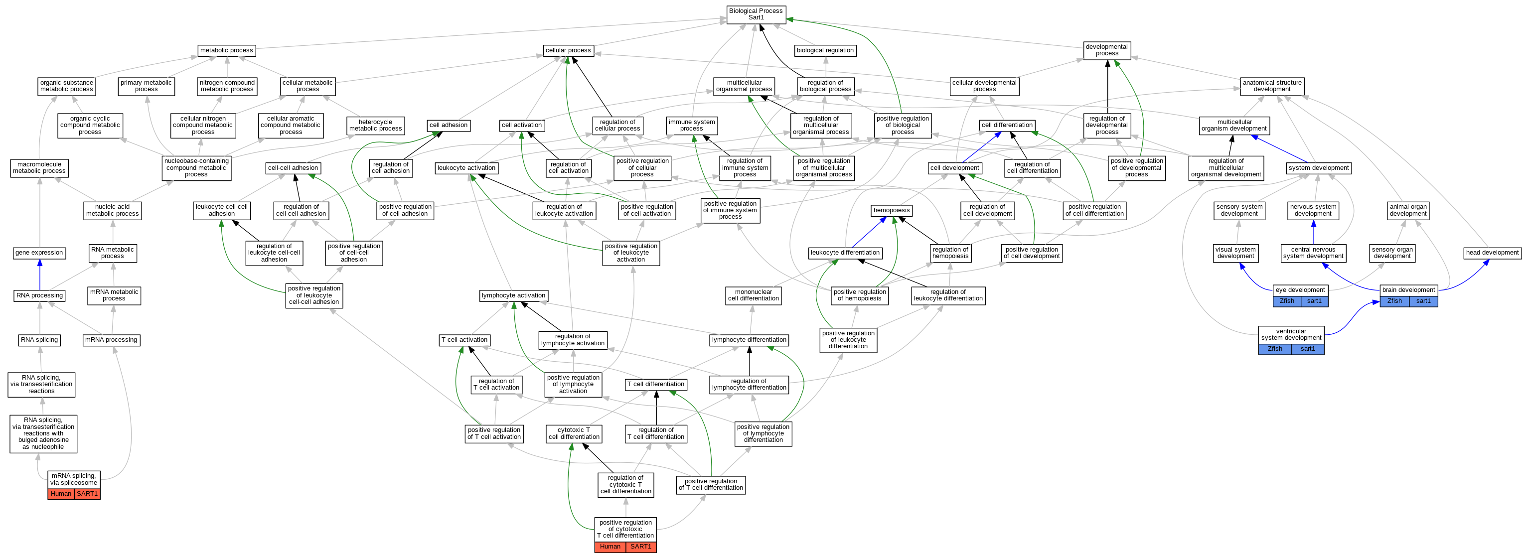
| Biological Process | GO:0007420 | brain development | sart1 | IMP | ZFIN:ZDB-GENO-220419-1 | Zfish | PMID:33105605 |
| Biological Process | GO:0007420 | brain development | sart1 | IMP | ZFIN:ZDB-GENO-220419-2 | Zfish | PMID:33105605 |
| Biological Process | GO:0001654 | eye development | sart1 | IMP | ZFIN:ZDB-GENO-220419-2 | Zfish | PMID:33105605 |
| Biological Process | GO:0001654 | eye development | sart1 | IMP | ZFIN:ZDB-GENO-220419-1 | Zfish | PMID:33105605 |
| Biological Process | GO:0000398 | mRNA splicing, via spliceosome | SART1 | IDA | Human | PMID:28781166 | |
| Biological Process | GO:0045585 | positive regulation of cytotoxic T cell differentiation | SART1 | IDA | Human | PMID:10209962 | |
| Biological Process | GO:0021591 | ventricular system development | sart1 | IMP | ZFIN:ZDB-GENO-220419-1 | Zfish | PMID:33105605 |
| Biological Process | GO:0021591 | ventricular system development | sart1 | IMP | ZFIN:ZDB-GENO-220419-2 | Zfish | PMID:33105605 |
| EXP Inferred from experiment |
| IDA Inferred from direct assay |
| IEP Inferred from expression pattern |
| IGI Inferred from genetic interaction |
| IMP Inferred from mutant phenotype |
| IPI Inferred from physical interaction |
| HTP Inferred from High Throughput Experiment |
| HDA Inferred from High Throughput Direct Assay |
| HMP Inferred from High Throughput Mutant Phenotype |
| HGI Inferred from High Throughput Genetic Interaction |
| HEP Inferred from High Throughput Expression Pattern |
Mouse Genome Database (MGD), Gene Expression Database (GXD), Mouse Models of Human Cancer database (MMHCdb) (formerly Mouse Tumor Biology (MTB)), Gene Ontology (GO) |
||
|
Citing These Resources Funding Information Warranty Disclaimer, Privacy Notice, Licensing, & Copyright Send questions and comments to User Support. |
last database update 12/30/2025 MGI 6.24 |
|
|
|
||