|
Source |
Alliance of Genome Resources |



| Category | ID | Classification term | Gene | Evidence | Inferred from | Organism | Reference |
|---|---|---|---|---|---|---|---|
| Molecular Function | GO:0005515 | protein binding | Rtn4rl2 | IPI | UniProtKB:P07722 | Rat | PMID:15673660|RGD:12790657 |
| Molecular Function | GO:0005515 | protein binding | Rtn4rl2 | IPI | UniProtKB:P07722 | Rat | PMID:19420245|RGD:12050099 |
| Molecular Function | GO:0005515 | protein binding | rtn4rl2b | IPI | ZFIN:ZDB-GENE-030710-1 | Zfish | PMID:24466042 |
| Molecular Function | GO:0005515 | protein binding | rtn4rl2a | IPI | ZFIN:ZDB-GENE-030710-1 | Zfish | PMID:24466042 |
| Molecular Function | GO:0038023 | signaling receptor activity | RTN4RL2 | IDA | Human | PMID:12694398 | |
| Molecular Function | GO:0038023 | signaling receptor activity | Rtn4rl2 | IMP | Rat | PMID:15673660|RGD:12790657 | |
| Cellular Component | GO:0030424 | axon | Rtn4rl2 | IDA | Rat | PMID:15673660|RGD:12790657 | |
| Cellular Component | GO:0009986 | cell surface | RTN4RL2 | IDA | Human | PMID:20463223 | |
| Cellular Component | GO:0009986 | cell surface | Rtn4rl2 | IDA | Rat | PMID:15673660|RGD:12790657 | |
| Cellular Component | GO:0009897 | external side of plasma membrane | Rtn4rl2 | IDA | Rat | PMID:12694398|RGD:1299553 | |
| Cellular Component | GO:0070062 | extracellular exosome | RTN4RL2 | HDA | Human | PMID:23533145 | |
| Cellular Component | GO:0045121 | membrane raft | Rtn4rl2 | IDA | Rat | PMID:12694398|RGD:1299553 | |
| Cellular Component | GO:0045121 | membrane raft | Rtn4rl2 | IDA | Rat | PMID:15673660|RGD:12790657 | |
| Cellular Component | GO:0043005 | neuron projection | Rtn4rl2 | IDA | Rat | PMID:15673660|RGD:12790657 | |
| Cellular Component | GO:0043204 | perikaryon | Rtn4rl2 | IDA | Rat | PMID:15673660|RGD:12790657 | |
| Cellular Component | GO:0005886 | plasma membrane | RTN4RL2 | IDA | Human | PMID:12694398 | |
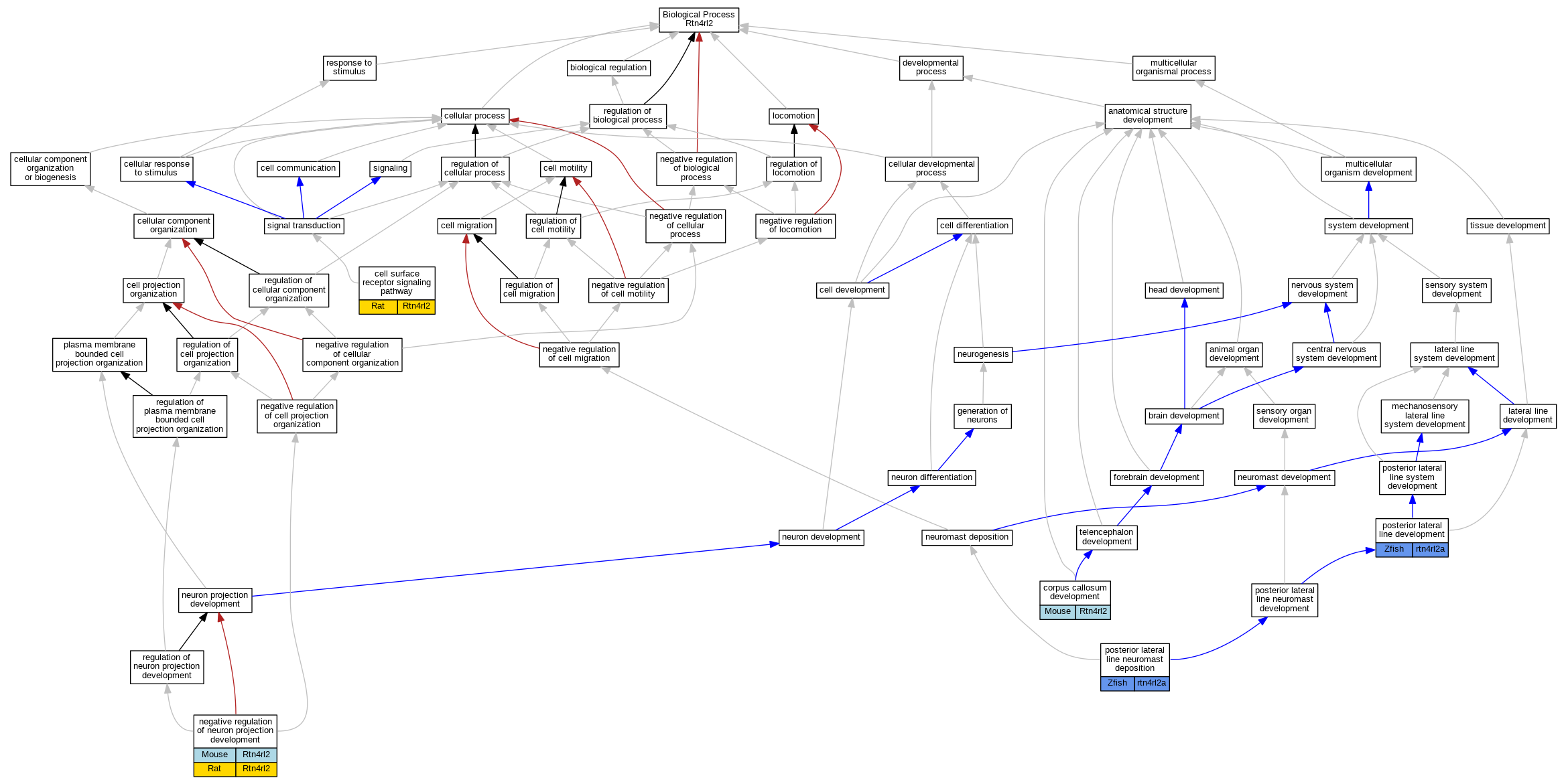
| Biological Process | GO:0007166 | cell surface receptor signaling pathway | Rtn4rl2 | IMP | Rat | PMID:15673660|RGD:12790657 | |
| Biological Process | GO:0022038 | corpus callosum development | Rtn4rl2 | IMP | Mouse | MGI:MGI:5824191|PMID:27339102 | |
| Biological Process | GO:0010977 | negative regulation of neuron projection development | Rtn4rl2 | IMP | Mouse | MGI:MGI:5461303|PMID:22406547 | |
| Biological Process | GO:0010977 | negative regulation of neuron projection development | Rtn4rl2 | IMP | Rat | PMID:15673660|RGD:12790657 | |
| Biological Process | GO:0048916 | posterior lateral line development | rtn4rl2a | IGI | ZFIN:ZDB-MRPHLNO-140521-2,ZFIN:ZDB-MRPHLNO-140521-4 | Zfish | PMID:24466042 |
| Biological Process | GO:0048922 | posterior lateral line neuromast deposition | rtn4rl2a | IGI | ZFIN:ZDB-MRPHLNO-140521-2,ZFIN:ZDB-MRPHLNO-140521-4 | Zfish | PMID:24466042 |
| EXP Inferred from experiment |
| IDA Inferred from direct assay |
| IEP Inferred from expression pattern |
| IGI Inferred from genetic interaction |
| IMP Inferred from mutant phenotype |
| IPI Inferred from physical interaction |
| HTP Inferred from High Throughput Experiment |
| HDA Inferred from High Throughput Direct Assay |
| HMP Inferred from High Throughput Mutant Phenotype |
| HGI Inferred from High Throughput Genetic Interaction |
| HEP Inferred from High Throughput Expression Pattern |
Mouse Genome Database (MGD), Gene Expression Database (GXD), Mouse Models of Human Cancer database (MMHCdb) (formerly Mouse Tumor Biology (MTB)), Gene Ontology (GO) |
||
|
Citing These Resources Funding Information Warranty Disclaimer, Privacy Notice, Licensing, & Copyright Send questions and comments to User Support. |
last database update 12/30/2025 MGI 6.24 |
|
|
|
||