|
Source |
Alliance of Genome Resources |



| Category | ID | Classification term | Gene | Evidence | Inferred from | Organism | Reference |
|---|---|---|---|---|---|---|---|
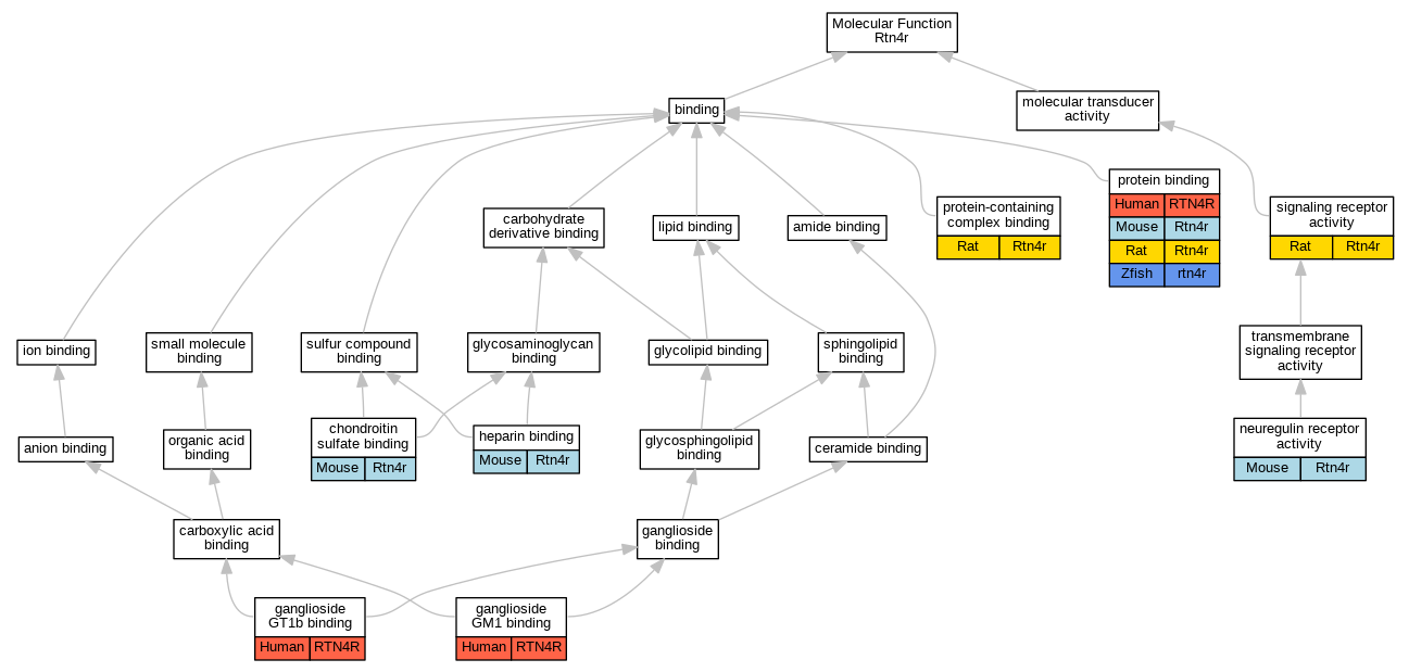
| Molecular Function | GO:0035374 | chondroitin sulfate binding | Rtn4r | IDA | Mouse | MGI:MGI:5461303|PMID:22406547 | |
| Molecular Function | GO:1905573 | ganglioside GM1 binding | RTN4R | IDA | Human | PMID:18411262 | |
| Molecular Function | GO:1905576 | ganglioside GT1b binding | RTN4R | IDA | Human | PMID:18411262 | |
| Molecular Function | GO:0008201 | heparin binding | Rtn4r | IDA | Mouse | MGI:MGI:5461303|PMID:22406547 | |
| Molecular Function | GO:0038131 | neuregulin receptor activity | Rtn4r | IDA | Mouse | MGI:MGI:5688832|PMID:22923615 | |
| Molecular Function | GO:0005515 | protein binding | RTN4R | IPI | UniProtKB:O95970 | Human | PMID:20463223 |
| Molecular Function | GO:0005515 | protein binding | RTN4R | IPI | UniProtKB:Q9P0K1 | Human | PMID:20463223 |
| Molecular Function | GO:0005515 | protein binding | RTN4R | IPI | UniProtKB:Q8IZA0 | Human | PMID:20697954 |
| Molecular Function | GO:0005515 | protein binding | RTN4R | IPI | UniProtKB:P32242 | Human | PMID:32296183 |
| Molecular Function | GO:0005515 | protein binding | RTN4R | IPI | UniProtKB:P49639 | Human | PMID:32296183 |
| Molecular Function | GO:0005515 | protein binding | Rtn4r | IPI | PR:Q8R555 | Mouse | PMID:21817055 |
| Molecular Function | GO:0005515 | protein binding | Rtn4r | IPI | PR:Q99P72 | Mouse | PMID:11201742 |
| Molecular Function | GO:0005515 | protein binding | Rtn4r | IPI | PR:P20917 | Mouse | PMID:12839991 |
| Molecular Function | GO:0005515 | protein binding | Rtn4r | IPI | UniProtKB:Q96FE5 | Rat | PMID:14966521|RGD:14697714 |
| Molecular Function | GO:0005515 | protein binding | Rtn4r | IPI | UniProtKB:P07722 | Rat | PMID:15673660|RGD:12790657 |
| Molecular Function | GO:0005515 | protein binding | Rtn4r | IPI | UniProtKB:Q9JK11 | Rat | PMID:15673660|RGD:12790657 |
| Molecular Function | GO:0005515 | protein binding | Rtn4r | IPI | UniProtKB:P07722 | Rat | PMID:19420245|RGD:12050099 |
| Molecular Function | GO:0005515 | protein binding | rtn4r | IPI | ZFIN:ZDB-GENE-030710-1 | Zfish | PMID:24466042 |
| Molecular Function | GO:0044877 | protein-containing complex binding | Rtn4r | IPI | RGD:631413|RGD:3177 | Rat | PMID:23613963|RGD:14390159 |
| Molecular Function | GO:0038023 | signaling receptor activity | Rtn4r | IMP | Rat | PMID:15673660|RGD:12790657 | |
| Cellular Component | GO:0044295 | axonal growth cone | Rtn4r | IDA | Mouse | MGI:MGI:5688832|PMID:22923615 | |
| Cellular Component | GO:0009986 | cell surface | RTN4R | IDA | Human | PMID:16712417 | |
| Cellular Component | GO:0009986 | cell surface | RTN4R | IDA | Human | PMID:18411262 | |
| Cellular Component | GO:0009986 | cell surface | RTN4R | IDA | Human | PMID:20463223 | |
| Cellular Component | GO:0009986 | cell surface | Rtn4r | IDA | Mouse | MGI:MGI:5315189|PMID:22325200 | |
| Cellular Component | GO:0009986 | cell surface | Rtn4r | IDA | Rat | PMID:15673660|RGD:12790657 | |
| Cellular Component | GO:0009986 | cell surface | Rtn4r | IDA | Rat | PMID:22325200|RGD:12790647 | |
| Cellular Component | GO:0043198 | dendritic shaft | Rtn4r | IDA | Mouse | MGI:MGI:5315189|PMID:22325200 | |
| Cellular Component | GO:0005783 | endoplasmic reticulum | RTN4R | IDA | Human | GO_REF:0000054 | |
| Cellular Component | GO:0009897 | external side of plasma membrane | RTN4R | IMP | Human | PMID:16712417 | |
| Cellular Component | GO:0070062 | extracellular exosome | RTN4R | HDA | Human | PMID:23533145 | |
| Cellular Component | GO:0098978 | glutamatergic synapse | Rtn4r | IDA | Rat | PMID:24966370|RGD:13702375 | |
| Cellular Component | GO:0030426 | growth cone | Rtn4r | IDA | Mouse | PMID:21817055 | |
| Cellular Component | GO:0045121 | membrane raft | Rtn4r | IDA | Rat | PMID:15673660|RGD:12790657 | |
| Cellular Component | GO:0043005 | neuron projection | Rtn4r | IDA | Mouse | MGI:MGI:5688832|PMID:22923615 | |
| Cellular Component | GO:0043025 | neuronal cell body | Rtn4r | IDA | Mouse | MGI:MGI:5688832|PMID:22923615 | |
| Cellular Component | GO:0005886 | plasma membrane | Rtn4r | IDA | Mouse | MGI:MGI:5688832|PMID:22923615 | |
| Cellular Component | GO:0005886 | plasma membrane | Rtn4r | IDA | Mouse | PMID:11201742 | |
| Cellular Component | GO:0098793 | presynapse | Rtn4r | IDA | Rat | PMID:24966370|RGD:13702375 | |
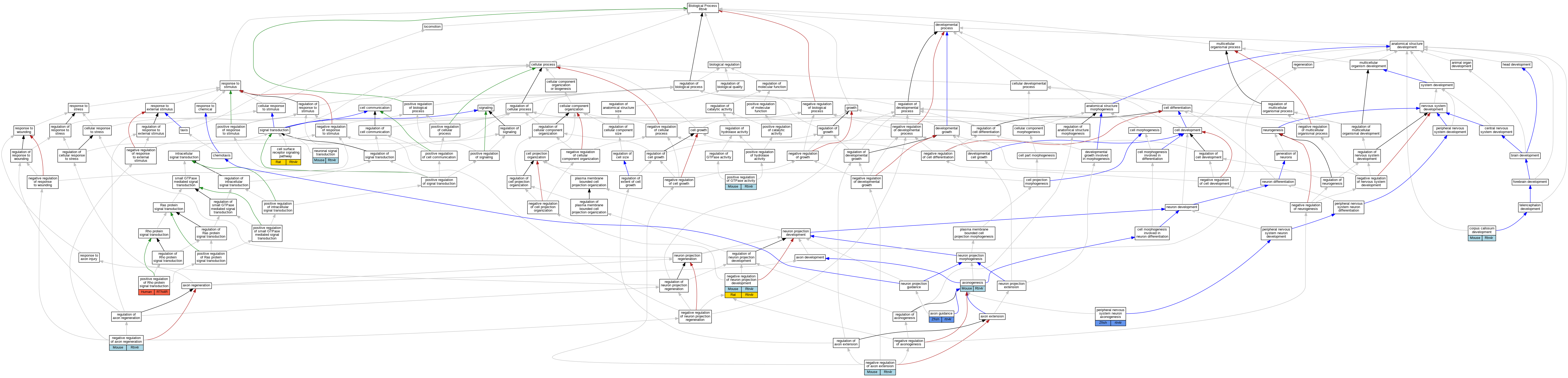
| Biological Process | GO:0007411 | axon guidance | rtn4r | IGI | ZFIN:ZDB-MRPHLNO-100202-3,ZFIN:ZDB-MRPHLNO-100202-6 | Zfish | PMID:19041397 |
| Biological Process | GO:0007411 | axon guidance | rtn4r | IMP | ZFIN:ZDB-MRPHLNO-100323-5 | Zfish | PMID:19041397 |
| Biological Process | GO:0007411 | axon guidance | rtn4r | IMP | ZFIN:ZDB-MRPHLNO-100202-3 | Zfish | PMID:19041397 |
| Biological Process | GO:0007409 | axonogenesis | Rtn4r | IDA | Mouse | PMID:11201742 | |
| Biological Process | GO:0007166 | cell surface receptor signaling pathway | Rtn4r | IMP | Rat | PMID:15673660|RGD:12790657 | |
| Biological Process | GO:0022038 | corpus callosum development | Rtn4r | IMP | Mouse | MGI:MGI:5824191|PMID:27339102 | |
| Biological Process | GO:0030517 | negative regulation of axon extension | Rtn4r | IDA | Mouse | MGI:MGI:5688832|PMID:22923615 | |
| Biological Process | GO:0048681 | negative regulation of axon regeneration | Rtn4r | IMP | Mouse | MGI:MGI:5461303|PMID:22406547 | |
| Biological Process | GO:0010977 | negative regulation of neuron projection development | Rtn4r | IMP | Mouse | MGI:MGI:5461303|PMID:22406547 | |
| Biological Process | GO:0010977 | negative regulation of neuron projection development | Rtn4r | IMP | Mouse | MGI:MGI:3513958|PMID:15504325 | |
| Biological Process | GO:0010977 | negative regulation of neuron projection development | Rtn4r | IMP | Rat | PMID:15673660|RGD:12790657 | |
| Biological Process | GO:0023041 | neuronal signal transduction | Rtn4r | IDA | Mouse | MGI:MGI:5688832|PMID:22923615 | |
| Biological Process | GO:0048936 | peripheral nervous system neuron axonogenesis | rtn4r | IMP | ZFIN:ZDB-MRPHLNO-100202-3 | Zfish | PMID:19041397 |
| Biological Process | GO:0048936 | peripheral nervous system neuron axonogenesis | rtn4r | IGI | ZFIN:ZDB-MRPHLNO-100202-3,ZFIN:ZDB-MRPHLNO-100202-6 | Zfish | PMID:19041397 |
| Biological Process | GO:0048936 | peripheral nervous system neuron axonogenesis | rtn4r | IMP | ZFIN:ZDB-MRPHLNO-100323-5 | Zfish | PMID:19041397 |
| Biological Process | GO:0043547 | positive regulation of GTPase activity | Rtn4r | IDA | Mouse | MGI:MGI:5688832|PMID:22923615 | |
| Biological Process | GO:0035025 | positive regulation of Rho protein signal transduction | RTN4R | IMP | Human | PMID:16712417 |
| EXP Inferred from experiment |
| IDA Inferred from direct assay |
| IEP Inferred from expression pattern |
| IGI Inferred from genetic interaction |
| IMP Inferred from mutant phenotype |
| IPI Inferred from physical interaction |
| HTP Inferred from High Throughput Experiment |
| HDA Inferred from High Throughput Direct Assay |
| HMP Inferred from High Throughput Mutant Phenotype |
| HGI Inferred from High Throughput Genetic Interaction |
| HEP Inferred from High Throughput Expression Pattern |
Mouse Genome Database (MGD), Gene Expression Database (GXD), Mouse Models of Human Cancer database (MMHCdb) (formerly Mouse Tumor Biology (MTB)), Gene Ontology (GO) |
||
|
Citing These Resources Funding Information Warranty Disclaimer, Privacy Notice, Licensing, & Copyright Send questions and comments to User Support. |
last database update 12/30/2025 MGI 6.24 |
|
|
|
||