|
Source |
Alliance of Genome Resources |



| Category | ID | Classification term | Gene | Evidence | Inferred from | Organism | Reference |
|---|---|---|---|---|---|---|---|
| Molecular Function | GO:0005547 | phosphatidylinositol-3,4,5-trisphosphate binding | Rs1 | IDA | Mouse | PMID:17325137 | |
| Molecular Function | GO:0043325 | phosphatidylinositol-3,4-bisphosphate binding | Rs1 | IDA | Mouse | PMID:17325137 | |
| Molecular Function | GO:0080025 | phosphatidylinositol-3,5-bisphosphate binding | Rs1 | IDA | Mouse | PMID:17325137 | |
| Molecular Function | GO:0032266 | phosphatidylinositol-3-phosphate binding | Rs1 | IDA | Mouse | PMID:17325137 | |
| Molecular Function | GO:0005546 | phosphatidylinositol-4,5-bisphosphate binding | Rs1 | IDA | Mouse | PMID:17325137 | |
| Molecular Function | GO:0070273 | phosphatidylinositol-4-phosphate binding | Rs1 | IDA | Mouse | PMID:17325137 | |
| Molecular Function | GO:0010314 | phosphatidylinositol-5-phosphate binding | Rs1 | IDA | Mouse | PMID:17325137 | |
| Molecular Function | GO:0001786 | phosphatidylserine binding | Rs1 | IDA | Mouse | MGI:MGI:4839863|PMID:20677810 | |
| Molecular Function | GO:0001786 | phosphatidylserine binding | Rs1 | IDA | Mouse | PMID:17325137 | |
| Cellular Component | GO:0009897 | external side of plasma membrane | RS1 | IGI | UniProtKB:P14231 | Human | PMID:21196491 |
| Cellular Component | GO:0009897 | external side of plasma membrane | Rs1 | IDA | Mouse | PMID:17325137 | |
| Cellular Component | GO:0005576 | extracellular region | Rs1 | IDA | Mouse | PMID:12853421 | |
| Cellular Component | GO:0005615 | extracellular space | RS1 | IDA | Human | PMID:19849666 | |
| Cellular Component | GO:0098984 | neuron to neuron synapse | Rs1 | IDA | Mouse | MGI:MGI:4939095|PMID:21196491 | |
| Cellular Component | GO:0001917 | photoreceptor inner segment | Rs1 | IDA | Mouse | MGI:MGI:4939095|PMID:21196491 | |
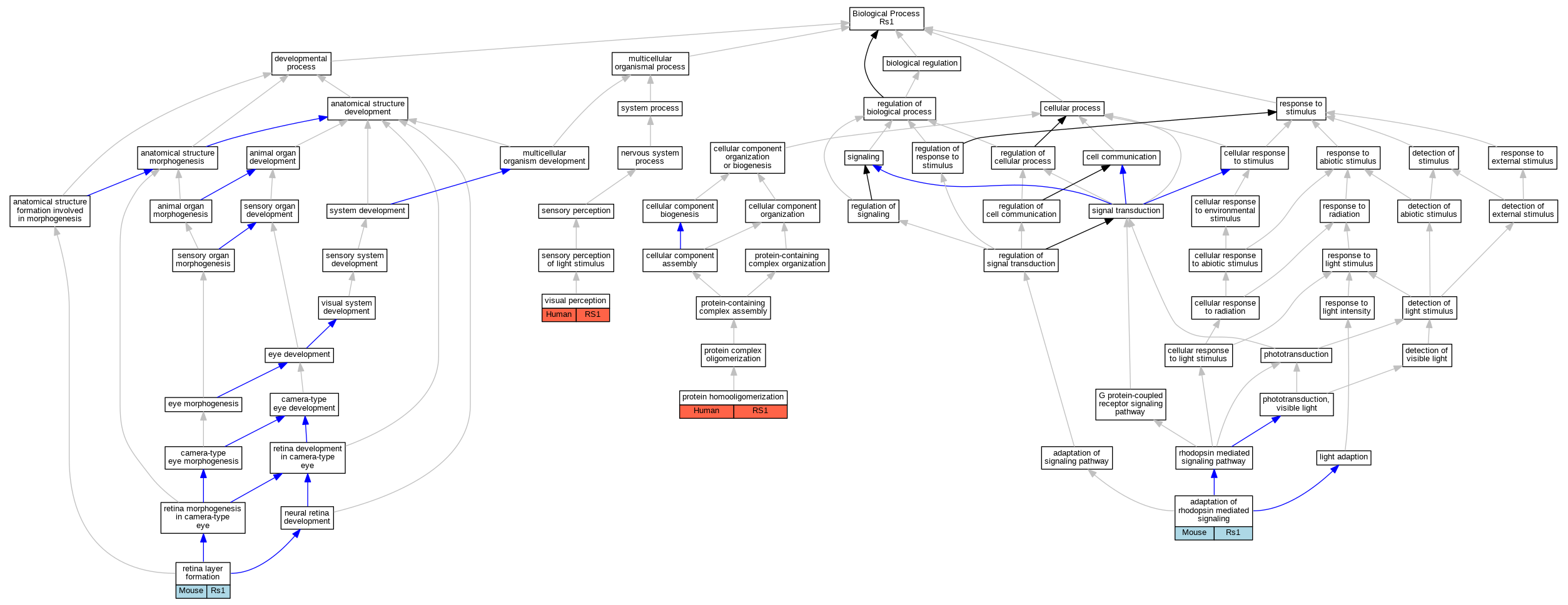
| Biological Process | GO:0016062 | adaptation of rhodopsin mediated signaling | Rs1 | IMP | MGI:MGI:3056058 | Mouse | PMID:15326152 |
| Biological Process | GO:0051260 | protein homooligomerization | RS1 | IDA | Human | PMID:19849666 | |
| Biological Process | GO:0010842 | retina layer formation | Rs1 | IMP | MGI:MGI:2179757 | Mouse | PMID:11983912 |
| Biological Process | GO:0010842 | retina layer formation | Rs1 | IMP | MGI:MGI:3056058 | Mouse | PMID:15326152 |
| Biological Process | GO:0007601 | visual perception | RS1 | IMP | Human | PMID:19093009 |
| EXP Inferred from experiment |
| IDA Inferred from direct assay |
| IEP Inferred from expression pattern |
| IGI Inferred from genetic interaction |
| IMP Inferred from mutant phenotype |
| IPI Inferred from physical interaction |
| HTP Inferred from High Throughput Experiment |
| HDA Inferred from High Throughput Direct Assay |
| HMP Inferred from High Throughput Mutant Phenotype |
| HGI Inferred from High Throughput Genetic Interaction |
| HEP Inferred from High Throughput Expression Pattern |
Mouse Genome Database (MGD), Gene Expression Database (GXD), Mouse Models of Human Cancer database (MMHCdb) (formerly Mouse Tumor Biology (MTB)), Gene Ontology (GO) |
||
|
Citing These Resources Funding Information Warranty Disclaimer, Privacy Notice, Licensing, & Copyright Send questions and comments to User Support. |
last database update 05/05/2026 MGI 6.24 |
|
|
|
||