|
Source |
Alliance of Genome Resources |



| Category | ID | Classification term | Gene | Evidence | Inferred from | Organism | Reference |
|---|---|---|---|---|---|---|---|
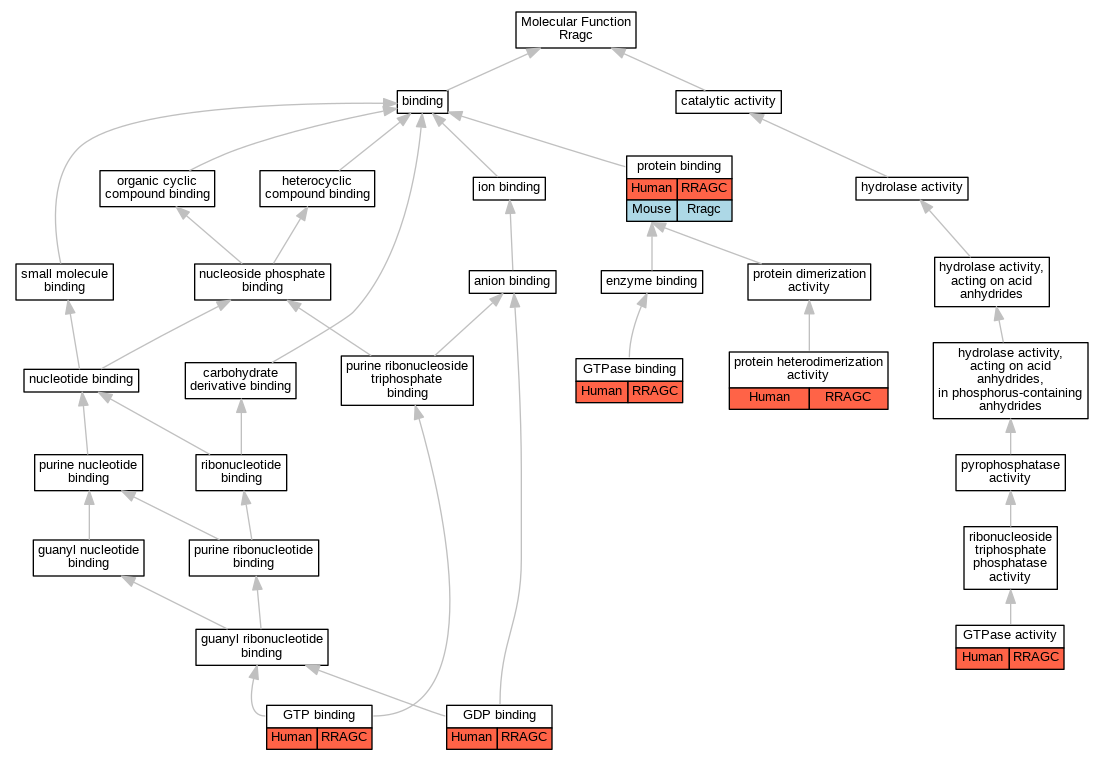
| Molecular Function | GO:0019003 | GDP binding | RRAGC | IDA | Human | PMID:11073942 | |
| Molecular Function | GO:0019003 | GDP binding | RRAGC | IMP | Human | PMID:22424946 | |
| Molecular Function | GO:0005525 | GTP binding | RRAGC | IDA | Human | PMID:11073942 | |
| Molecular Function | GO:0005525 | GTP binding | RRAGC | IMP | Human | PMID:22424946 | |
| Molecular Function | GO:0005525 | GTP binding | RRAGC | IMP | Human | PMID:23723238 | |
| Molecular Function | GO:0003924 | GTPase activity | RRAGC | IDA | Human | PMID:11073942 | |
| Molecular Function | GO:0003924 | GTPase activity | RRAGC | IDA | Human | PMID:23723238 | |
| Molecular Function | GO:0051020 | GTPase binding | RRAGC | IPI | UniProtKB:Q5VZM2 | Human | PMID:22424946 |
| Molecular Function | GO:0005515 | protein binding | RRAGC | IPI | UniProtKB:Q5VZM2 | Human | PMID:11073942 |
| Molecular Function | GO:0005515 | protein binding | RRAGC | IPI | UniProtKB:Q7L523 | Human | PMID:11073942 |
| Molecular Function | GO:0005515 | protein binding | RRAGC | IPI | UniProtKB:Q76FK4 | Human | PMID:14660641 |
| Molecular Function | GO:0005515 | protein binding | RRAGC | IPI | UniProtKB:Q7L523 | Human | PMID:16189514 |
| Molecular Function | GO:0005515 | protein binding | RRAGC | IPI | UniProtKB:Q5VZM2 | Human | PMID:20381137 |
| Molecular Function | GO:0005515 | protein binding | RRAGC | IPI | UniProtKB:Q7L523 | Human | PMID:20381137 |
| Molecular Function | GO:0005515 | protein binding | RRAGC | IPI | UniProtKB:Q5VZM2 | Human | PMID:22424946 |
| Molecular Function | GO:0005515 | protein binding | RRAGC | IPI | UniProtKB:Q5VZM2,UniProtKB:Q6IAA8 | Human | PMID:22424946 |
| Molecular Function | GO:0005515 | protein binding | RRAGC | IPI | UniProtKB:Q7L523 | Human | PMID:22424946 |
| Molecular Function | GO:0005515 | protein binding | RRAGC | IPI | UniProtKB:Q9P0V3 | Human | PMID:22575674 |
| Molecular Function | GO:0005515 | protein binding | RRAGC | IPI | UniProtKB:P58006 | Human | PMID:25259925 |
| Molecular Function | GO:0005515 | protein binding | RRAGC | IPI | UniProtKB:P58043 | Human | PMID:25259925 |
| Molecular Function | GO:0005515 | protein binding | RRAGC | IPI | UniProtKB:Q9CYP7 | Human | PMID:25259925 |
| Molecular Function | GO:0005515 | protein binding | RRAGC | IPI | UniProtKB:Q5VZM2 | Human | PMID:25561175 |
| Molecular Function | GO:0005515 | protein binding | RRAGC | IPI | UniProtKB:Q7L523 | Human | PMID:25561175 |
| Molecular Function | GO:0005515 | protein binding | RRAGC | IPI | UniProtKB:Q8NBW4 | Human | PMID:25561175 |
| Molecular Function | GO:0005515 | protein binding | RRAGC | IPI | UniProtKB:Q5VZM2 | Human | PMID:25567906 |
| Molecular Function | GO:0005515 | protein binding | RRAGC | IPI | UniProtKB:Q7L523 | Human | PMID:25567906 |
| Molecular Function | GO:0005515 | protein binding | RRAGC | IPI | UniProtKB:Q8NBW4 | Human | PMID:25567906 |
| Molecular Function | GO:0005515 | protein binding | RRAGC | IPI | UniProtKB:O15118,UniProtKB:Q6IAA8,UniProtKB:Q7L523,UniProtKB:Q8NBW4 | Human | PMID:28336668 |
| Molecular Function | GO:0005515 | protein binding | RRAGC | IPI | UniProtKB:Q7L523 | Human | PMID:28514442 |
| Molecular Function | GO:0005515 | protein binding | Rragc | IPI | UniProtKB:Q3TWL2 | Mouse | MGI:MGI:6304515|PMID:29644770 |
| Molecular Function | GO:0046982 | protein heterodimerization activity | RRAGC | IPI | UniProtKB:Q7L523 | Human | PMID:11073942 |
| Cellular Component | GO:0005737 | cytoplasm | RRAGC | IDA | Human | PMID:11073942 | |
| Cellular Component | GO:0043231 | intracellular membrane-bounded organelle | RRAGC | IDA | Human | GO_REF:0000052 | |
| Cellular Component | GO:0005764 | lysosome | RRAGC | IDA | Human | PMID:20381137 | |
| Cellular Component | GO:0005654 | nucleoplasm | RRAGC | IDA | Human | GO_REF:0000052 | |
| Cellular Component | GO:0005634 | nucleus | RRAGC | IDA | Human | PMID:11073942 | |
| Biological Process | GO:0034198 | cellular response to amino acid starvation | RRAGC | IGI | UniProtKB:Q5VZM2 | Human | PMID:23723238 |
| Biological Process | GO:0032006 | regulation of TOR signaling | RRAGC | IGI | UniProtKB:Q5VZM2 | Human | PMID:23723238 |
| Biological Process | GO:1903432 | regulation of TORC1 signaling | RRAGC | IMP | Human | PMID:27222292 | |
| Biological Process | GO:0043200 | response to amino acid | RRAGC | IMP | Human | PMID:27222292 |
| EXP Inferred from experiment |
| IDA Inferred from direct assay |
| IEP Inferred from expression pattern |
| IGI Inferred from genetic interaction |
| IMP Inferred from mutant phenotype |
| IPI Inferred from physical interaction |
| HTP Inferred from High Throughput Experiment |
| HDA Inferred from High Throughput Direct Assay |
| HMP Inferred from High Throughput Mutant Phenotype |
| HGI Inferred from High Throughput Genetic Interaction |
| HEP Inferred from High Throughput Expression Pattern |
Mouse Genome Database (MGD), Gene Expression Database (GXD), Mouse Models of Human Cancer database (MMHCdb) (formerly Mouse Tumor Biology (MTB)), Gene Ontology (GO) |
||
|
Citing These Resources Funding Information Warranty Disclaimer, Privacy Notice, Licensing, & Copyright Send questions and comments to User Support. |
last database update 05/05/2026 MGI 6.24 |
|
|
|
||