|
Source |
Alliance of Genome Resources |



| Category | ID | Classification term | Gene | Evidence | Inferred from | Organism | Reference |
|---|---|---|---|---|---|---|---|
| Molecular Function | GO:0005515 | protein binding | RHPN1 | IPI | UniProtKB:P14373 | Human | PMID:25416956 |
| Molecular Function | GO:0005515 | protein binding | RHPN1 | IPI | UniProtKB:Q5JR59 | Human | PMID:25416956 |
| Molecular Function | GO:0005515 | protein binding | RHPN1 | IPI | UniProtKB:Q08379 | Human | PMID:28514442 |
| Molecular Function | GO:0005515 | protein binding | RHPN1 | IPI | UniProtKB:Q5JR59 | Human | PMID:31515488 |
| Molecular Function | GO:0005515 | protein binding | RHPN1 | IPI | UniProtKB:P54257 | Human | PMID:32296183 |
| Molecular Function | GO:0005515 | protein binding | RHPN1 | IPI | UniProtKB:Q08379 | Human | PMID:32296183 |
| Molecular Function | GO:0005515 | protein binding | RHPN1 | IPI | UniProtKB:Q15323 | Human | PMID:32296183 |
| Molecular Function | GO:0005515 | protein binding | RHPN1 | IPI | UniProtKB:Q8NHQ1 | Human | PMID:32296183 |
| Molecular Function | GO:0005515 | protein binding | RHPN1 | IPI | UniProtKB:Q96D09 | Human | PMID:32296183 |
| Molecular Function | GO:0005515 | protein binding | RHPN1 | IPI | UniProtKB:Q9Y250 | Human | PMID:32296183 |
| Molecular Function | GO:0005515 | protein binding | RHPN1 | IPI | UniProtKB:O43933 | Human | PMID:32814053 |
| Molecular Function | GO:0005515 | protein binding | RHPN1 | IPI | UniProtKB:O76024 | Human | PMID:32814053 |
| Molecular Function | GO:0005515 | protein binding | RHPN1 | IPI | UniProtKB:P02545 | Human | PMID:32814053 |
| Molecular Function | GO:0005515 | protein binding | RHPN1 | IPI | UniProtKB:P07196 | Human | PMID:32814053 |
| Molecular Function | GO:0005515 | protein binding | RHPN1 | IPI | UniProtKB:P14136 | Human | PMID:32814053 |
| Molecular Function | GO:0005515 | protein binding | RHPN1 | IPI | UniProtKB:P28799 | Human | PMID:32814053 |
| Molecular Function | GO:0005515 | protein binding | RHPN1 | IPI | UniProtKB:Q7Z699 | Human | PMID:32814053 |
| Molecular Function | GO:0005515 | protein binding | Rhpn1 | IPI | PR:P97433 | Mouse | PMID:8571126 |
| Cellular Component | GO:0071944 | cell periphery | Rhpn1 | IDA | Mouse | PMID:25071083 | |
| Cellular Component | GO:0005886 | plasma membrane | Rhpn1 | IDA | Mouse | PMID:25071083 | |
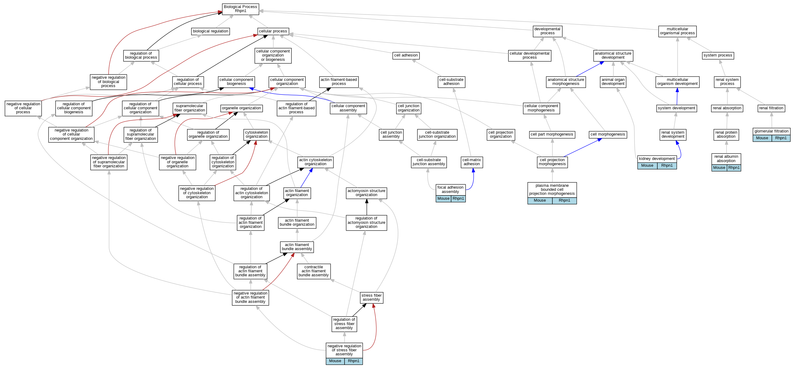
| Biological Process | GO:0048041 | focal adhesion assembly | Rhpn1 | IMP | MGI:MGI:6316664 | Mouse | PMID:25071083 |
| Biological Process | GO:0003094 | glomerular filtration | Rhpn1 | IMP | MGI:MGI:6316664 | Mouse | PMID:25071083 |
| Biological Process | GO:0003094 | glomerular filtration | Rhpn1 | IGI | MGI:MGI:1289234 | Mouse | PMID:25071083 |
| Biological Process | GO:0001822 | kidney development | Rhpn1 | IMP | MGI:MGI:6316664 | Mouse | PMID:25071083 |
| Biological Process | GO:0001822 | kidney development | Rhpn1 | IGI | MGI:MGI:1096342 | Mouse | PMID:25071083 |
| Biological Process | GO:0051497 | negative regulation of stress fiber assembly | Rhpn1 | IDA | Mouse | PMID:25071083 | |
| Biological Process | GO:0120039 | plasma membrane bounded cell projection morphogenesis | Rhpn1 | IMP | MGI:MGI:6316664 | Mouse | PMID:25071083 |
| Biological Process | GO:0097018 | renal albumin absorption | Rhpn1 | IMP | MGI:MGI:6316664 | Mouse | PMID:25071083 |
| EXP Inferred from experiment |
| IDA Inferred from direct assay |
| IEP Inferred from expression pattern |
| IGI Inferred from genetic interaction |
| IMP Inferred from mutant phenotype |
| IPI Inferred from physical interaction |
| HTP Inferred from High Throughput Experiment |
| HDA Inferred from High Throughput Direct Assay |
| HMP Inferred from High Throughput Mutant Phenotype |
| HGI Inferred from High Throughput Genetic Interaction |
| HEP Inferred from High Throughput Expression Pattern |
Mouse Genome Database (MGD), Gene Expression Database (GXD), Mouse Models of Human Cancer database (MMHCdb) (formerly Mouse Tumor Biology (MTB)), Gene Ontology (GO) |
||
|
Citing These Resources Funding Information Warranty Disclaimer, Privacy Notice, Licensing, & Copyright Send questions and comments to User Support. |
last database update 12/09/2025 MGI 6.24 |
|
|
|
||