|
Source |
Alliance of Genome Resources |



| Category | ID | Classification term | Gene | Evidence | Inferred from | Organism | Reference |
|---|---|---|---|---|---|---|---|
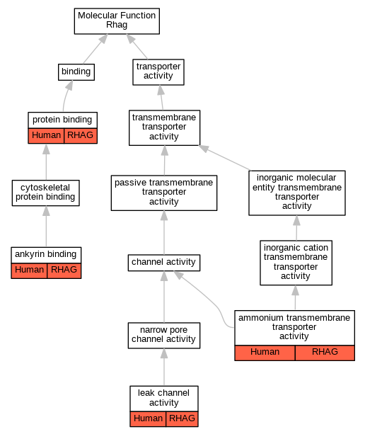
| Molecular Function | GO:0008519 | ammonium transmembrane transporter activity | RHAG | IGI | UniProtKB:P40260 | Human | PMID:11062476 |
| Molecular Function | GO:0008519 | ammonium transmembrane transporter activity | RHAG | IDA | Human | PMID:15856280 | |
| Molecular Function | GO:0008519 | ammonium transmembrane transporter activity | RHAG | IDA | Human | PMID:15929723 | |
| Molecular Function | GO:0008519 | ammonium transmembrane transporter activity | RHAG | IDA | Human | PMID:16866382 | |
| Molecular Function | GO:0008519 | ammonium transmembrane transporter activity | RHAG | IDA | Human | PMID:17712059 | |
| Molecular Function | GO:0008519 | ammonium transmembrane transporter activity | RHAG | IDA | Human | PMID:19273840 | |
| Molecular Function | GO:0030506 | ankyrin binding | RHAG | IPI | UniProtKB:P16157 | Human | PMID:12719424 |
| Molecular Function | GO:0030506 | ankyrin binding | RHAG | IPI | UniProtKB:P16157 | Human | PMID:16580865 |
| Molecular Function | GO:0022840 | leak channel activity | RHAG | IDA | Human | PMID:18931342 | |
| Molecular Function | GO:0005515 | protein binding | RHAG | IPI | UniProtKB:Q5JX71 | Human | PMID:32296183 |
| Molecular Function | GO:0005515 | protein binding | RHAG | IPI | UniProtKB:Q68CJ9 | Human | PMID:32296183 |
| Molecular Function | GO:0005515 | protein binding | RHAG | IPI | UniProtKB:Q86WB7-2 | Human | PMID:32296183 |
| Molecular Function | GO:0005515 | protein binding | RHAG | IPI | UniProtKB:Q8N6K0 | Human | PMID:32296183 |
| Molecular Function | GO:0005515 | protein binding | RHAG | IPI | UniProtKB:Q9Y282 | Human | PMID:32296183 |
| Cellular Component | GO:0016020 | membrane | RHAG | IDA | Human | PMID:22012326 | |
| Cellular Component | GO:0005886 | plasma membrane | RHAG | IDA | Human | PMID:15929723 | |
| Biological Process | GO:0072488 | ammonium transmembrane transport | RHAG | IGI | UniProtKB:P40260 | Human | PMID:11062476 |
| Biological Process | GO:0072488 | ammonium transmembrane transport | RHAG | IDA | Human | PMID:15856280 | |
| Biological Process | GO:0072488 | ammonium transmembrane transport | RHAG | IDA | Human | PMID:15929723 | |
| Biological Process | GO:0072488 | ammonium transmembrane transport | RHAG | IDA | Human | PMID:16574458 | |
| Biological Process | GO:0072488 | ammonium transmembrane transport | RHAG | IDA | Human | PMID:16866382 | |
| Biological Process | GO:0072488 | ammonium transmembrane transport | RHAG | IDA | Human | PMID:17712059 | |
| Biological Process | GO:0072488 | ammonium transmembrane transport | RHAG | IDA | Human | PMID:19273840 | |
| Biological Process | GO:0072488 | ammonium transmembrane transport | RHAG | IMP | Human | PMID:22012326 | |
| Biological Process | GO:0072488 | ammonium transmembrane transport | Rhag | IMP | MGI:MGI:5318588 | Mouse | PMID:19807729 |
| Biological Process | GO:0072488 | ammonium transmembrane transport | rhag | IMP | ZFIN:ZDB-MRPHLNO-090616-5 | Zfish | PMID:19279128 |
| Biological Process | GO:0015670 | carbon dioxide transport | RHAG | IDA | Human | PMID:16574458 | |
| Biological Process | GO:0015670 | carbon dioxide transport | RHAG | IDA | Human | PMID:17712059 | |
| Biological Process | GO:0015670 | carbon dioxide transport | RHAG | IDA | Human | PMID:19273840 | |
| Biological Process | GO:0048821 | erythrocyte development | Rhag | IMP | MGI:MGI:5318589 | Mouse | PMID:19807729 |
| Biological Process | GO:0098662 | inorganic cation transmembrane transport | RHAG | IDA | Human | PMID:18931342 | |
| Biological Process | GO:0006873 | intracellular monoatomic ion homeostasis | RHAG | IDA | Human | PMID:15856280 | |
| Biological Process | GO:0060586 | multicellular organismal-level iron ion homeostasis | Rhag | IMP | MGI:MGI:5318589 | Mouse | PMID:19807729 |
| Biological Process | GO:0015840 | urea transport | rhag | IMP | ZFIN:ZDB-MRPHLNO-090616-5 | Zfish | PMID:19279128 |
| EXP Inferred from experiment |
| IDA Inferred from direct assay |
| IEP Inferred from expression pattern |
| IGI Inferred from genetic interaction |
| IMP Inferred from mutant phenotype |
| IPI Inferred from physical interaction |
| HTP Inferred from High Throughput Experiment |
| HDA Inferred from High Throughput Direct Assay |
| HMP Inferred from High Throughput Mutant Phenotype |
| HGI Inferred from High Throughput Genetic Interaction |
| HEP Inferred from High Throughput Expression Pattern |
Mouse Genome Database (MGD), Gene Expression Database (GXD), Mouse Models of Human Cancer database (MMHCdb) (formerly Mouse Tumor Biology (MTB)), Gene Ontology (GO) |
||
|
Citing These Resources Funding Information Warranty Disclaimer, Privacy Notice, Licensing, & Copyright Send questions and comments to User Support. |
last database update 12/30/2025 MGI 6.24 |
|
|
|
||