|
Source |
Alliance of Genome Resources |



| Category | ID | Classification term | Gene | Evidence | Inferred from | Organism | Reference |
|---|---|---|---|---|---|---|---|
| Molecular Function | GO:0003689 | DNA clamp loader activity | RFC5 | IDA | Human | PMID:12930902 | |
| Molecular Function | GO:0019899 | enzyme binding | Rfc5 | IPI | UniProtKB:Q0VGM9 | Mouse | MGI:MGI:5522574|PMID:24115439 |
| Molecular Function | GO:0005515 | protein binding | RFC5 | IPI | UniProtKB:P35249 | Human | PMID:16189514 |
| Molecular Function | GO:0005515 | protein binding | RFC5 | IPI | UniProtKB:O00635 | Human | PMID:25416956 |
| Molecular Function | GO:0005515 | protein binding | RFC5 | IPI | UniProtKB:P35249 | Human | PMID:25416956 |
| Molecular Function | GO:0005515 | protein binding | RFC5 | IPI | UniProtKB:P98170 | Human | PMID:25416956 |
| Molecular Function | GO:0005515 | protein binding | RFC5 | IPI | UniProtKB:Q15742 | Human | PMID:25416956 |
| Molecular Function | GO:0005515 | protein binding | RFC5 | IPI | UniProtKB:P35249 | Human | PMID:28514442 |
| Molecular Function | GO:0005515 | protein binding | RFC5 | IPI | UniProtKB:O00635 | Human | PMID:29892012 |
| Molecular Function | GO:0005515 | protein binding | RFC5 | IPI | UniProtKB:P35249 | Human | PMID:29892012 |
| Molecular Function | GO:0005515 | protein binding | RFC5 | IPI | UniProtKB:P98170 | Human | PMID:29892012 |
| Molecular Function | GO:0005515 | protein binding | RFC5 | IPI | UniProtKB:Q15742 | Human | PMID:29892012 |
| Molecular Function | GO:0005515 | protein binding | RFC5 | IPI | UniProtKB:P35249 | Human | PMID:30021884 |
| Molecular Function | GO:0005515 | protein binding | RFC5 | IPI | UniProtKB:O00635 | Human | PMID:31515488 |
| Molecular Function | GO:0005515 | protein binding | RFC5 | IPI | UniProtKB:P35249 | Human | PMID:31515488 |
| Molecular Function | GO:0005515 | protein binding | RFC5 | IPI | UniProtKB:P98170 | Human | PMID:31515488 |
| Molecular Function | GO:0005515 | protein binding | RFC5 | IPI | UniProtKB:Q15742 | Human | PMID:31515488 |
| Molecular Function | GO:0005515 | protein binding | RFC5 | IPI | UniProtKB:A0A0C4DGQ7 | Human | PMID:32296183 |
| Molecular Function | GO:0005515 | protein binding | RFC5 | IPI | UniProtKB:A8MTA8-2 | Human | PMID:32296183 |
| Molecular Function | GO:0005515 | protein binding | RFC5 | IPI | UniProtKB:O00635 | Human | PMID:32296183 |
| Molecular Function | GO:0005515 | protein binding | RFC5 | IPI | UniProtKB:O15049 | Human | PMID:32296183 |
| Molecular Function | GO:0005515 | protein binding | RFC5 | IPI | UniProtKB:O76011 | Human | PMID:32296183 |
| Molecular Function | GO:0005515 | protein binding | RFC5 | IPI | UniProtKB:P17023 | Human | PMID:32296183 |
| Molecular Function | GO:0005515 | protein binding | RFC5 | IPI | UniProtKB:P24863 | Human | PMID:32296183 |
| Molecular Function | GO:0005515 | protein binding | RFC5 | IPI | UniProtKB:P35249 | Human | PMID:32296183 |
| Molecular Function | GO:0005515 | protein binding | RFC5 | IPI | UniProtKB:P98170 | Human | PMID:32296183 |
| Molecular Function | GO:0005515 | protein binding | RFC5 | IPI | UniProtKB:Q03989 | Human | PMID:32296183 |
| Molecular Function | GO:0005515 | protein binding | RFC5 | IPI | UniProtKB:Q13285 | Human | PMID:32296183 |
| Molecular Function | GO:0005515 | protein binding | RFC5 | IPI | UniProtKB:Q13490 | Human | PMID:32296183 |
| Molecular Function | GO:0005515 | protein binding | RFC5 | IPI | UniProtKB:Q15742 | Human | PMID:32296183 |
| Molecular Function | GO:0005515 | protein binding | RFC5 | IPI | UniProtKB:Q5VWN6 | Human | PMID:32296183 |
| Molecular Function | GO:0005515 | protein binding | RFC5 | IPI | UniProtKB:Q6GPH4 | Human | PMID:32296183 |
| Molecular Function | GO:0005515 | protein binding | RFC5 | IPI | UniProtKB:Q8TAP4-4 | Human | PMID:32296183 |
| Molecular Function | GO:0005515 | protein binding | RFC5 | IPI | UniProtKB:Q96B26 | Human | PMID:32296183 |
| Molecular Function | GO:0005515 | protein binding | RFC5 | IPI | UniProtKB:Q96D03 | Human | PMID:32296183 |
| Molecular Function | GO:0005515 | protein binding | RFC5 | IPI | UniProtKB:Q96T49 | Human | PMID:32296183 |
| Molecular Function | GO:0005515 | protein binding | RFC5 | IPI | UniProtKB:Q99598 | Human | PMID:32296183 |
| Molecular Function | GO:0005515 | protein binding | RFC5 | IPI | UniProtKB:Q9BUY5 | Human | PMID:32296183 |
| Molecular Function | GO:0005515 | protein binding | RFC5 | IPI | UniProtKB:Q9H2G9 | Human | PMID:32296183 |
| Molecular Function | GO:0005515 | protein binding | RFC5 | IPI | UniProtKB:Q9HAF1 | Human | PMID:32296183 |
| Molecular Function | GO:0005515 | protein binding | RFC5 | IPI | UniProtKB:P35249 | Human | PMID:9488738 |
| Molecular Function | GO:0017116 | single-stranded DNA helicase activity | RFC5 | IDA | Human | PMID:12930902 | |
| Cellular Component | GO:0031390 | Ctf18 RFC-like complex | RFC5 | IDA | Human | PMID:12930902 | |
| Cellular Component | GO:0005663 | DNA replication factor C complex | RFC5 | IDA | Human | PMID:9488738 | |
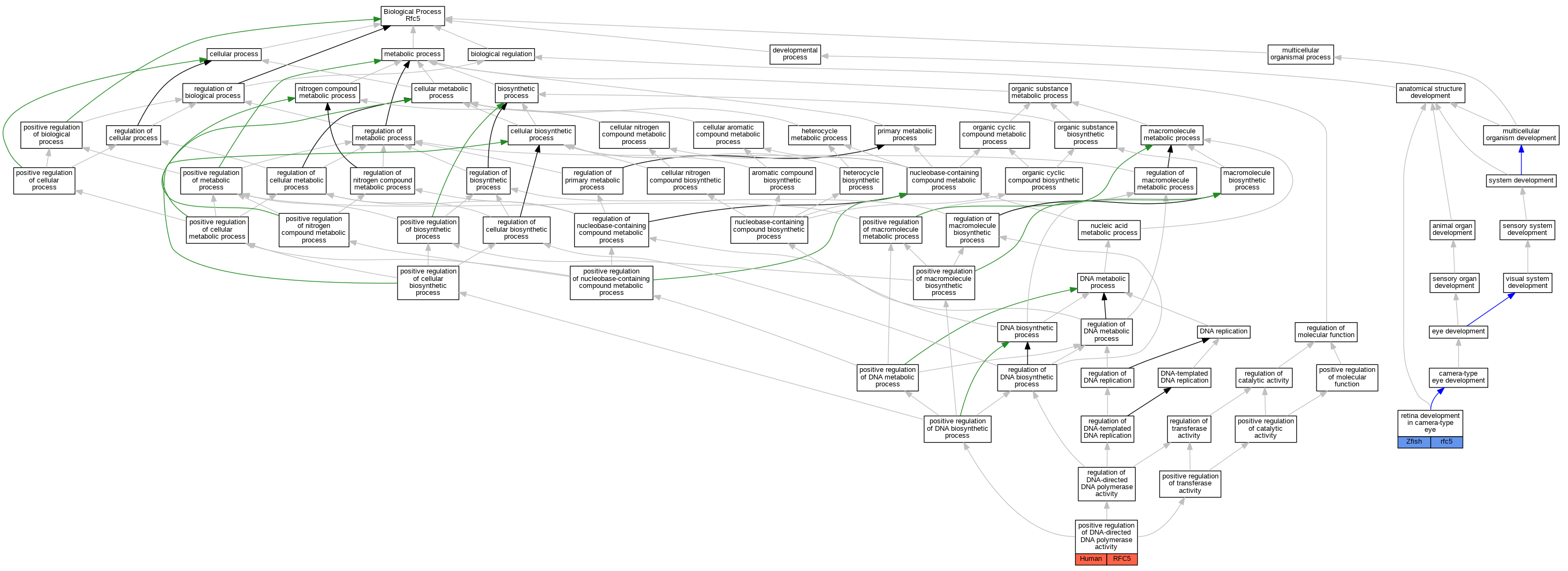
| Biological Process | GO:1900264 | positive regulation of DNA-directed DNA polymerase activity | RFC5 | IDA | Human | PMID:12930902 | |
| Biological Process | GO:0060041 | retina development in camera-type eye | rfc5 | IMP | ZFIN:ZDB-GENO-040907-5 | Zfish | PMID:15716491 |
| EXP Inferred from experiment |
| IDA Inferred from direct assay |
| IEP Inferred from expression pattern |
| IGI Inferred from genetic interaction |
| IMP Inferred from mutant phenotype |
| IPI Inferred from physical interaction |
| HTP Inferred from High Throughput Experiment |
| HDA Inferred from High Throughput Direct Assay |
| HMP Inferred from High Throughput Mutant Phenotype |
| HGI Inferred from High Throughput Genetic Interaction |
| HEP Inferred from High Throughput Expression Pattern |
Mouse Genome Database (MGD), Gene Expression Database (GXD), Mouse Models of Human Cancer database (MMHCdb) (formerly Mouse Tumor Biology (MTB)), Gene Ontology (GO) |
||
|
Citing These Resources Funding Information Warranty Disclaimer, Privacy Notice, Licensing, & Copyright Send questions and comments to User Support. |
last database update 04/14/2026 MGI 6.24 |
|
|
|
||