|
Source |
Alliance of Genome Resources |



| Category | ID | Classification term | Gene | Evidence | Inferred from | Organism | Reference |
|---|---|---|---|---|---|---|---|
| Molecular Function | GO:0140506 | endoplasmic reticulum-autophagosome adaptor activity | Retreg3 | IMP | Mouse | PMID:34338405 | |
| Molecular Function | GO:0005515 | protein binding | RETREG3 | IPI | UniProtKB:O95870 | Human | PMID:25416956 |
| Molecular Function | GO:0005515 | protein binding | RETREG3 | IPI | UniProtKB:Q15041 | Human | PMID:25416956 |
| Molecular Function | GO:0005515 | protein binding | RETREG3 | IPI | UniProtKB:Q9H0R8 | Human | PMID:25416956 |
| Molecular Function | GO:0005515 | protein binding | RETREG3 | IPI | UniProtKB:Q9H492 | Human | PMID:25416956 |
| Molecular Function | GO:0005515 | protein binding | RETREG3 | IPI | UniProtKB:Q9ULZ2 | Human | PMID:25416956 |
| Molecular Function | GO:0005515 | protein binding | RETREG3 | IPI | UniProtKB:Q9H0R8 | Human | PMID:26040720 |
| Molecular Function | GO:0005515 | protein binding | RETREG3 | IPI | UniProtKB:O95870 | Human | PMID:29892012 |
| Molecular Function | GO:0005515 | protein binding | RETREG3 | IPI | UniProtKB:Q15041 | Human | PMID:29892012 |
| Molecular Function | GO:0005515 | protein binding | RETREG3 | IPI | UniProtKB:Q9H0R8 | Human | PMID:29892012 |
| Molecular Function | GO:0005515 | protein binding | RETREG3 | IPI | UniProtKB:Q9H492 | Human | PMID:29892012 |
| Molecular Function | GO:0005515 | protein binding | RETREG3 | IPI | UniProtKB:A0AVG3 | Human | PMID:32296183 |
| Molecular Function | GO:0005515 | protein binding | RETREG3 | IPI | UniProtKB:A0PK00 | Human | PMID:32296183 |
| Molecular Function | GO:0005515 | protein binding | RETREG3 | IPI | UniProtKB:A2RU14 | Human | PMID:32296183 |
| Molecular Function | GO:0005515 | protein binding | RETREG3 | IPI | UniProtKB:B2RUZ4 | Human | PMID:32296183 |
| Molecular Function | GO:0005515 | protein binding | RETREG3 | IPI | UniProtKB:O00767 | Human | PMID:32296183 |
| Molecular Function | GO:0005515 | protein binding | RETREG3 | IPI | UniProtKB:O14653 | Human | PMID:32296183 |
| Molecular Function | GO:0005515 | protein binding | RETREG3 | IPI | UniProtKB:O14735 | Human | PMID:32296183 |
| Molecular Function | GO:0005515 | protein binding | RETREG3 | IPI | UniProtKB:O15145 | Human | PMID:32296183 |
| Molecular Function | GO:0005515 | protein binding | RETREG3 | IPI | UniProtKB:O15155 | Human | PMID:32296183 |
| Molecular Function | GO:0005515 | protein binding | RETREG3 | IPI | UniProtKB:O15400 | Human | PMID:32296183 |
| Molecular Function | GO:0005515 | protein binding | RETREG3 | IPI | UniProtKB:O43169 | Human | PMID:32296183 |
| Molecular Function | GO:0005515 | protein binding | RETREG3 | IPI | UniProtKB:O43759-2 | Human | PMID:32296183 |
| Molecular Function | GO:0005515 | protein binding | RETREG3 | IPI | UniProtKB:O60831 | Human | PMID:32296183 |
| Molecular Function | GO:0005515 | protein binding | RETREG3 | IPI | UniProtKB:O75379 | Human | PMID:32296183 |
| Molecular Function | GO:0005515 | protein binding | RETREG3 | IPI | UniProtKB:O75425 | Human | PMID:32296183 |
| Molecular Function | GO:0005515 | protein binding | RETREG3 | IPI | UniProtKB:O75427 | Human | PMID:32296183 |
| Molecular Function | GO:0005515 | protein binding | RETREG3 | IPI | UniProtKB:O95183 | Human | PMID:32296183 |
| Molecular Function | GO:0005515 | protein binding | RETREG3 | IPI | UniProtKB:O95292 | Human | PMID:32296183 |
| Molecular Function | GO:0005515 | protein binding | RETREG3 | IPI | UniProtKB:O95870 | Human | PMID:32296183 |
| Molecular Function | GO:0005515 | protein binding | RETREG3 | IPI | UniProtKB:P17152 | Human | PMID:32296183 |
| Molecular Function | GO:0005515 | protein binding | RETREG3 | IPI | UniProtKB:P23763-3 | Human | PMID:32296183 |
| Molecular Function | GO:0005515 | protein binding | RETREG3 | IPI | UniProtKB:P27449 | Human | PMID:32296183 |
| Molecular Function | GO:0005515 | protein binding | RETREG3 | IPI | UniProtKB:P30519 | Human | PMID:32296183 |
| Molecular Function | GO:0005515 | protein binding | RETREG3 | IPI | UniProtKB:P54315 | Human | PMID:32296183 |
| Molecular Function | GO:0005515 | protein binding | RETREG3 | IPI | UniProtKB:P60520 | Human | PMID:32296183 |
| Molecular Function | GO:0005515 | protein binding | RETREG3 | IPI | UniProtKB:P78329 | Human | PMID:32296183 |
| Molecular Function | GO:0005515 | protein binding | RETREG3 | IPI | UniProtKB:Q01628 | Human | PMID:32296183 |
| Molecular Function | GO:0005515 | protein binding | RETREG3 | IPI | UniProtKB:Q04941 | Human | PMID:32296183 |
| Molecular Function | GO:0005515 | protein binding | RETREG3 | IPI | UniProtKB:Q12981 | Human | PMID:32296183 |
| Molecular Function | GO:0005515 | protein binding | RETREG3 | IPI | UniProtKB:Q13021 | Human | PMID:32296183 |
| Molecular Function | GO:0005515 | protein binding | RETREG3 | IPI | UniProtKB:Q13190 | Human | PMID:32296183 |
| Molecular Function | GO:0005515 | protein binding | RETREG3 | IPI | UniProtKB:Q13433-2 | Human | PMID:32296183 |
| Molecular Function | GO:0005515 | protein binding | RETREG3 | IPI | UniProtKB:Q14318 | Human | PMID:32296183 |
| Molecular Function | GO:0005515 | protein binding | RETREG3 | IPI | UniProtKB:Q15041 | Human | PMID:32296183 |
| Molecular Function | GO:0005515 | protein binding | RETREG3 | IPI | UniProtKB:Q15560 | Human | PMID:32296183 |
| Molecular Function | GO:0005515 | protein binding | RETREG3 | IPI | UniProtKB:Q15836 | Human | PMID:32296183 |
| Molecular Function | GO:0005515 | protein binding | RETREG3 | IPI | UniProtKB:Q53FV1 | Human | PMID:32296183 |
| Molecular Function | GO:0005515 | protein binding | RETREG3 | IPI | UniProtKB:Q5BJH2-2 | Human | PMID:32296183 |
| Molecular Function | GO:0005515 | protein binding | RETREG3 | IPI | UniProtKB:Q5TGU0 | Human | PMID:32296183 |
| Molecular Function | GO:0005515 | protein binding | RETREG3 | IPI | UniProtKB:Q68G75 | Human | PMID:32296183 |
| Molecular Function | GO:0005515 | protein binding | RETREG3 | IPI | UniProtKB:Q69YG0 | Human | PMID:32296183 |
| Molecular Function | GO:0005515 | protein binding | RETREG3 | IPI | UniProtKB:Q6PI78 | Human | PMID:32296183 |
| Molecular Function | GO:0005515 | protein binding | RETREG3 | IPI | UniProtKB:Q6RW13-2 | Human | PMID:32296183 |
| Molecular Function | GO:0005515 | protein binding | RETREG3 | IPI | UniProtKB:Q6ZT21 | Human | PMID:32296183 |
| Molecular Function | GO:0005515 | protein binding | RETREG3 | IPI | UniProtKB:Q6ZUI0 | Human | PMID:32296183 |
| Molecular Function | GO:0005515 | protein binding | RETREG3 | IPI | UniProtKB:Q70IA6 | Human | PMID:32296183 |
| Molecular Function | GO:0005515 | protein binding | RETREG3 | IPI | UniProtKB:Q7L5N7 | Human | PMID:32296183 |
| Molecular Function | GO:0005515 | protein binding | RETREG3 | IPI | UniProtKB:Q86W74-2 | Human | PMID:32296183 |
| Molecular Function | GO:0005515 | protein binding | RETREG3 | IPI | UniProtKB:Q8IXM6 | Human | PMID:32296183 |
| Molecular Function | GO:0005515 | protein binding | RETREG3 | IPI | UniProtKB:Q8IY26 | Human | PMID:32296183 |
| Molecular Function | GO:0005515 | protein binding | RETREG3 | IPI | UniProtKB:Q8N138 | Human | PMID:32296183 |
| Molecular Function | GO:0005515 | protein binding | RETREG3 | IPI | UniProtKB:Q8N5I4 | Human | PMID:32296183 |
| Molecular Function | GO:0005515 | protein binding | RETREG3 | IPI | UniProtKB:Q8N5M9 | Human | PMID:32296183 |
| Molecular Function | GO:0005515 | protein binding | RETREG3 | IPI | UniProtKB:Q8N6G5 | Human | PMID:32296183 |
| Molecular Function | GO:0005515 | protein binding | RETREG3 | IPI | UniProtKB:Q8N6R1 | Human | PMID:32296183 |
| Molecular Function | GO:0005515 | protein binding | RETREG3 | IPI | UniProtKB:Q8NHW4 | Human | PMID:32296183 |
| Molecular Function | GO:0005515 | protein binding | RETREG3 | IPI | UniProtKB:Q8TBM7 | Human | PMID:32296183 |
| Molecular Function | GO:0005515 | protein binding | RETREG3 | IPI | UniProtKB:Q8WV19 | Human | PMID:32296183 |
| Molecular Function | GO:0005515 | protein binding | RETREG3 | IPI | UniProtKB:Q8WVX3-2 | Human | PMID:32296183 |
| Molecular Function | GO:0005515 | protein binding | RETREG3 | IPI | UniProtKB:Q8WW34-2 | Human | PMID:32296183 |
| Molecular Function | GO:0005515 | protein binding | RETREG3 | IPI | UniProtKB:Q92903 | Human | PMID:32296183 |
| Molecular Function | GO:0005515 | protein binding | RETREG3 | IPI | UniProtKB:Q969L2 | Human | PMID:32296183 |
| Molecular Function | GO:0005515 | protein binding | RETREG3 | IPI | UniProtKB:Q969S6 | Human | PMID:32296183 |
| Molecular Function | GO:0005515 | protein binding | RETREG3 | IPI | UniProtKB:Q969Z0 | Human | PMID:32296183 |
| Molecular Function | GO:0005515 | protein binding | RETREG3 | IPI | UniProtKB:Q96B42-2 | Human | PMID:32296183 |
| Molecular Function | GO:0005515 | protein binding | RETREG3 | IPI | UniProtKB:Q96DZ9-2 | Human | PMID:32296183 |
| Molecular Function | GO:0005515 | protein binding | RETREG3 | IPI | UniProtKB:Q96EC8 | Human | PMID:32296183 |
| Molecular Function | GO:0005515 | protein binding | RETREG3 | IPI | UniProtKB:Q96EZ8 | Human | PMID:32296183 |
| Molecular Function | GO:0005515 | protein binding | RETREG3 | IPI | UniProtKB:Q96F15 | Human | PMID:32296183 |
| Molecular Function | GO:0005515 | protein binding | RETREG3 | IPI | UniProtKB:Q96FZ5 | Human | PMID:32296183 |
| Molecular Function | GO:0005515 | protein binding | RETREG3 | IPI | UniProtKB:Q96GQ5 | Human | PMID:32296183 |
| Molecular Function | GO:0005515 | protein binding | RETREG3 | IPI | UniProtKB:Q96HP8 | Human | PMID:32296183 |
| Molecular Function | GO:0005515 | protein binding | RETREG3 | IPI | UniProtKB:Q96HR9-2 | Human | PMID:32296183 |
| Molecular Function | GO:0005515 | protein binding | RETREG3 | IPI | UniProtKB:Q96IV6 | Human | PMID:32296183 |
| Molecular Function | GO:0005515 | protein binding | RETREG3 | IPI | UniProtKB:Q96IW7 | Human | PMID:32296183 |
| Molecular Function | GO:0005515 | protein binding | RETREG3 | IPI | UniProtKB:Q96LL3 | Human | PMID:32296183 |
| Molecular Function | GO:0005515 | protein binding | RETREG3 | IPI | UniProtKB:Q96MX0 | Human | PMID:32296183 |
| Molecular Function | GO:0005515 | protein binding | RETREG3 | IPI | UniProtKB:Q96Q45-2 | Human | PMID:32296183 |
| Molecular Function | GO:0005515 | protein binding | RETREG3 | IPI | UniProtKB:Q99640-2 | Human | PMID:32296183 |
| Molecular Function | GO:0005515 | protein binding | RETREG3 | IPI | UniProtKB:Q99726 | Human | PMID:32296183 |
| Molecular Function | GO:0005515 | protein binding | RETREG3 | IPI | UniProtKB:Q9BU79 | Human | PMID:32296183 |
| Molecular Function | GO:0005515 | protein binding | RETREG3 | IPI | UniProtKB:Q9BUN8 | Human | PMID:32296183 |
| Molecular Function | GO:0005515 | protein binding | RETREG3 | IPI | UniProtKB:Q9BUP3-3 | Human | PMID:32296183 |
| Molecular Function | GO:0005515 | protein binding | RETREG3 | IPI | UniProtKB:Q9BWH2 | Human | PMID:32296183 |
| Molecular Function | GO:0005515 | protein binding | RETREG3 | IPI | UniProtKB:Q9BWM7 | Human | PMID:32296183 |
| Molecular Function | GO:0005515 | protein binding | RETREG3 | IPI | UniProtKB:Q9GZY8-5 | Human | PMID:32296183 |
| Molecular Function | GO:0005515 | protein binding | RETREG3 | IPI | UniProtKB:Q9H0R3 | Human | PMID:32296183 |
| Molecular Function | GO:0005515 | protein binding | RETREG3 | IPI | UniProtKB:Q9H0R8 | Human | PMID:32296183 |
| Molecular Function | GO:0005515 | protein binding | RETREG3 | IPI | UniProtKB:Q9H2L4 | Human | PMID:32296183 |
| Molecular Function | GO:0005515 | protein binding | RETREG3 | IPI | UniProtKB:Q9H492 | Human | PMID:32296183 |
| Molecular Function | GO:0005515 | protein binding | RETREG3 | IPI | UniProtKB:Q9HC62 | Human | PMID:32296183 |
| Molecular Function | GO:0005515 | protein binding | RETREG3 | IPI | UniProtKB:Q9NRQ5 | Human | PMID:32296183 |
| Molecular Function | GO:0005515 | protein binding | RETREG3 | IPI | UniProtKB:Q9NRZ5 | Human | PMID:32296183 |
| Molecular Function | GO:0005515 | protein binding | RETREG3 | IPI | UniProtKB:Q9NUU6 | Human | PMID:32296183 |
| Molecular Function | GO:0005515 | protein binding | RETREG3 | IPI | UniProtKB:Q9NV29 | Human | PMID:32296183 |
| Molecular Function | GO:0005515 | protein binding | RETREG3 | IPI | UniProtKB:Q9NZ01 | Human | PMID:32296183 |
| Molecular Function | GO:0005515 | protein binding | RETREG3 | IPI | UniProtKB:Q9P0B6 | Human | PMID:32296183 |
| Molecular Function | GO:0005515 | protein binding | RETREG3 | IPI | UniProtKB:Q9P0L0 | Human | PMID:32296183 |
| Molecular Function | GO:0005515 | protein binding | RETREG3 | IPI | UniProtKB:Q9UBY5 | Human | PMID:32296183 |
| Molecular Function | GO:0005515 | protein binding | RETREG3 | IPI | UniProtKB:Q9UI14 | Human | PMID:32296183 |
| Molecular Function | GO:0005515 | protein binding | RETREG3 | IPI | UniProtKB:Q9UKR5 | Human | PMID:32296183 |
| Molecular Function | GO:0005515 | protein binding | RETREG3 | IPI | UniProtKB:Q9ULC5 | Human | PMID:32296183 |
| Molecular Function | GO:0005515 | protein binding | RETREG3 | IPI | UniProtKB:Q9ULZ2 | Human | PMID:32296183 |
| Molecular Function | GO:0005515 | protein binding | RETREG3 | IPI | UniProtKB:Q9UNK0 | Human | PMID:32296183 |
| Molecular Function | GO:0005515 | protein binding | RETREG3 | IPI | UniProtKB:Q9Y548 | Human | PMID:32296183 |
| Molecular Function | GO:0005515 | protein binding | RETREG3 | IPI | UniProtKB:Q9Y5Z9 | Human | PMID:32296183 |
| Molecular Function | GO:0005515 | protein binding | RETREG3 | IPI | UniProtKB:Q96CV9 | Human | PMID:32814053 |
| Molecular Function | GO:0005515 | protein binding | RETREG3 | IPI | UniProtKB:Q9NQC3-2 | Human | PMID:33826365 |
| Molecular Function | GO:0005515 | protein binding | Retreg3 | IPI | PR:P35564 | Mouse | PMID:34338405 |
| Cellular Component | GO:0005783 | endoplasmic reticulum | Retreg3 | IDA | Mouse | PMID:34338405 | |
| Cellular Component | GO:0071782 | endoplasmic reticulum tubular network | RETREG3 | IDA | Human | PMID:33826365 | |
| Cellular Component | GO:0032991 | protein-containing complex | RETREG3 | IDA | Human | PMID:28246125 | |
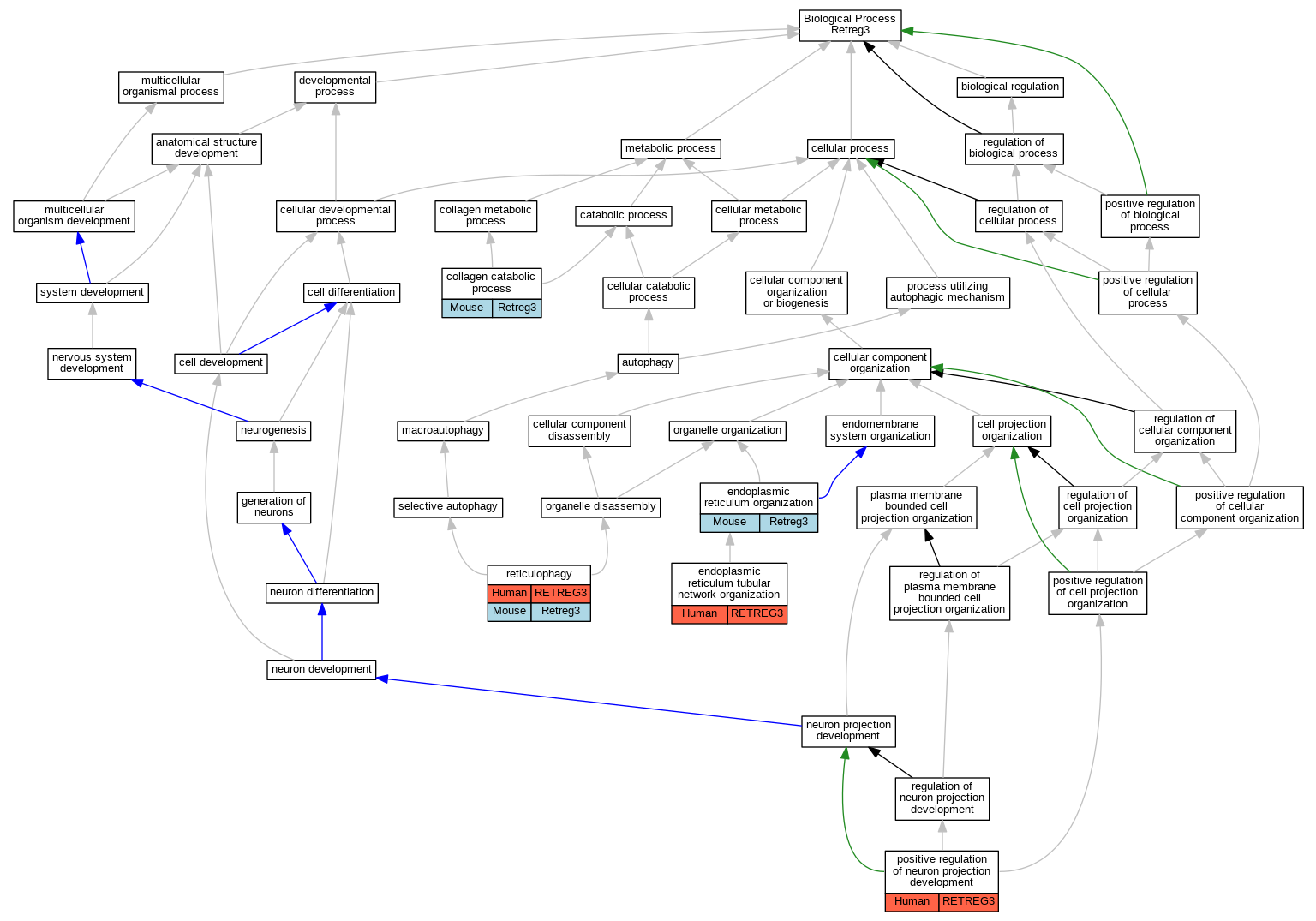
| Biological Process | GO:0030574 | collagen catabolic process | Retreg3 | IMP | Mouse | PMID:34338405 | |
| Biological Process | GO:0007029 | endoplasmic reticulum organization | Retreg3 | IMP | Mouse | PMID:34338405 | |
| Biological Process | GO:0071786 | endoplasmic reticulum tubular network organization | RETREG3 | IMP | Human | PMID:33826365 | |
| Biological Process | GO:0010976 | positive regulation of neuron projection development | RETREG3 | IMP | Human | PMID:23939472 | |
| Biological Process | GO:0061709 | reticulophagy | RETREG3 | IMP | Human | PMID:33826365 | |
| Biological Process | GO:0061709 | reticulophagy | Retreg3 | IDA | Mouse | PMID:34338405 | |
| Biological Process | GO:0061709 | reticulophagy | Retreg3 | IMP | Mouse | PMID:34338405 |
| EXP Inferred from experiment |
| IDA Inferred from direct assay |
| IEP Inferred from expression pattern |
| IGI Inferred from genetic interaction |
| IMP Inferred from mutant phenotype |
| IPI Inferred from physical interaction |
| HTP Inferred from High Throughput Experiment |
| HDA Inferred from High Throughput Direct Assay |
| HMP Inferred from High Throughput Mutant Phenotype |
| HGI Inferred from High Throughput Genetic Interaction |
| HEP Inferred from High Throughput Expression Pattern |
Mouse Genome Database (MGD), Gene Expression Database (GXD), Mouse Models of Human Cancer database (MMHCdb) (formerly Mouse Tumor Biology (MTB)), Gene Ontology (GO) |
||
|
Citing These Resources Funding Information Warranty Disclaimer, Privacy Notice, Licensing, & Copyright Send questions and comments to User Support. |
last database update 12/30/2025 MGI 6.24 |
|
|
|
||