|
Source |
Alliance of Genome Resources |



| Category | ID | Classification term | Gene | Evidence | Inferred from | Organism | Reference |
|---|---|---|---|---|---|---|---|
| Molecular Function | GO:0005085 | guanyl-nucleotide exchange factor activity | RCC1L | IDA | Human | PMID:28746876 | |
| Molecular Function | GO:0005515 | protein binding | RCC1L | IPI | UniProtKB:O75414 | Human | PMID:21988832 |
| Molecular Function | GO:0005515 | protein binding | RCC1L | IPI | UniProtKB:O75414 | Human | PMID:27499296 |
| Molecular Function | GO:0005515 | protein binding | RCC1L | IPI | UniProtKB:O60313 | Human | PMID:28746876 |
| Molecular Function | GO:0005515 | protein binding | RCC1L | IPI | UniProtKB:P61981 | Human | PMID:32814053 |
| Molecular Function | GO:0005515 | protein binding | RCC1L | IPI | UniProtKB:Q15047-2 | Human | PMID:32814053 |
| Molecular Function | GO:0005515 | protein binding | RCC1L | IPI | UniProtKB:Q8TAP4-4 | Human | PMID:32814053 |
| Molecular Function | GO:0005515 | protein binding | RCC1L | IPI | UniProtKB:Q92993 | Human | PMID:32814053 |
| Molecular Function | GO:0005515 | protein binding | Rcc1l | IPI | UniProtKB:P58281 | Mouse | MGI:MGI:6104022|PMID:28746876 |
| Molecular Function | GO:0003723 | RNA binding | RCC1L | HDA | Human | PMID:22658674 | |
| Molecular Function | GO:0003723 | RNA binding | RCC1L | HDA | Human | PMID:22681889 | |
| Molecular Function | GO:0019843 | rRNA binding | RCC1L | IDA | Human | PMID:27667664 | |
| Cellular Component | GO:0005743 | mitochondrial inner membrane | Rcc1l | IDA | Mouse | MGI:MGI:6104022|PMID:28746876 | |
| Cellular Component | GO:0031966 | mitochondrial membrane | RCC1L | IDA | Human | PMID:27667664 | |
| Cellular Component | GO:0031966 | mitochondrial membrane | RCC1L | IDA | Human | PMID:28608466 | |
| Cellular Component | GO:0031966 | mitochondrial membrane | RCC1L | IDA | Human | PMID:28746876 | |
| Cellular Component | GO:0005739 | mitochondrion | Rcc1l | HDA | Mouse | PMID:18614015 | |
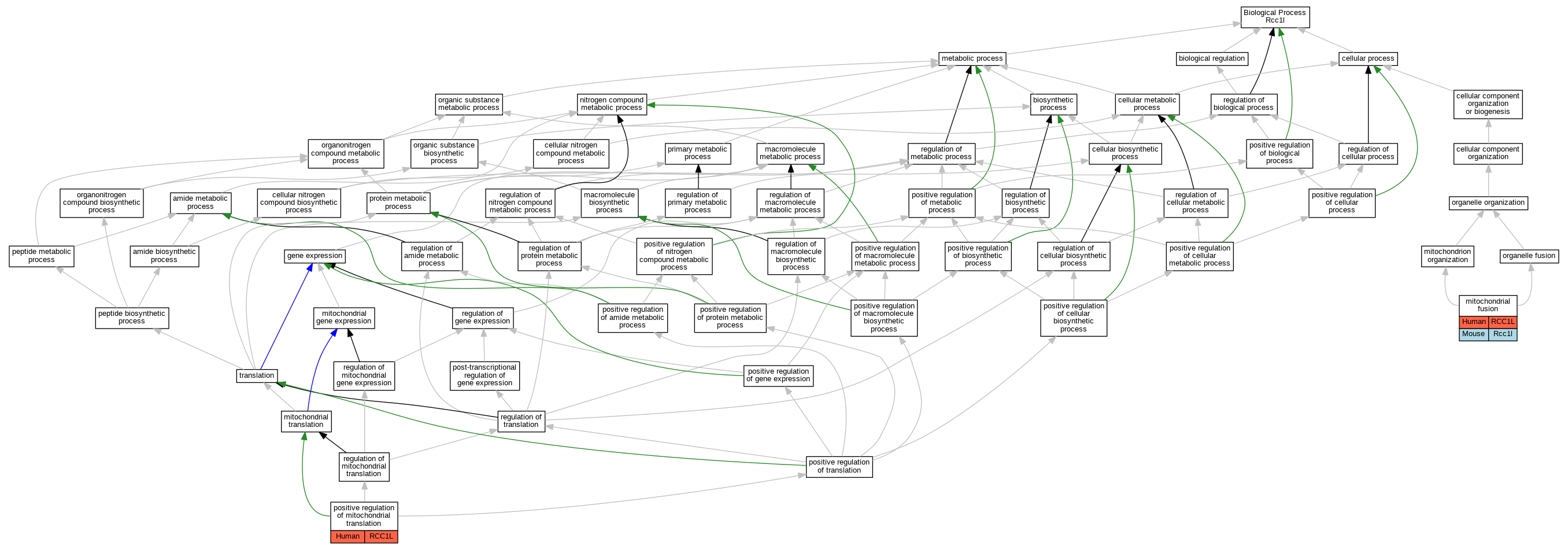
| Biological Process | GO:0008053 | mitochondrial fusion | RCC1L | IMP | Human | PMID:28746876 | |
| Biological Process | GO:0008053 | mitochondrial fusion | Rcc1l | IMP | Mouse | MGI:MGI:6104022|PMID:28746876 | |
| Biological Process | GO:0070131 | positive regulation of mitochondrial translation | RCC1L | IMP | Human | PMID:27667664 |
| EXP Inferred from experiment |
| IDA Inferred from direct assay |
| IEP Inferred from expression pattern |
| IGI Inferred from genetic interaction |
| IMP Inferred from mutant phenotype |
| IPI Inferred from physical interaction |
| HTP Inferred from High Throughput Experiment |
| HDA Inferred from High Throughput Direct Assay |
| HMP Inferred from High Throughput Mutant Phenotype |
| HGI Inferred from High Throughput Genetic Interaction |
| HEP Inferred from High Throughput Expression Pattern |
Mouse Genome Database (MGD), Gene Expression Database (GXD), Mouse Models of Human Cancer database (MMHCdb) (formerly Mouse Tumor Biology (MTB)), Gene Ontology (GO) |
||
|
Citing These Resources Funding Information Warranty Disclaimer, Privacy Notice, Licensing, & Copyright Send questions and comments to User Support. |
last database update 12/30/2025 MGI 6.24 |
|
|
|
||