|
Source |
Alliance of Genome Resources |



| Category | ID | Classification term | Gene | Evidence | Inferred from | Organism | Reference |
|---|---|---|---|---|---|---|---|
| Molecular Function | GO:0019899 | enzyme binding | RBM47 | IPI | UniProtKB:P41238 | Human | PMID:24916387 |
| Molecular Function | GO:0140767 | enzyme-substrate adaptor activity | RBM47 | IDA | Human | PMID:24916387 | |
| Molecular Function | GO:0140767 | enzyme-substrate adaptor activity | Rbm47 | IDA | Mouse | MGI:MGI:5613094|PMID:24916387 | |
| Molecular Function | GO:0003730 | mRNA 3'-UTR binding | RBM47 | IDA | Human | PMID:34160127 | |
| Molecular Function | GO:0003730 | mRNA 3'-UTR binding | Rbm47 | IDA | Mouse | MGI:MGI:6859910|PMID:29844590 | |
| Molecular Function | GO:0005515 | protein binding | RBM47 | IPI | UniProtKB:Q9NQ94 | Human | PMID:24916387 |
| Molecular Function | GO:0005515 | protein binding | RBM47 | IPI | UniProtKB:B7ZLH0 | Human | PMID:32296183 |
| Molecular Function | GO:0005515 | protein binding | RBM47 | IPI | UniProtKB:P32243-2 | Human | PMID:32296183 |
| Molecular Function | GO:0005515 | protein binding | RBM47 | IPI | UniProtKB:P57721-2 | Human | PMID:32296183 |
| Molecular Function | GO:0005515 | protein binding | RBM47 | IPI | UniProtKB:Q5SWW7 | Human | PMID:32296183 |
| Molecular Function | GO:0005515 | protein binding | RBM47 | IPI | UniProtKB:Q66K41-2 | Human | PMID:32296183 |
| Molecular Function | GO:0005515 | protein binding | RBM47 | IPI | UniProtKB:Q6P1W5 | Human | PMID:32296183 |
| Molecular Function | GO:0005515 | protein binding | RBM47 | IPI | UniProtKB:Q8N6W0 | Human | PMID:32296183 |
| Molecular Function | GO:0005515 | protein binding | RBM47 | IPI | UniProtKB:Q9NWB1-5 | Human | PMID:32296183 |
| Molecular Function | GO:0005515 | protein binding | RBM47 | IPI | UniProtKB:Q9NZ81 | Human | PMID:32296183 |
| Molecular Function | GO:0005515 | protein binding | RBM47 | IPI | UniProtKB:Q9UQM7 | Human | PMID:32296183 |
| Molecular Function | GO:0005515 | protein binding | Rbm47 | IPI | PR:P51908 | Mouse | PMID:24916387 |
| Molecular Function | GO:0005515 | protein binding | Rbm47 | IPI | PR:Q5YD48 | Mouse | PMID:24916387 |
| Molecular Function | GO:0003723 | RNA binding | RBM47 | HDA | Human | PMID:22658674 | |
| Molecular Function | GO:0003723 | RNA binding | RBM47 | HDA | Human | PMID:22681889 | |
| Molecular Function | GO:0003723 | RNA binding | RBM47 | IDA | Human | PMID:24038582 | |
| Molecular Function | GO:0003723 | RNA binding | RBM47 | IDA | Human | PMID:24916387 | |
| Molecular Function | GO:0003723 | RNA binding | Rbm47 | IDA | Mouse | PMID:24916387 | |
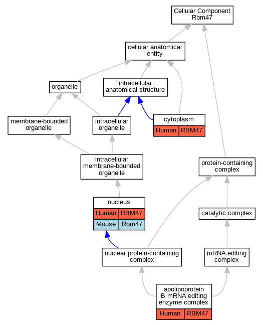
| Cellular Component | GO:0030895 | apolipoprotein B mRNA editing enzyme complex | RBM47 | IDA | Human | PMID:24916387 | |
| Cellular Component | GO:0005737 | cytoplasm | RBM47 | IDA | Human | PMID:24916387 | |
| Cellular Component | GO:0005634 | nucleus | RBM47 | IDA | Human | PMID:24038582 | |
| Cellular Component | GO:0005634 | nucleus | RBM47 | IDA | Human | PMID:24916387 | |
| Cellular Component | GO:0005634 | nucleus | Rbm47 | IDA | Mouse | PMID:24916387 | |
| Biological Process | GO:0070935 | 3'-UTR-mediated mRNA stabilization | RBM47 | IDA | Human | PMID:34160127 | |
| Biological Process | GO:0070935 | 3'-UTR-mediated mRNA stabilization | Rbm47 | IDA | Mouse | MGI:MGI:6859910|PMID:29844590 | |
| Biological Process | GO:0016554 | cytidine to uridine editing | RBM47 | IDA | Human | PMID:24916387 | |
| Biological Process | GO:0016554 | cytidine to uridine editing | RBM47 | IDA | Human | PMID:30844405 | |
| Biological Process | GO:0016554 | cytidine to uridine editing | Rbm47 | IDA | Mouse | MGI:MGI:6331191|PMID:30309881 | |
| Biological Process | GO:0016554 | cytidine to uridine editing | Rbm47 | IDA | Mouse | MGI:MGI:7387172|PMID:30844405 | |
| Biological Process | GO:0016554 | cytidine to uridine editing | Rbm47 | IGI | MGI:MGI:103298 | Mouse | PMID:24916387 |
| Biological Process | GO:0060322 | head development | rbm47 | IMP | ZFIN:ZDB-MRPHLNO-140124-6 | Zfish | PMID:24038582 |
| Biological Process | GO:0060322 | head development | rbm47 | IMP | ZFIN:ZDB-MRPHLNO-140124-7 | Zfish | PMID:24038582 |
| Biological Process | GO:0002244 | hematopoietic progenitor cell differentiation | Rbm47 | IMP | Mouse | PMID:24029230 | |
| Biological Process | GO:0032733 | positive regulation of interleukin-10 production | Rbm47 | IMP | Mouse | MGI:MGI:6859910|PMID:29844590 | |
| Biological Process | GO:0060340 | positive regulation of type I interferon-mediated signaling pathway | RBM47 | IMP | Human | PMID:34160127 | |
| Biological Process | GO:0000381 | regulation of alternative mRNA splicing, via spliceosome | RBM47 | IDA | Human | PMID:31358901 | |
| Biological Process | GO:2000742 | regulation of anterior head development | rbm47 | IGI | ZFIN:ZDB-MRPHLNO-041217-12,ZFIN:ZDB-MRPHLNO-140124-6 | Zfish | PMID:24038582 |
| EXP Inferred from experiment |
| IDA Inferred from direct assay |
| IEP Inferred from expression pattern |
| IGI Inferred from genetic interaction |
| IMP Inferred from mutant phenotype |
| IPI Inferred from physical interaction |
| HTP Inferred from High Throughput Experiment |
| HDA Inferred from High Throughput Direct Assay |
| HMP Inferred from High Throughput Mutant Phenotype |
| HGI Inferred from High Throughput Genetic Interaction |
| HEP Inferred from High Throughput Expression Pattern |
Mouse Genome Database (MGD), Gene Expression Database (GXD), Mouse Models of Human Cancer database (MMHCdb) (formerly Mouse Tumor Biology (MTB)), Gene Ontology (GO) |
||
|
Citing These Resources Funding Information Warranty Disclaimer, Privacy Notice, Licensing, & Copyright Send questions and comments to User Support. |
last database update 09/30/2025 MGI 6.24 |
|
|
|
||