|
Source |
Alliance of Genome Resources |



| Category | ID | Classification term | Gene | Evidence | Inferred from | Organism | Reference |
|---|---|---|---|---|---|---|---|
| Molecular Function | GO:0097157 | pre-mRNA intronic binding | RBM20 | IDA | Human | PMID:24960161 | |
| Molecular Function | GO:0097157 | pre-mRNA intronic binding | RBM20 | IDA | Human | PMID:34732726 | |
| Molecular Function | GO:0097157 | pre-mRNA intronic binding | Rbm20 | IDA | Mouse | MGI:MGI:6416009|PMID:32187365 | |
| Molecular Function | GO:0097157 | pre-mRNA intronic binding | Rbm20 | IDA | Rat | PMID:24960161|RGD:152025509 | |
| Molecular Function | GO:0005515 | protein binding | RBM20 | IPI | UniProtKB:Q8TBB1 | Human | PMID:32296183 |
| Molecular Function | GO:0005515 | protein binding | RBM20 | IPI | UniProtKB:Q96HA8 | Human | PMID:32296183 |
| Molecular Function | GO:0003723 | RNA binding | Rbm20 | IDA | Mouse | MGI:MGI:5442495|PMID:22466703 | |
| Molecular Function | GO:1990935 | splicing factor binding | RBM20 | IDA | Human | PMID:24960161 | |
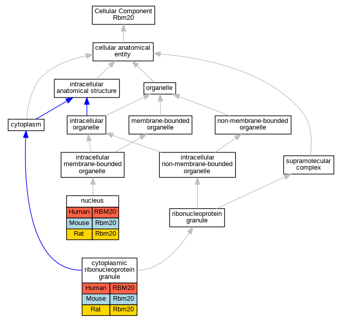
| Cellular Component | GO:0036464 | cytoplasmic ribonucleoprotein granule | RBM20 | IDA | Human | PMID:33188278 | |
| Cellular Component | GO:0036464 | cytoplasmic ribonucleoprotein granule | RBM20 | IDA | Human | PMID:34732726 | |
| Cellular Component | GO:0036464 | cytoplasmic ribonucleoprotein granule | RBM20 | IDA | Human | PMID:35427468 | |
| Cellular Component | GO:0036464 | cytoplasmic ribonucleoprotein granule | Rbm20 | IDA | Mouse | MGI:MGI:6885606|PMID:35041844 | |
| Cellular Component | GO:0036464 | cytoplasmic ribonucleoprotein granule | Rbm20 | IDA | Mouse | MGI:MGI:7266785|PMID:35394688 | |
| Cellular Component | GO:0036464 | cytoplasmic ribonucleoprotein granule | Rbm20 | IDA | Rat | PMID:35394688|RGD:152025505 | |
| Cellular Component | GO:0005634 | nucleus | RBM20 | IDA | Human | PMID:23886709 | |
| Cellular Component | GO:0005634 | nucleus | RBM20 | IDA | Human | PMID:30262925 | |
| Cellular Component | GO:0005634 | nucleus | RBM20 | IDA | Human | PMID:32840935 | |
| Cellular Component | GO:0005634 | nucleus | RBM20 | IDA | Human | PMID:33188278 | |
| Cellular Component | GO:0005634 | nucleus | RBM20 | IDA | Human | PMID:34732726 | |
| Cellular Component | GO:0005634 | nucleus | RBM20 | IDA | Human | PMID:35427468 | |
| Cellular Component | GO:0005634 | nucleus | Rbm20 | IMP | Mouse | MGI:MGI:6472247|PMID:33110103 | |
| Cellular Component | GO:0005634 | nucleus | Rbm20 | IDA | Mouse | MGI:MGI:6885606|PMID:35041844 | |
| Cellular Component | GO:0005634 | nucleus | Rbm20 | IDA | Mouse | MGI:MGI:5442495|PMID:22466703 | |
| Cellular Component | GO:0005634 | nucleus | Rbm20 | IDA | Mouse | MGI:MGI:6162809|PMID:29895960 | |
| Cellular Component | GO:0005634 | nucleus | Rbm20 | IDA | Mouse | MGI:MGI:5516151|PMID:23886709 | |
| Cellular Component | GO:0005634 | nucleus | Rbm20 | IDA | Mouse | MGI:MGI:7266785|PMID:35394688 | |
| Cellular Component | GO:0005634 | nucleus | Rbm20 | IDA | Rat | PMID:23307558|RGD:152025504 | |
| Cellular Component | GO:0005634 | nucleus | Rbm20 | IDA | Rat | PMID:35394688|RGD:152025505 | |
| Biological Process | GO:0060914 | heart formation | RBM20 | IMP | Human | PMID:22466703 | |
| Biological Process | GO:0060914 | heart formation | RBM20 | IMP | Human | PMID:26604136 | |
| Biological Process | GO:0060914 | heart formation | RBM20 | IMP | Human | PMID:27496873 | |
| Biological Process | GO:0060914 | heart formation | RBM20 | IDA | Human | PMID:30948719 | |
| Biological Process | GO:0060914 | heart formation | RBM20 | IMP | Human | PMID:32840935 | |
| Biological Process | GO:0060914 | heart formation | RBM20 | IMP | Human | PMID:34732726 | |
| Biological Process | GO:0060914 | heart formation | Rbm20 | IMP | Mouse | MGI:MGI:6885606|PMID:35041844 | |
| Biological Process | GO:0060914 | heart formation | Rbm20 | IMP | Mouse | MGI:MGI:7266785|PMID:35394688 | |
| Biological Process | GO:0060914 | heart formation | Rbm20 | IMP | Mouse | MGI:MGI:5571640|PMID:24584570 | |
| Biological Process | GO:0060914 | heart formation | Rbm20 | IMP | Mouse | MGI:MGI:5817050|PMID:27630136 | |
| Biological Process | GO:0060914 | heart formation | Rbm20 | IMP | Mouse | MGI:MGI:6162809|PMID:29895960 | |
| Biological Process | GO:0060914 | heart formation | Rbm20 | IMP | Mouse | MGI:MGI:6472247|PMID:33110103 | |
| Biological Process | GO:0060914 | heart formation | Rbm20 | IMP | Rat | PMID:22466703|RGD:7241566 | |
| Biological Process | GO:0060914 | heart formation | Rbm20 | IDA | Rat | PMID:23307558|RGD:152025504 | |
| Biological Process | GO:0048025 | negative regulation of mRNA splicing, via spliceosome | RBM20 | IDA | Human | PMID:24960161 | |
| Biological Process | GO:0048025 | negative regulation of mRNA splicing, via spliceosome | RBM20 | IDA | Human | PMID:34732726 | |
| Biological Process | GO:0048025 | negative regulation of mRNA splicing, via spliceosome | Rbm20 | IMP | Mouse | MGI:MGI:6162809|PMID:29895960 | |
| Biological Process | GO:0048025 | negative regulation of mRNA splicing, via spliceosome | Rbm20 | IMP | Mouse | MGI:MGI:5817050|PMID:27630136 | |
| Biological Process | GO:0048025 | negative regulation of mRNA splicing, via spliceosome | Rbm20 | IMP | Mouse | MGI:MGI:6472247|PMID:33110103 | |
| Biological Process | GO:0048025 | negative regulation of mRNA splicing, via spliceosome | Rbm20 | IDA | Rat | PMID:23307558|RGD:152025504 | |
| Biological Process | GO:0048025 | negative regulation of mRNA splicing, via spliceosome | Rbm20 | IDA | Rat | PMID:24960161|RGD:152025509 | |
| Biological Process | GO:0048025 | negative regulation of mRNA splicing, via spliceosome | Rbm20 | IDA | Rat | PMID:25573899|RGD:152025519 | |
| Biological Process | GO:0048025 | negative regulation of mRNA splicing, via spliceosome | Rbm20 | IMP | Rat | PMID:35394688|RGD:152025505 | |
| Biological Process | GO:0033120 | positive regulation of RNA splicing | RBM20 | IMP | Human | PMID:22466703 | |
| Biological Process | GO:0033120 | positive regulation of RNA splicing | Rbm20 | IMP | Mouse | MGI:MGI:5442495|PMID:22466703 | |
| Biological Process | GO:0000381 | regulation of alternative mRNA splicing, via spliceosome | Rbm20 | IDA | Rat | PMID:27289039|RGD:152995577 | |
| Biological Process | GO:0000381 | regulation of alternative mRNA splicing, via spliceosome | Rbm20 | IMP | Rat | PMID:33805770|RGD:152995553 | |
| Biological Process | GO:0048024 | regulation of mRNA splicing, via spliceosome | RBM20 | IMP | Human | PMID:26604136 | |
| Biological Process | GO:0048024 | regulation of mRNA splicing, via spliceosome | RBM20 | IMP | Human | PMID:27496873 | |
| Biological Process | GO:0048024 | regulation of mRNA splicing, via spliceosome | RBM20 | IDA | Human | PMID:30948719 | |
| Biological Process | GO:0048024 | regulation of mRNA splicing, via spliceosome | RBM20 | IMP | Human | PMID:32840935 | |
| Biological Process | GO:0043484 | regulation of RNA splicing | Rbm20 | IMP | Rat | PMID:22466703|RGD:7241566 |
| EXP Inferred from experiment |
| IDA Inferred from direct assay |
| IEP Inferred from expression pattern |
| IGI Inferred from genetic interaction |
| IMP Inferred from mutant phenotype |
| IPI Inferred from physical interaction |
| HTP Inferred from High Throughput Experiment |
| HDA Inferred from High Throughput Direct Assay |
| HMP Inferred from High Throughput Mutant Phenotype |
| HGI Inferred from High Throughput Genetic Interaction |
| HEP Inferred from High Throughput Expression Pattern |
Mouse Genome Database (MGD), Gene Expression Database (GXD), Mouse Models of Human Cancer database (MMHCdb) (formerly Mouse Tumor Biology (MTB)), Gene Ontology (GO) |
||
|
Citing These Resources Funding Information Warranty Disclaimer, Privacy Notice, Licensing, & Copyright Send questions and comments to User Support. |
last database update 09/30/2025 MGI 6.24 |
|
|
|
||