|
Source |
Alliance of Genome Resources |



| Category | ID | Classification term | Gene | Evidence | Inferred from | Organism | Reference |
|---|---|---|---|---|---|---|---|
| Molecular Function | GO:0005515 | protein binding | RBM17 | IPI | UniProtKB:P21673 | Human | PMID:16189514 |
| Molecular Function | GO:0005515 | protein binding | RBM17 | IPI | UniProtKB:Q15428 | Human | PMID:17332742 |
| Molecular Function | GO:0005515 | protein binding | RBM17 | IPI | UniProtKB:Q9BQA5 | Human | PMID:17577209 |
| Molecular Function | GO:0005515 | protein binding | RBM17 | IPI | UniProtKB:O75533-1 | Human | PMID:17589525 |
| Molecular Function | GO:0005515 | protein binding | RBM17 | IPI | UniProtKB:P26368 | Human | PMID:17589525 |
| Molecular Function | GO:0005515 | protein binding | RBM17 | IPI | UniProtKB:Q15637 | Human | PMID:17589525 |
| Molecular Function | GO:0005515 | protein binding | RBM17 | IPI | UniProtKB:P54253 | Human | PMID:18337722 |
| Molecular Function | GO:0005515 | protein binding | RBM17 | IPI | UniProtKB:P21673 | Human | PMID:21516116 |
| Molecular Function | GO:0005515 | protein binding | RBM17 | IPI | UniProtKB:Q08379 | Human | PMID:21516116 |
| Molecular Function | GO:0005515 | protein binding | RBM17 | IPI | UniProtKB:O43143 | Human | PMID:22365833 |
| Molecular Function | GO:0005515 | protein binding | RBM17 | IPI | UniProtKB:O75533 | Human | PMID:22365833 |
| Molecular Function | GO:0005515 | protein binding | RBM17 | IPI | UniProtKB:Q15637 | Human | PMID:22365833 |
| Molecular Function | GO:0005515 | protein binding | RBM17 | IPI | UniProtKB:Q8IWZ8 | Human | PMID:22365833 |
| Molecular Function | GO:0005515 | protein binding | RBM17 | IPI | UniProtKB:O43143 | Human | PMID:25416956 |
| Molecular Function | GO:0005515 | protein binding | RBM17 | IPI | UniProtKB:P21673 | Human | PMID:25416956 |
| Molecular Function | GO:0005515 | protein binding | RBM17 | IPI | UniProtKB:Q08379 | Human | PMID:25416956 |
| Molecular Function | GO:0005515 | protein binding | RBM17 | IPI | UniProtKB:Q2TAL8 | Human | PMID:25416956 |
| Molecular Function | GO:0005515 | protein binding | RBM17 | IPI | UniProtKB:Q53EZ4 | Human | PMID:25416956 |
| Molecular Function | GO:0005515 | protein binding | RBM17 | IPI | UniProtKB:Q8IZU0 | Human | PMID:25416956 |
| Molecular Function | GO:0005515 | protein binding | RBM17 | IPI | UniProtKB:Q8TD31-3 | Human | PMID:25416956 |
| Molecular Function | GO:0005515 | protein binding | RBM17 | IPI | UniProtKB:Q9BZL4-5 | Human | PMID:25416956 |
| Molecular Function | GO:0005515 | protein binding | RBM17 | IPI | UniProtKB:Q9H0B3 | Human | PMID:25416956 |
| Molecular Function | GO:0005515 | protein binding | RBM17 | IPI | UniProtKB:Q15637 | Human | PMID:26420826 |
| Molecular Function | GO:0005515 | protein binding | RBM17 | IPI | UniProtKB:O75533 | Human | PMID:28514442 |
| Molecular Function | GO:0005515 | protein binding | RBM17 | IPI | UniProtKB:Q15428 | Human | PMID:28514442 |
| Molecular Function | GO:0005515 | protein binding | RBM17 | IPI | UniProtKB:O43143 | Human | PMID:29021621 |
| Molecular Function | GO:0005515 | protein binding | RBM17 | IPI | UniProtKB:P21673 | Human | PMID:31515488 |
| Molecular Function | GO:0005515 | protein binding | RBM17 | IPI | UniProtKB:Q08379 | Human | PMID:31515488 |
| Molecular Function | GO:0005515 | protein binding | RBM17 | IPI | UniProtKB:Q2TAL8 | Human | PMID:31515488 |
| Molecular Function | GO:0005515 | protein binding | RBM17 | IPI | UniProtKB:Q53EZ4 | Human | PMID:31515488 |
| Molecular Function | GO:0005515 | protein binding | RBM17 | IPI | UniProtKB:O43143 | Human | PMID:32296183 |
| Molecular Function | GO:0005515 | protein binding | RBM17 | IPI | UniProtKB:O75031 | Human | PMID:32296183 |
| Molecular Function | GO:0005515 | protein binding | RBM17 | IPI | UniProtKB:P21673 | Human | PMID:32296183 |
| Molecular Function | GO:0005515 | protein binding | RBM17 | IPI | UniProtKB:Q08379 | Human | PMID:32296183 |
| Molecular Function | GO:0005515 | protein binding | RBM17 | IPI | UniProtKB:Q15637-4 | Human | PMID:32296183 |
| Molecular Function | GO:0005515 | protein binding | RBM17 | IPI | UniProtKB:Q53EZ4 | Human | PMID:32296183 |
| Molecular Function | GO:0005515 | protein binding | RBM17 | IPI | UniProtKB:Q8IYT3 | Human | PMID:32296183 |
| Molecular Function | GO:0005515 | protein binding | RBM17 | IPI | UniProtKB:Q8TD31-3 | Human | PMID:32296183 |
| Molecular Function | GO:0005515 | protein binding | RBM17 | IPI | UniProtKB:Q9BZL4 | Human | PMID:32296183 |
| Molecular Function | GO:0005515 | protein binding | RBM17 | IPI | UniProtKB:O76024 | Human | PMID:32814053 |
| Molecular Function | GO:0005515 | protein binding | RBM17 | IPI | UniProtKB:P16284 | Human | PMID:32814053 |
| Molecular Function | GO:0005515 | protein binding | RBM17 | IPI | UniProtKB:P27797 | Human | PMID:32814053 |
| Molecular Function | GO:0005515 | protein binding | RBM17 | IPI | UniProtKB:P36957 | Human | PMID:32814053 |
| Molecular Function | GO:0005515 | protein binding | RBM17 | IPI | UniProtKB:Q8TDX7 | Human | PMID:32814053 |
| Molecular Function | GO:0005515 | protein binding | Rbm17 | IPI | PR:P54254 | Mouse | PMID:18337722 |
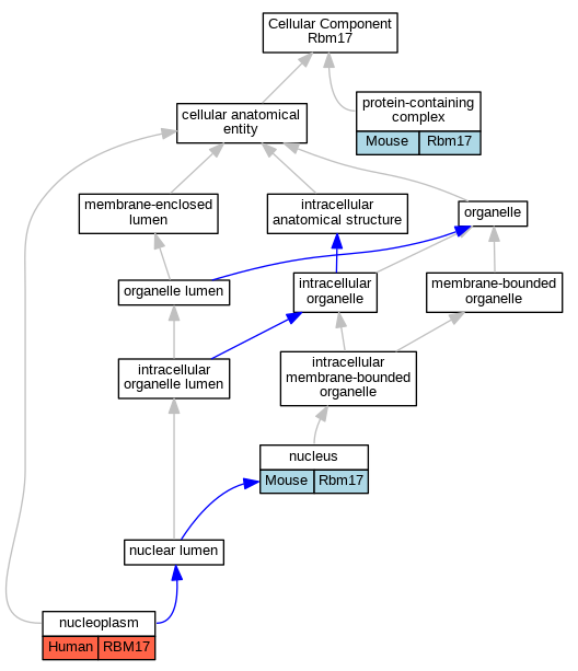
| Cellular Component | GO:0005654 | nucleoplasm | RBM17 | IDA | Human | GO_REF:0000052 | |
| Cellular Component | GO:0005634 | nucleus | Rbm17 | IDA | Mouse | PMID:18337722 | |
| Cellular Component | GO:0032991 | protein-containing complex | Rbm17 | IDA | Mouse | PMID:18337722 | |
| Biological Process | GO:0000380 | alternative mRNA splicing, via spliceosome | RBM17 | IMP | Human | PMID:17589525 |
| EXP Inferred from experiment |
| IDA Inferred from direct assay |
| IEP Inferred from expression pattern |
| IGI Inferred from genetic interaction |
| IMP Inferred from mutant phenotype |
| IPI Inferred from physical interaction |
| HTP Inferred from High Throughput Experiment |
| HDA Inferred from High Throughput Direct Assay |
| HMP Inferred from High Throughput Mutant Phenotype |
| HGI Inferred from High Throughput Genetic Interaction |
| HEP Inferred from High Throughput Expression Pattern |
Mouse Genome Database (MGD), Gene Expression Database (GXD), Mouse Models of Human Cancer database (MMHCdb) (formerly Mouse Tumor Biology (MTB)), Gene Ontology (GO) |
||
|
Citing These Resources Funding Information Warranty Disclaimer, Privacy Notice, Licensing, & Copyright Send questions and comments to User Support. |
last database update 12/30/2025 MGI 6.24 |
|
|
|
||