|
Source |
Alliance of Genome Resources |



| Category | ID | Classification term | Gene | Evidence | Inferred from | Organism | Reference |
|---|---|---|---|---|---|---|---|
| Molecular Function | GO:0005096 | GTPase activator activity | RAP1GAP2 | EXP | Human | PMID:16076873 | |
| Molecular Function | GO:0005096 | GTPase activator activity | Rap1gap2 | IDA | Mouse | PMID:22732430 | |
| Molecular Function | GO:0005515 | protein binding | RAP1GAP2 | IPI | UniProtKB:Q99N50 | Human | PMID:24284068 |
| Molecular Function | GO:0005515 | protein binding | RAP1GAP2 | IPI | UniProtKB:Q6FHY5 | Human | PMID:32296183 |
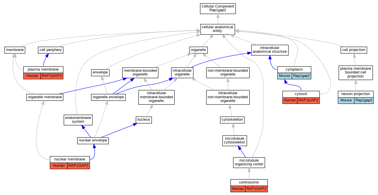
| Cellular Component | GO:0005813 | centrosome | RAP1GAP2 | IDA | Human | PMID:21399614 | |
| Cellular Component | GO:0005737 | cytoplasm | Rap1gap2 | IDA | Mouse | PMID:22732430 | |
| Cellular Component | GO:0005829 | cytosol | RAP1GAP2 | IDA | Human | GO_REF:0000052 | |
| Cellular Component | GO:0043005 | neuron projection | Rap1gap2 | IDA | Mouse | PMID:22732430 | |
| Cellular Component | GO:0031965 | nuclear membrane | RAP1GAP2 | IDA | Human | GO_REF:0000052 | |
| Cellular Component | GO:0005886 | plasma membrane | RAP1GAP2 | IGI | UniProtKB:Q99N50 | Human | PMID:24284068 |
| Biological Process | GO:0010977 | negative regulation of neuron projection development | Rap1gap2 | IMP | Mouse | PMID:22732430 | |
| Biological Process | GO:0010977 | negative regulation of neuron projection development | Rap1gap2 | IDA | Mouse | PMID:22732430 | |
| Biological Process | GO:0008361 | regulation of cell size | RAP1GAP2 | IGI | UniProtKB:Q99N50 | Human | PMID:24284068 |
| Biological Process | GO:0008361 | regulation of cell size | RAP1GAP2 | IMP | Human | PMID:24284068 |
| EXP Inferred from experiment |
| IDA Inferred from direct assay |
| IEP Inferred from expression pattern |
| IGI Inferred from genetic interaction |
| IMP Inferred from mutant phenotype |
| IPI Inferred from physical interaction |
| HTP Inferred from High Throughput Experiment |
| HDA Inferred from High Throughput Direct Assay |
| HMP Inferred from High Throughput Mutant Phenotype |
| HGI Inferred from High Throughput Genetic Interaction |
| HEP Inferred from High Throughput Expression Pattern |
Mouse Genome Database (MGD), Gene Expression Database (GXD), Mouse Models of Human Cancer database (MMHCdb) (formerly Mouse Tumor Biology (MTB)), Gene Ontology (GO) |
||
|
Citing These Resources Funding Information Warranty Disclaimer, Privacy Notice, Licensing, & Copyright Send questions and comments to User Support. |
last database update 12/30/2025 MGI 6.24 |
|
|
|
||