|
Source |
Alliance of Genome Resources |



| Category | ID | Classification term | Gene | Evidence | Inferred from | Organism | Reference |
|---|---|---|---|---|---|---|---|
| Molecular Function | GO:0045296 | cadherin binding | RANBP1 | HDA | Human | PMID:25468996 | |
| Molecular Function | GO:0005092 | GDP-dissociation inhibitor activity | RANBP1 | IMP | Human | PMID:7616957 | |
| Molecular Function | GO:0005515 | protein binding | RANBP1 | IPI | UniProtKB:P43487 | Human | PMID:16428860 |
| Molecular Function | GO:0005515 | protein binding | RANBP1 | IPI | UniProtKB:P18754 | Human | PMID:7616957 |
| Molecular Function | GO:0005515 | protein binding | Ranbp1 | IPI | RGD:620367 | Rat | PMID:9398662|RGD:9835011 |
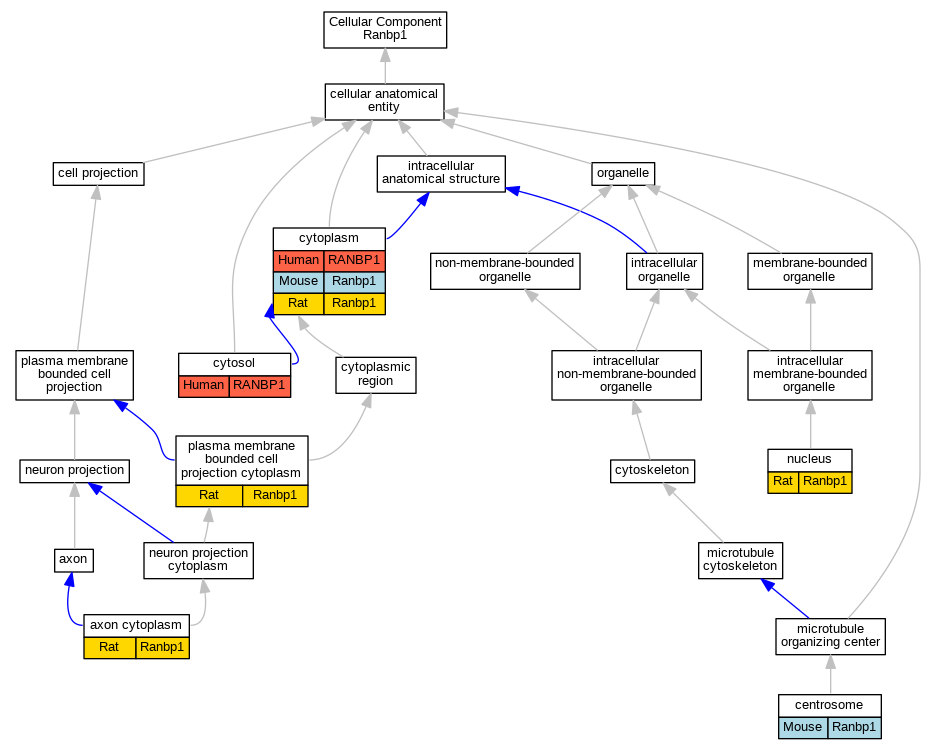
| Cellular Component | GO:1904115 | axon cytoplasm | Ranbp1 | IDA | Rat | PMID:18667152|RGD:9835000 | |
| Cellular Component | GO:0005813 | centrosome | Ranbp1 | IDA | Mouse | PMID:12840069 | |
| Cellular Component | GO:0005737 | cytoplasm | RANBP1 | IDA | Human | PMID:25743254 | |
| Cellular Component | GO:0005737 | cytoplasm | Ranbp1 | IDA | Mouse | PMID:12840069 | |
| Cellular Component | GO:0005737 | cytoplasm | Ranbp1 | IDA | Rat | PMID:10421839|RGD:9834999 | |
| Cellular Component | GO:0005829 | cytosol | RANBP1 | IDA | Human | GO_REF:0000052 | |
| Cellular Component | GO:0005634 | nucleus | Ranbp1 | IDA | Rat | PMID:10421839|RGD:9834999 | |
| Cellular Component | GO:0032838 | plasma membrane bounded cell projection cytoplasm | Ranbp1 | IDA | Rat | PMID:18667152|RGD:9835000 | |
| Biological Process | GO:0072750 | cellular response to leptomycin B | Ranbp1 | IDA | Rat | PMID:10421839|RGD:9834999 | |
| Biological Process | GO:0071466 | cellular response to xenobiotic stimulus | Ranbp1 | IEP | Rat | PMID:25341891|RGD:9835001 | |
| Biological Process | GO:0046604 | positive regulation of mitotic centrosome separation | Ranbp1 | IDA | Mouse | PMID:12840069 | |
| Biological Process | GO:0010976 | positive regulation of neuron projection development | Ranbp1 | IDA | Rat | PMID:18667152|RGD:9835000 | |
| Biological Process | GO:0010976 | positive regulation of neuron projection development | Ranbp1 | IMP | Rat | PMID:18667152|RGD:9835000 | |
| Biological Process | GO:0051592 | response to calcium ion | Ranbp1 | IEP | Rat | PMID:18667152|RGD:9835000 | |
| Biological Process | GO:0007051 | spindle organization | Ranbp1 | IDA | Mouse | PMID:12840069 |
| EXP Inferred from experiment |
| IDA Inferred from direct assay |
| IEP Inferred from expression pattern |
| IGI Inferred from genetic interaction |
| IMP Inferred from mutant phenotype |
| IPI Inferred from physical interaction |
| HTP Inferred from High Throughput Experiment |
| HDA Inferred from High Throughput Direct Assay |
| HMP Inferred from High Throughput Mutant Phenotype |
| HGI Inferred from High Throughput Genetic Interaction |
| HEP Inferred from High Throughput Expression Pattern |
Mouse Genome Database (MGD), Gene Expression Database (GXD), Mouse Models of Human Cancer database (MMHCdb) (formerly Mouse Tumor Biology (MTB)), Gene Ontology (GO) |
||
|
Citing These Resources Funding Information Warranty Disclaimer, Privacy Notice, Licensing, & Copyright Send questions and comments to User Support. |
last database update 04/14/2026 MGI 6.24 |
|
|
|
||