|
Source |
Alliance of Genome Resources |



| Category | ID | Classification term | Gene | Evidence | Inferred from | Organism | Reference |
|---|---|---|---|---|---|---|---|
| Molecular Function | GO:0005515 | protein binding | RAB4B | IPI | UniProtKB:O00471 | Human | PMID:25416956 |
| Molecular Function | GO:0005515 | protein binding | RAB4B | IPI | UniProtKB:A0A087WZT3 | Human | PMID:32296183 |
| Molecular Function | GO:0005515 | protein binding | RAB4B | IPI | UniProtKB:O00471 | Human | PMID:32296183 |
| Molecular Function | GO:0005515 | protein binding | RAB4B | IPI | UniProtKB:O75419 | Human | PMID:32296183 |
| Molecular Function | GO:0005515 | protein binding | RAB4B | IPI | UniProtKB:Q15276 | Human | PMID:32296183 |
| Molecular Function | GO:0005515 | protein binding | RAB4B | IPI | UniProtKB:Q8N1B4 | Human | PMID:32296183 |
| Molecular Function | GO:0005515 | protein binding | RAB4B | IPI | UniProtKB:Q8NEG0 | Human | PMID:32296183 |
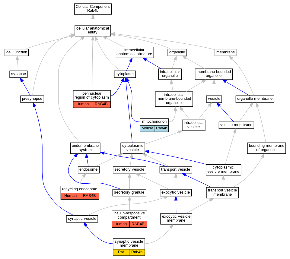
| Cellular Component | GO:0032593 | insulin-responsive compartment | RAB4B | IDA | Human | PMID:19590752 | |
| Cellular Component | GO:0005739 | mitochondrion | Rab4b | HDA | Mouse | PMID:18614015 | |
| Cellular Component | GO:0048471 | perinuclear region of cytoplasm | RAB4B | IDA | Human | PMID:19590752 | |
| Cellular Component | GO:0055037 | recycling endosome | RAB4B | IDA | Human | PMID:19590752 | |
| Cellular Component | GO:0030672 | synaptic vesicle membrane | Rab4b | EXP | Rat | PMID:20926670|RGD:13432355 | |
| Cellular Component | GO:0030672 | synaptic vesicle membrane | Rab4b | IDA | Rat | PMID:20926670|RGD:13432355 | |
| Cellular Component | GO:0030672 | synaptic vesicle membrane | Rab4b | IMP | Rat | PMID:20926670|RGD:13432355 | |
| Biological Process | GO:0046323 | glucose import | RAB4B | IMP | Human | PMID:19590752 |
| EXP Inferred from experiment |
| IDA Inferred from direct assay |
| IEP Inferred from expression pattern |
| IGI Inferred from genetic interaction |
| IMP Inferred from mutant phenotype |
| IPI Inferred from physical interaction |
| HTP Inferred from High Throughput Experiment |
| HDA Inferred from High Throughput Direct Assay |
| HMP Inferred from High Throughput Mutant Phenotype |
| HGI Inferred from High Throughput Genetic Interaction |
| HEP Inferred from High Throughput Expression Pattern |
Mouse Genome Database (MGD), Gene Expression Database (GXD), Mouse Models of Human Cancer database (MMHCdb) (formerly Mouse Tumor Biology (MTB)), Gene Ontology (GO) |
||
|
Citing These Resources Funding Information Warranty Disclaimer, Privacy Notice, Licensing, & Copyright Send questions and comments to User Support. |
last database update 09/30/2025 MGI 6.24 |
|
|
|
||