|
Source |
Alliance of Genome Resources |



| Category | ID | Classification term | Gene | Evidence | Inferred from | Organism | Reference |
|---|---|---|---|---|---|---|---|
| Molecular Function | GO:0035650 | AP-1 adaptor complex binding | RAB32 | IPI | UniProtKB:O43747 | Human | PMID:22511774 |
| Molecular Function | GO:0035651 | AP-3 adaptor complex binding | RAB32 | IPI | UniProtKB:Q9Y2T2 | Human | PMID:22511774 |
| Molecular Function | GO:0036461 | BLOC-2 complex binding | RAB32 | IPI | UniProtKB:Q86YV9 | Human | PMID:22511774 |
| Molecular Function | GO:0030742 | GTP-dependent protein binding | RAB32 | IPI | UniProtKB:O00203 | Human | PMID:22511774 |
| Molecular Function | GO:0030742 | GTP-dependent protein binding | RAB32 | IPI | UniProtKB:O43747 | Human | PMID:22511774 |
| Molecular Function | GO:0030742 | GTP-dependent protein binding | RAB32 | IPI | UniProtKB:Q86YV9 | Human | PMID:22511774 |
| Molecular Function | GO:0003924 | GTPase activity | RAB32 | IDA | Human | PMID:21808068 | |
| Molecular Function | GO:0005515 | protein binding | RAB32 | IPI | UniProtKB:O43147 | Human | PMID:21808068 |
| Molecular Function | GO:0005515 | protein binding | RAB32 | IPI | UniProtKB:O43747 | Human | PMID:22511774 |
| Molecular Function | GO:0005515 | protein binding | RAB32 | IPI | UniProtKB:Q86YV9 | Human | PMID:22511774 |
| Molecular Function | GO:0005515 | protein binding | RAB32 | IPI | UniProtKB:Q9Y2T2 | Human | PMID:22511774 |
| Molecular Function | GO:0005515 | protein binding | RAB32 | IPI | UniProtKB:Q5S007 | Human | PMID:25360523 |
| Molecular Function | GO:0005515 | protein binding | RAB32 | IPI | UniProtKB:Q5S007 | Human | PMID:31552791 |
| Molecular Function | GO:0005515 | protein binding | RAB32 | IPI | UniProtKB:A0A087WWI0 | Human | PMID:32296183 |
| Molecular Function | GO:0005515 | protein binding | RAB32 | IPI | UniProtKB:Q96D03 | Human | PMID:32296183 |
| Molecular Function | GO:0005515 | protein binding | Rab32 | IPI | UniProtKB:Q3UMR0 | Mouse | MGI:MGI:5607235|PMID:19403694 |
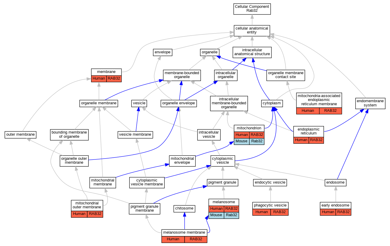
| Cellular Component | GO:0005769 | early endosome | RAB32 | IDA | Human | PMID:22511774 | |
| Cellular Component | GO:0005783 | endoplasmic reticulum | RAB32 | IDA | Human | PMID:25767741 | |
| Cellular Component | GO:0042470 | melanosome | RAB32 | IDA | Human | PMID:22511774 | |
| Cellular Component | GO:0042470 | melanosome | Rab32 | IDA | Mouse | MGI:MGI:5755324|PMID:26620560 | |
| Cellular Component | GO:0033162 | melanosome membrane | RAB32 | IDA | Human | PMID:23084991 | |
| Cellular Component | GO:0016020 | membrane | RAB32 | IDA | Human | PMID:22511774 | |
| Cellular Component | GO:0044233 | mitochondria-associated endoplasmic reticulum membrane | RAB32 | IDA | Human | PMID:25767741 | |
| Cellular Component | GO:0005741 | mitochondrial outer membrane | RAB32 | IDA | Human | PMID:23084991 | |
| Cellular Component | GO:0005739 | mitochondrion | RAB32 | IDA | Human | PMID:25767741 | |
| Cellular Component | GO:0005739 | mitochondrion | Rab32 | HDA | Mouse | PMID:18614015 | |
| Cellular Component | GO:0045335 | phagocytic vesicle | RAB32 | IDA | Human | PMID:21255211 | |
| Biological Process | GO:0019882 | antigen processing and presentation | RAB32 | IMP | Human | PMID:19717423 | |
| Biological Process | GO:0035646 | endosome to melanosome transport | RAB32 | IMP | Human | PMID:22511774 | |
| Biological Process | GO:1903232 | melanosome assembly | RAB32 | IMP | Human | PMID:22511774 | |
| Biological Process | GO:1903232 | melanosome assembly | RAB32 | IDA | Human | PMID:23084991 | |
| Biological Process | GO:0007005 | mitochondrion organization | RAB32 | IMP | Human | PMID:25767741 | |
| Biological Process | GO:0060036 | notochord cell vacuolation | rab32a | IMP | Zfish | PMID:23460678 | |
| Biological Process | GO:0090382 | phagosome maturation | RAB32 | IMP | Human | PMID:21255211 | |
| Biological Process | GO:0072657 | protein localization to membrane | RAB32 | IMP | Human | PMID:25767741 |
| EXP Inferred from experiment |
| IDA Inferred from direct assay |
| IEP Inferred from expression pattern |
| IGI Inferred from genetic interaction |
| IMP Inferred from mutant phenotype |
| IPI Inferred from physical interaction |
| HTP Inferred from High Throughput Experiment |
| HDA Inferred from High Throughput Direct Assay |
| HMP Inferred from High Throughput Mutant Phenotype |
| HGI Inferred from High Throughput Genetic Interaction |
| HEP Inferred from High Throughput Expression Pattern |
Mouse Genome Database (MGD), Gene Expression Database (GXD), Mouse Models of Human Cancer database (MMHCdb) (formerly Mouse Tumor Biology (MTB)), Gene Ontology (GO) |
||
|
Citing These Resources Funding Information Warranty Disclaimer, Privacy Notice, Licensing, & Copyright Send questions and comments to User Support. |
last database update 12/30/2025 MGI 6.24 |
|
|
|
||