|
Source |
Alliance of Genome Resources |



| Category | ID | Classification term | Gene | Evidence | Inferred from | Organism | Reference |
|---|---|---|---|---|---|---|---|
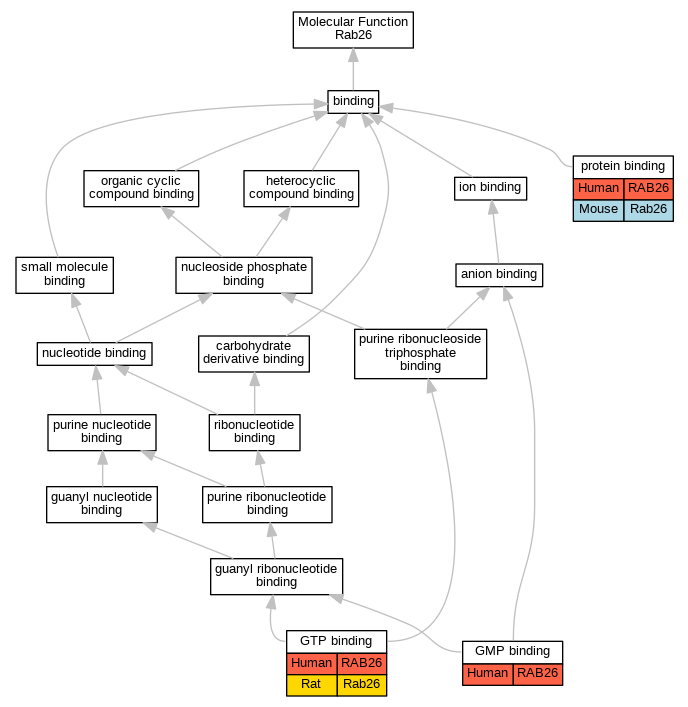
| Molecular Function | GO:0019002 | GMP binding | RAB26 | IMP | Human | PMID:23105096 | |
| Molecular Function | GO:0005525 | GTP binding | RAB26 | IMP | Human | PMID:23105096 | |
| Molecular Function | GO:0005525 | GTP binding | Rab26 | IDA | Rat | PMID:10857477|RGD:8554411 | |
| Molecular Function | GO:0005515 | protein binding | RAB26 | IPI | UniProtKB:P18089 | Human | PMID:23105096 |
| Molecular Function | GO:0005515 | protein binding | RAB26 | IPI | UniProtKB:O43482 | Human | PMID:32296183 |
| Molecular Function | GO:0005515 | protein binding | RAB26 | IPI | UniProtKB:Q14525 | Human | PMID:32296183 |
| Molecular Function | GO:0005515 | protein binding | RAB26 | IPI | UniProtKB:Q5TD97 | Human | PMID:32296183 |
| Molecular Function | GO:0005515 | protein binding | RAB26 | IPI | UniProtKB:Q9H9P5-5 | Human | PMID:32296183 |
| Molecular Function | GO:0005515 | protein binding | Rab26 | IPI | PR:Q99NE5 | Mouse | PMID:12578829 |
| Cellular Component | GO:0000139 | Golgi membrane | RAB26 | IDA | Human | PMID:23105096 | |
| Cellular Component | GO:0005886 | plasma membrane | Rab26 | IDA | Rat | PMID:10857477|RGD:8554411 | |
| Cellular Component | GO:0030667 | secretory granule membrane | Rab26 | IDA | Mouse | MGI:MGI:4461111|PMID:20038531 | |
| Cellular Component | GO:0030672 | synaptic vesicle membrane | RAB26 | IDA | Human | PMID:25643395 | |
| Cellular Component | GO:0030672 | synaptic vesicle membrane | RAB26 | IMP | Human | PMID:25643395 | |
| Biological Process | GO:0035272 | exocrine system development | RAB26 | IMP | Human | PMID:20038531 | |
| Biological Process | GO:0035272 | exocrine system development | Rab26 | IDA | Rat | PMID:10857477|RGD:8554411 | |
| Biological Process | GO:0043001 | Golgi to plasma membrane protein transport | RAB26 | IMP | Human | PMID:23105096 | |
| Biological Process | GO:0045055 | regulated exocytosis | RAB26 | IMP | Human | PMID:20038531 | |
| Biological Process | GO:0017157 | regulation of exocytosis | Rab26 | IDA | Rat | PMID:10857477|RGD:8554411 | |
| Biological Process | GO:0140251 | regulation protein catabolic process at presynapse | RAB26 | IDA | Human | PMID:29084947 | |
| Biological Process | GO:0140251 | regulation protein catabolic process at presynapse | RAB26 | IMP | Human | PMID:29084947 |
| EXP Inferred from experiment |
| IDA Inferred from direct assay |
| IEP Inferred from expression pattern |
| IGI Inferred from genetic interaction |
| IMP Inferred from mutant phenotype |
| IPI Inferred from physical interaction |
| HTP Inferred from High Throughput Experiment |
| HDA Inferred from High Throughput Direct Assay |
| HMP Inferred from High Throughput Mutant Phenotype |
| HGI Inferred from High Throughput Genetic Interaction |
| HEP Inferred from High Throughput Expression Pattern |
Mouse Genome Database (MGD), Gene Expression Database (GXD), Mouse Models of Human Cancer database (MMHCdb) (formerly Mouse Tumor Biology (MTB)), Gene Ontology (GO) |
||
|
Citing These Resources Funding Information Warranty Disclaimer, Privacy Notice, Licensing, & Copyright Send questions and comments to User Support. |
last database update 12/30/2025 MGI 6.24 |
|
|
|
||