|
Source |
Alliance of Genome Resources |



| Category | ID | Classification term | Gene | Evidence | Inferred from | Organism | Reference |
|---|---|---|---|---|---|---|---|
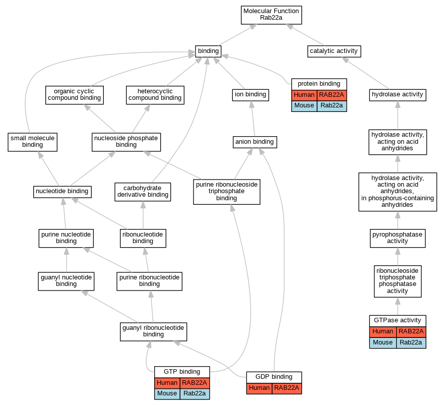
| Molecular Function | GO:0019003 | GDP binding | RAB22A | IDA | Human | PMID:20937701 | |
| Molecular Function | GO:0005525 | GTP binding | RAB22A | IMP | Human | PMID:24466322 | |
| Molecular Function | GO:0005525 | GTP binding | Rab22a | IDA | Mouse | MGI:MGI:4399023|PMID:16034420 | |
| Molecular Function | GO:0003924 | GTPase activity | RAB22A | IMP | Human | PMID:24466322 | |
| Molecular Function | GO:0003924 | GTPase activity | Rab22a | IDA | Mouse | MGI:MGI:4399023|PMID:16034420 | |
| Molecular Function | GO:0005515 | protein binding | RAB22A | IPI | UniProtKB:Q15075 | Human | PMID:11870209 |
| Molecular Function | GO:0005515 | protein binding | RAB22A | IPI | UniProtKB:Q8NEU8 | Human | PMID:16189514 |
| Molecular Function | GO:0005515 | protein binding | RAB22A | IPI | UniProtKB:Q8NEU8 | Human | PMID:25416956 |
| Molecular Function | GO:0005515 | protein binding | RAB22A | IPI | UniProtKB:Q8NEU8 | Human | PMID:31515488 |
| Molecular Function | GO:0005515 | protein binding | RAB22A | IPI | UniProtKB:Q60I27 | Human | PMID:32296183 |
| Molecular Function | GO:0005515 | protein binding | RAB22A | IPI | UniProtKB:Q8NEU8 | Human | PMID:32296183 |
| Molecular Function | GO:0005515 | protein binding | Rab22a | IPI | UniProtKB:Q9H1K0 | Mouse | MGI:MGI:4399023|PMID:16034420 |
| Cellular Component | GO:0015629 | actin cytoskeleton | Rab22a | IDA | Mouse | PMID:21419809 | |
| Cellular Component | GO:0005769 | early endosome | RAB22A | IDA | Human | PMID:11870209 | |
| Cellular Component | GO:0070062 | extracellular exosome | RAB22A | HDA | Human | PMID:19056867 | |
| Cellular Component | GO:0070062 | extracellular exosome | RAB22A | HDA | Human | PMID:19199708 | |
| Cellular Component | GO:0045335 | phagocytic vesicle | RAB22A | IDA | Human | PMID:21255211 | |
| Cellular Component | GO:0005886 | plasma membrane | RAB22A | IDA | Human | PMID:11870209 | |
| Biological Process | GO:0006897 | endocytosis | RAB22A | IDA | Human | PMID:11870209 | |
| Biological Process | GO:0007032 | endosome organization | RAB22A | IEP | Human | PMID:11870209 | |
| Biological Process | GO:0097494 | regulation of vesicle size | RAB22A | IMP | Human | PMID:24466322 |
| EXP Inferred from experiment |
| IDA Inferred from direct assay |
| IEP Inferred from expression pattern |
| IGI Inferred from genetic interaction |
| IMP Inferred from mutant phenotype |
| IPI Inferred from physical interaction |
| HTP Inferred from High Throughput Experiment |
| HDA Inferred from High Throughput Direct Assay |
| HMP Inferred from High Throughput Mutant Phenotype |
| HGI Inferred from High Throughput Genetic Interaction |
| HEP Inferred from High Throughput Expression Pattern |
Mouse Genome Database (MGD), Gene Expression Database (GXD), Mouse Models of Human Cancer database (MMHCdb) (formerly Mouse Tumor Biology (MTB)), Gene Ontology (GO) |
||
|
Citing These Resources Funding Information Warranty Disclaimer, Privacy Notice, Licensing, & Copyright Send questions and comments to User Support. |
last database update 04/14/2026 MGI 6.24 |
|
|
|
||