|
Source |
Alliance of Genome Resources |



| Category | ID | Classification term | Gene | Evidence | Inferred from | Organism | Reference |
|---|---|---|---|---|---|---|---|
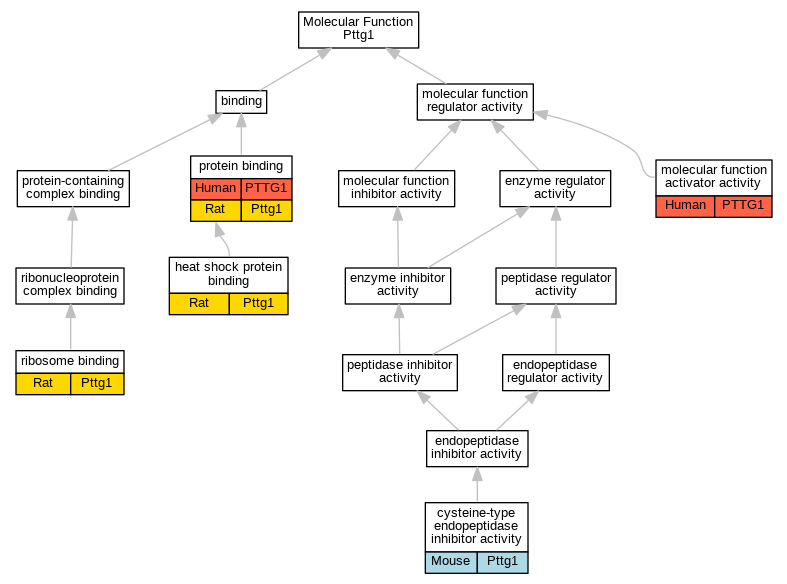
| Molecular Function | GO:0004869 | cysteine-type endopeptidase inhibitor activity | Pttg1 | IDA | Mouse | PMID:14561405 | |
| Molecular Function | GO:0031072 | heat shock protein binding | Pttg1 | IPI | RGD:1349519 | Rat | PMID:9915854|RGD:2303787 |
| Molecular Function | GO:0140677 | molecular function activator activity | PTTG1 | EXP | Human | PMID:15929994 | |
| Molecular Function | GO:0005515 | protein binding | PTTG1 | IPI | UniProtKB:Q14674 | Human | PMID:12194817 |
| Molecular Function | GO:0005515 | protein binding | PTTG1 | IPI | UniProtKB:Q14145 | Human | PMID:35044719 |
| Molecular Function | GO:0005515 | protein binding | Pttg1 | IPI | RGD:621024|RGD:620942 | Rat | PMID:9915854|RGD:2303787 |
| Molecular Function | GO:0043022 | ribosome binding | Pttg1 | IPI | RGD:733640 | Rat | PMID:9915854|RGD:2303787 |
| Cellular Component | GO:0005737 | cytoplasm | Pttg1 | IDA | Mouse | PMID:17325031 | |
| Cellular Component | GO:0005829 | cytosol | PTTG1 | IDA | Human | PMID:9811450 | |
| Cellular Component | GO:0005634 | nucleus | PTTG1 | IDA | Human | PMID:9811450 | |
| Cellular Component | GO:0005634 | nucleus | Pttg1 | IDA | Mouse | PMID:17325031 | |
| Biological Process | GO:0007059 | chromosome segregation | Pttg1 | IGI | MGI:MGI:2146156 | Mouse | PMID:16533945 |
| Biological Process | GO:0045143 | homologous chromosome segregation | Pttg1 | IDA | Mouse | PMID:14561405 | |
| Biological Process | GO:0007064 | mitotic sister chromatid cohesion | Pttg1 | IGI | MGI:MGI:1859866 | Mouse | PMID:17325031 |
| Biological Process | GO:0008285 | negative regulation of cell population proliferation | Pttg1 | IMP | Rat | PMID:9092795|RGD:68295 | |
| Biological Process | GO:0001558 | regulation of cell growth | Pttg1 | IMP | Rat | PMID:9092795|RGD:68295 |
| EXP Inferred from experiment |
| IDA Inferred from direct assay |
| IEP Inferred from expression pattern |
| IGI Inferred from genetic interaction |
| IMP Inferred from mutant phenotype |
| IPI Inferred from physical interaction |
| HTP Inferred from High Throughput Experiment |
| HDA Inferred from High Throughput Direct Assay |
| HMP Inferred from High Throughput Mutant Phenotype |
| HGI Inferred from High Throughput Genetic Interaction |
| HEP Inferred from High Throughput Expression Pattern |
Mouse Genome Database (MGD), Gene Expression Database (GXD), Mouse Models of Human Cancer database (MMHCdb) (formerly Mouse Tumor Biology (MTB)), Gene Ontology (GO) |
||
|
Citing These Resources Funding Information Warranty Disclaimer, Privacy Notice, Licensing, & Copyright Send questions and comments to User Support. |
last database update 12/30/2025 MGI 6.24 |
|
|
|
||