|
Source |
Alliance of Genome Resources |



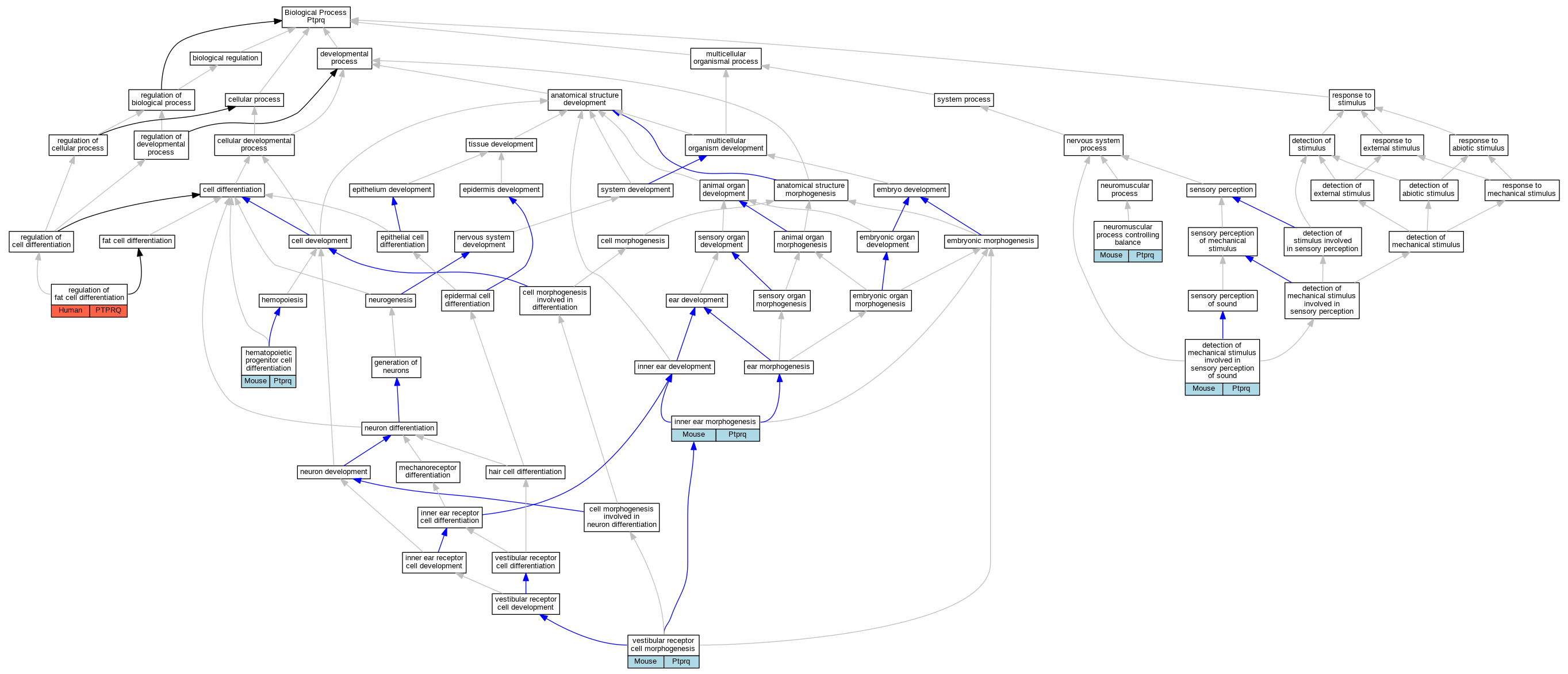
| Category | ID | Classification term | Gene | Evidence | Inferred from | Organism | Reference |
|---|---|---|---|---|---|---|---|
| Cellular Component | GO:0032421 | stereocilium bundle | Ptprq | IDA | Mouse | PMID:22357859 | |
| Biological Process | GO:0050910 | detection of mechanical stimulus involved in sensory perception of sound | Ptprq | IMP | MGI:MGI:2679316 | Mouse | PMID:22357859 |
| Biological Process | GO:0002244 | hematopoietic progenitor cell differentiation | Ptprq | IMP | Mouse | PMID:24029230 | |
| Biological Process | GO:0042472 | inner ear morphogenesis | Ptprq | IMP | MGI:MGI:2679316 | Mouse | PMID:14534255 |
| Biological Process | GO:0050885 | neuromuscular process controlling balance | Ptprq | IMP | MGI:MGI:2679316 | Mouse | PMID:22357859 |
| Biological Process | GO:0045598 | regulation of fat cell differentiation | PTPRQ | IDA | Human | PMID:19351528 | |
| Biological Process | GO:0060116 | vestibular receptor cell morphogenesis | Ptprq | IMP | MGI:MGI:2679316 | Mouse | PMID:22357859 |
| EXP Inferred from experiment |
| IDA Inferred from direct assay |
| IEP Inferred from expression pattern |
| IGI Inferred from genetic interaction |
| IMP Inferred from mutant phenotype |
| IPI Inferred from physical interaction |
| HTP Inferred from High Throughput Experiment |
| HDA Inferred from High Throughput Direct Assay |
| HMP Inferred from High Throughput Mutant Phenotype |
| HGI Inferred from High Throughput Genetic Interaction |
| HEP Inferred from High Throughput Expression Pattern |
Mouse Genome Database (MGD), Gene Expression Database (GXD), Mouse Models of Human Cancer database (MMHCdb) (formerly Mouse Tumor Biology (MTB)), Gene Ontology (GO) |
||
|
Citing These Resources Funding Information Warranty Disclaimer, Privacy Notice, Licensing, & Copyright Send questions and comments to User Support. |
last database update 12/30/2025 MGI 6.24 |
|
|
|
||