|
Source |
Alliance of Genome Resources |



| Category | ID | Classification term | Gene | Evidence | Inferred from | Organism | Reference |
|---|---|---|---|---|---|---|---|
| Molecular Function | GO:0003677 | DNA binding | Ptges2 | IDA | Mouse | PMID:12050152 | |
| Molecular Function | GO:0016829 | lyase activity | PTGES2 | IDA | Human | PMID:17585783 | |
| Molecular Function | GO:0050220 | prostaglandin-E synthase activity | PTGES2 | IDA | Human | PMID:12804604 | |
| Molecular Function | GO:0005515 | protein binding | PTGES2 | IPI | UniProtKB:Q5VU69 | Human | PMID:25416956 |
| Cellular Component | GO:0005829 | cytosol | PTGES2 | IDA | Human | PMID:12835322 | |
| Cellular Component | GO:0005829 | cytosol | Ptges2 | IDA | Mouse | PMID:12050152 | |
| Cellular Component | GO:0000139 | Golgi membrane | PTGES2 | IDA | Human | PMID:12835322 | |
| Cellular Component | GO:0005739 | mitochondrion | PTGES2 | IDA | Human | GO_REF:0000054 | |
| Cellular Component | GO:0005739 | mitochondrion | PTGES2 | HDA | Human | PMID:20833797 | |
| Cellular Component | GO:0005739 | mitochondrion | Ptges2 | HDA | Mouse | PMID:18614015 | |
| Cellular Component | GO:0005634 | nucleus | Ptges2 | IDA | Mouse | PMID:12050152 | |
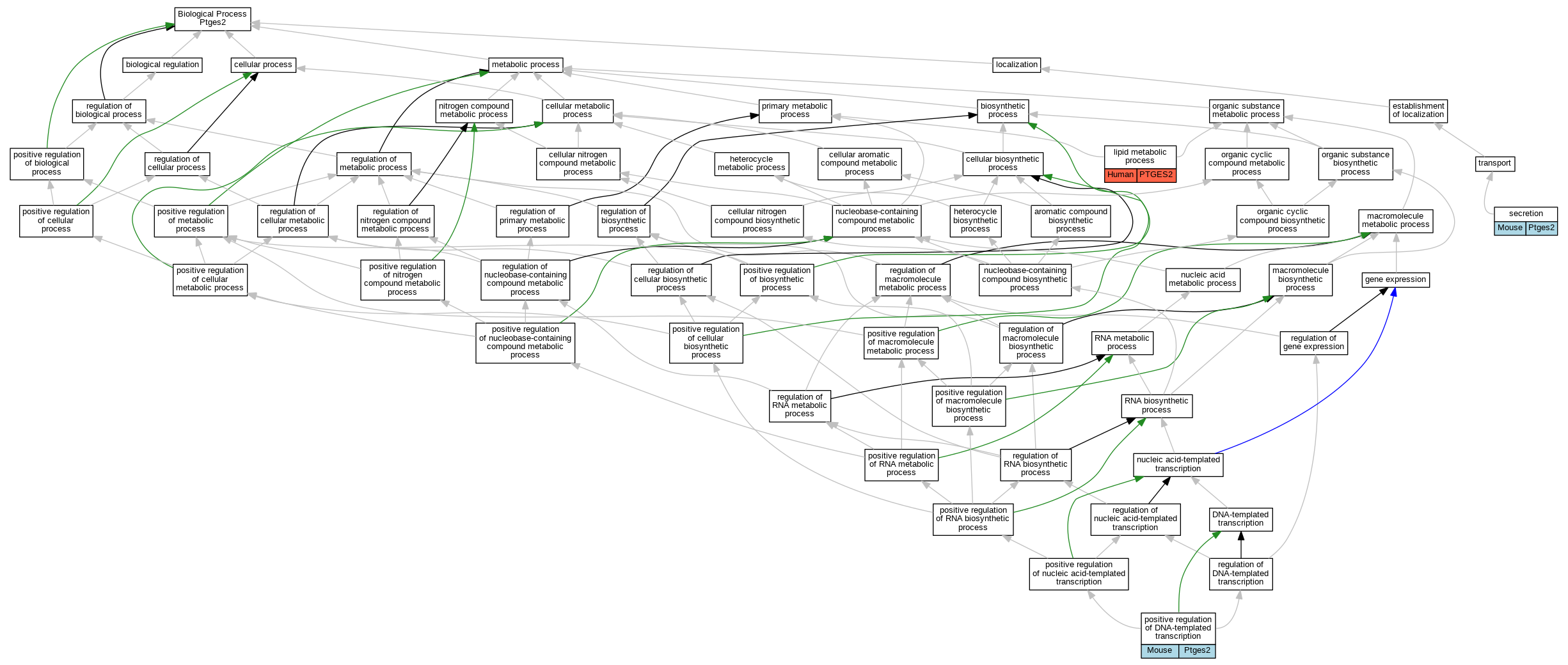
| Biological Process | GO:0006629 | lipid metabolic process | PTGES2 | IDA | Human | PMID:17585783 | |
| Biological Process | GO:0045893 | positive regulation of DNA-templated transcription | Ptges2 | IDA | Mouse | PMID:12050152 | |
| Biological Process | GO:0046903 | secretion | Ptges2 | IDA | Mouse | PMID:16217040 |
| EXP Inferred from experiment |
| IDA Inferred from direct assay |
| IEP Inferred from expression pattern |
| IGI Inferred from genetic interaction |
| IMP Inferred from mutant phenotype |
| IPI Inferred from physical interaction |
| HTP Inferred from High Throughput Experiment |
| HDA Inferred from High Throughput Direct Assay |
| HMP Inferred from High Throughput Mutant Phenotype |
| HGI Inferred from High Throughput Genetic Interaction |
| HEP Inferred from High Throughput Expression Pattern |
Mouse Genome Database (MGD), Gene Expression Database (GXD), Mouse Models of Human Cancer database (MMHCdb) (formerly Mouse Tumor Biology (MTB)), Gene Ontology (GO) |
||
|
Citing These Resources Funding Information Warranty Disclaimer, Privacy Notice, Licensing, & Copyright Send questions and comments to User Support. |
last database update 09/30/2025 MGI 6.24 |
|
|
|
||