|
Source |
Alliance of Genome Resources |



| Category | ID | Classification term | Gene | Evidence | Inferred from | Organism | Reference |
|---|---|---|---|---|---|---|---|
| Molecular Function | GO:0001530 | lipopolysaccharide binding | Psmb4 | IDA | Mouse | MGI:MGI:4419084|PMID:12874245 | |
| Molecular Function | GO:0005515 | protein binding | PSMB4 | IPI | UniProtKB:Q15797 | Human | PMID:15231748 |
| Molecular Function | GO:0005515 | protein binding | PSMB4 | IPI | UniProtKB:Q9BT73 | Human | PMID:17189198 |
| Molecular Function | GO:0005515 | protein binding | PSMB4 | IPI | UniProtKB:A1L4K1 | Human | PMID:25416956 |
| Molecular Function | GO:0005515 | protein binding | PSMB4 | IPI | UniProtKB:P25788 | Human | PMID:25416956 |
| Molecular Function | GO:0005515 | protein binding | PSMB4 | IPI | UniProtKB:P20618 | Human | PMID:28514442 |
| Molecular Function | GO:0005515 | protein binding | PSMB4 | IPI | UniProtKB:O14964 | Human | PMID:32296183 |
| Molecular Function | GO:0005515 | protein binding | PSMB4 | IPI | UniProtKB:O75360 | Human | PMID:32296183 |
| Molecular Function | GO:0005515 | protein binding | PSMB4 | IPI | UniProtKB:P20618 | Human | PMID:32296183 |
| Molecular Function | GO:0005515 | protein binding | PSMB4 | IPI | UniProtKB:P28676 | Human | PMID:32296183 |
| Molecular Function | GO:0005515 | protein binding | PSMB4 | IPI | UniProtKB:P41182 | Human | PMID:32296183 |
| Molecular Function | GO:0005515 | protein binding | PSMB4 | IPI | UniProtKB:Q08117-2 | Human | PMID:32296183 |
| Molecular Function | GO:0005515 | protein binding | PSMB4 | IPI | UniProtKB:Q15797 | Human | PMID:32296183 |
| Molecular Function | GO:0005515 | protein binding | PSMB4 | IPI | UniProtKB:Q16512 | Human | PMID:32296183 |
| Molecular Function | GO:0005515 | protein binding | PSMB4 | IPI | UniProtKB:Q2TAC2-2 | Human | PMID:32296183 |
| Molecular Function | GO:0005515 | protein binding | PSMB4 | IPI | UniProtKB:Q3LI72 | Human | PMID:32296183 |
| Molecular Function | GO:0005515 | protein binding | PSMB4 | IPI | UniProtKB:Q5JUK2 | Human | PMID:32296183 |
| Molecular Function | GO:0005515 | protein binding | PSMB4 | IPI | UniProtKB:Q63ZY3 | Human | PMID:32296183 |
| Molecular Function | GO:0005515 | protein binding | PSMB4 | IPI | UniProtKB:Q7Z4N8 | Human | PMID:32296183 |
| Molecular Function | GO:0005515 | protein binding | PSMB4 | IPI | UniProtKB:Q7Z6R9 | Human | PMID:32296183 |
| Molecular Function | GO:0005515 | protein binding | PSMB4 | IPI | UniProtKB:Q86UW9 | Human | PMID:32296183 |
| Molecular Function | GO:0005515 | protein binding | PSMB4 | IPI | UniProtKB:Q8TDC0 | Human | PMID:32296183 |
| Molecular Function | GO:0005515 | protein binding | PSMB4 | IPI | UniProtKB:Q96M29 | Human | PMID:32296183 |
| Molecular Function | GO:0005515 | protein binding | PSMB4 | IPI | UniProtKB:Q99471 | Human | PMID:32296183 |
| Molecular Function | GO:0005515 | protein binding | PSMB4 | IPI | UniProtKB:Q99697-2 | Human | PMID:32296183 |
| Molecular Function | GO:0005515 | protein binding | PSMB4 | IPI | UniProtKB:Q9H0R8 | Human | PMID:32296183 |
| Molecular Function | GO:0005515 | protein binding | PSMB4 | IPI | UniProtKB:Q9H987-2 | Human | PMID:32296183 |
| Molecular Function | GO:0005515 | protein binding | PSMB4 | IPI | UniProtKB:Q9NX04 | Human | PMID:32296183 |
| Molecular Function | GO:0005515 | protein binding | PSMB4 | IPI | UniProtKB:Q9NZD8 | Human | PMID:32296183 |
| Molecular Function | GO:0005515 | protein binding | PSMB4 | IPI | UniProtKB:Q9NZN8 | Human | PMID:32296183 |
| Molecular Function | GO:0005515 | protein binding | PSMB4 | IPI | UniProtKB:Q9Y5R4 | Human | PMID:32296183 |
| Molecular Function | GO:0005515 | protein binding | PSMB4 | IPI | UniProtKB:O60260-5 | Human | PMID:32814053 |
| Molecular Function | GO:0005515 | protein binding | PSMB4 | IPI | UniProtKB:P54253 | Human | PMID:32814053 |
| Molecular Function | GO:0005515 | protein binding | PSMB4 | IPI | UniProtKB:Q13148 | Human | PMID:32814053 |
| Molecular Function | GO:0005515 | protein binding | PSMB4 | IPI | UniProtKB:Q9Y3C5 | Human | PMID:32814053 |
| Cellular Component | GO:0036064 | ciliary basal body | PSMB4 | IDA | Human | PMID:29257953 | |
| Cellular Component | GO:0005737 | cytoplasm | PSMB4 | IDA | Human | PMID:34711951 | |
| Cellular Component | GO:0070062 | extracellular exosome | PSMB4 | HDA | Human | PMID:20458337 | |
| Cellular Component | GO:0005739 | mitochondrion | PSMB4 | IDA | Human | GO_REF:0000052 | |
| Cellular Component | GO:0005654 | nucleoplasm | PSMB4 | IDA | Human | GO_REF:0000052 | |
| Cellular Component | GO:0005634 | nucleus | PSMB4 | IDA | Human | PMID:34711951 | |
| Cellular Component | GO:0005634 | nucleus | PSMB4 | HDA | Human | PMID:21630459 | |
| Cellular Component | GO:0000502 | proteasome complex | PSMB4 | IDA | Human | PMID:17323924 | |
| Cellular Component | GO:0000502 | proteasome complex | PSMB4 | IDA | Human | PMID:26524591 | |
| Cellular Component | GO:0005839 | proteasome core complex | PSMB4 | IDA | Human | PMID:34711951 | |
| Cellular Component | GO:0005839 | proteasome core complex | Psmb4 | IDA | Mouse | MGI:MGI:5442509|PMID:16857966 | |
| Cellular Component | GO:0005839 | proteasome core complex | Psmb4 | IDA | Mouse | PMID:20498273 | |
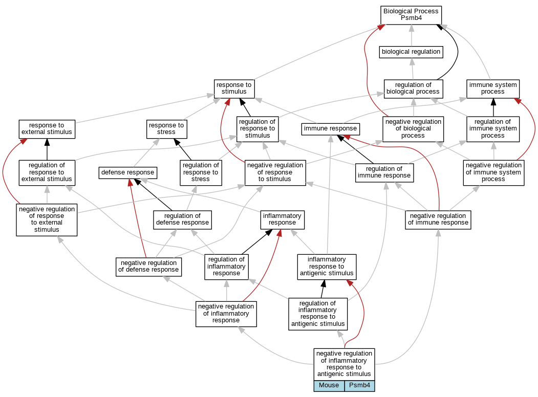
| Biological Process | GO:0002862 | negative regulation of inflammatory response to antigenic stimulus | Psmb4 | IMP | Mouse | MGI:MGI:4419084|PMID:12874245 |
| EXP Inferred from experiment |
| IDA Inferred from direct assay |
| IEP Inferred from expression pattern |
| IGI Inferred from genetic interaction |
| IMP Inferred from mutant phenotype |
| IPI Inferred from physical interaction |
| HTP Inferred from High Throughput Experiment |
| HDA Inferred from High Throughput Direct Assay |
| HMP Inferred from High Throughput Mutant Phenotype |
| HGI Inferred from High Throughput Genetic Interaction |
| HEP Inferred from High Throughput Expression Pattern |
Mouse Genome Database (MGD), Gene Expression Database (GXD), Mouse Models of Human Cancer database (MMHCdb) (formerly Mouse Tumor Biology (MTB)), Gene Ontology (GO) |
||
|
Citing These Resources Funding Information Warranty Disclaimer, Privacy Notice, Licensing, & Copyright Send questions and comments to User Support. |
last database update 12/30/2025 MGI 6.24 |
|
|
|
||