|
Source |
Alliance of Genome Resources |



| Category | ID | Classification term | Gene | Evidence | Inferred from | Organism | Reference |
|---|---|---|---|---|---|---|---|
| Molecular Function | GO:0070064 | proline-rich region binding | Prpf40a | IDA | Mouse | PMID:17915251 | |
| Molecular Function | GO:0005515 | protein binding | PRPF40A | IPI | UniProtKB:P42858 | Human | PMID:15383276 |
| Molecular Function | GO:0005515 | protein binding | PRPF40A | IPI | UniProtKB:Q12873 | Human | PMID:15383276 |
| Molecular Function | GO:0005515 | protein binding | PRPF40A | IPI | UniProtKB:P42858 | Human | PMID:17161366 |
| Molecular Function | GO:0005515 | protein binding | PRPF40A | IPI | UniProtKB:P42858 | Human | PMID:17500595 |
| Molecular Function | GO:0005515 | protein binding | PRPF40A | IPI | UniProtKB:Q15459 | Human | PMID:22365833 |
| Molecular Function | GO:0005515 | protein binding | PRPF40A | IPI | UniProtKB:Q8N5F7 | Human | PMID:22365833 |
| Molecular Function | GO:0005515 | protein binding | PRPF40A | IPI | UniProtKB:Q15637 | Human | PMID:26420826 |
| Molecular Function | GO:0005515 | protein binding | Prpf40a | IPI | PR:Q6ZPF4 | Mouse | PMID:9171351 |
| Molecular Function | GO:0005515 | protein binding | Prpf40a | IPI | UniProtKB:Q9ULX6 | Mouse | PMID:16391387 |
| Molecular Function | GO:0003723 | RNA binding | PRPF40A | HDA | Human | PMID:22681889 | |
| Cellular Component | GO:0016020 | membrane | PRPF40A | HDA | Human | PMID:19946888 | |
| Cellular Component | GO:0016363 | nuclear matrix | PRPF40A | IDA | Human | PMID:16391387 | |
| Cellular Component | GO:0016363 | nuclear matrix | Prpf40a | IDA | Mouse | MGI:MGI:4461129|PMID:16391387 | |
| Cellular Component | GO:0016607 | nuclear speck | PRPF40A | IDA | Human | GO_REF:0000052 | |
| Cellular Component | GO:0005634 | nucleus | Prpf40a | IDA | Mouse | PMID:11092755 | |
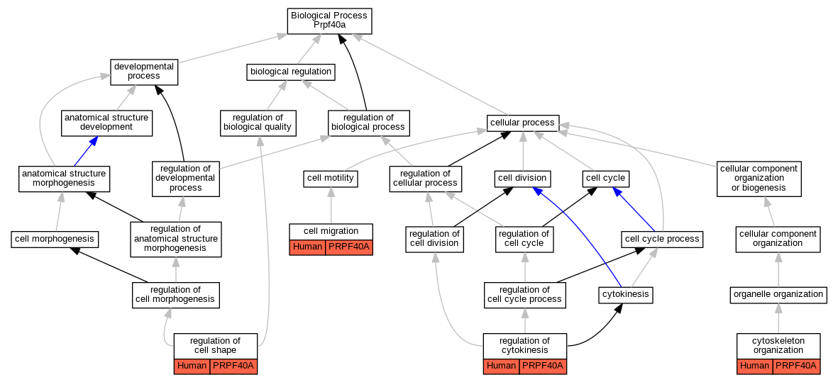
| Biological Process | GO:0016477 | cell migration | PRPF40A | IMP | Human | PMID:21834987 | |
| Biological Process | GO:0007010 | cytoskeleton organization | PRPF40A | IMP | Human | PMID:21834987 | |
| Biological Process | GO:0008360 | regulation of cell shape | PRPF40A | IMP | Human | PMID:21834987 | |
| Biological Process | GO:0032465 | regulation of cytokinesis | PRPF40A | IMP | Human | PMID:21834987 |
| EXP Inferred from experiment |
| IDA Inferred from direct assay |
| IEP Inferred from expression pattern |
| IGI Inferred from genetic interaction |
| IMP Inferred from mutant phenotype |
| IPI Inferred from physical interaction |
| HTP Inferred from High Throughput Experiment |
| HDA Inferred from High Throughput Direct Assay |
| HMP Inferred from High Throughput Mutant Phenotype |
| HGI Inferred from High Throughput Genetic Interaction |
| HEP Inferred from High Throughput Expression Pattern |
Mouse Genome Database (MGD), Gene Expression Database (GXD), Mouse Models of Human Cancer database (MMHCdb) (formerly Mouse Tumor Biology (MTB)), Gene Ontology (GO) |
||
|
Citing These Resources Funding Information Warranty Disclaimer, Privacy Notice, Licensing, & Copyright Send questions and comments to User Support. |
last database update 12/30/2025 MGI 6.24 |
|
|
|
||