|
Source |
Alliance of Genome Resources |



| Category | ID | Classification term | Gene | Evidence | Inferred from | Organism | Reference |
|---|---|---|---|---|---|---|---|
| Molecular Function | GO:0005515 | protein binding | PRM1 | IPI | UniProtKB:P49760 | Human | PMID:32296183 |
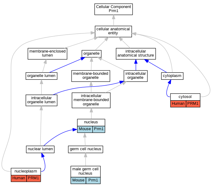
| Cellular Component | GO:0005829 | cytosol | PRM1 | IDA | Human | GO_REF:0000052 | |
| Cellular Component | GO:0001673 | male germ cell nucleus | Prm1 | IDA | Mouse | PMID:14680821 | |
| Cellular Component | GO:0001673 | male germ cell nucleus | Prm1 | IDA | Mouse | PMID:8618919 | |
| Cellular Component | GO:0005654 | nucleoplasm | PRM1 | IDA | Human | GO_REF:0000052 | |
| Cellular Component | GO:0005634 | nucleus | Prm1 | IDA | Mouse | PMID:8185929 | |
| Cellular Component | GO:0005634 | nucleus | Prm1 | IDA | Mouse | PMID:10369260 | |
| Biological Process | GO:0006997 | nucleus organization | Prm1 | IMP | MGI:MGI:3039794 | Mouse | PMID:11326282 |
| Biological Process | GO:0007286 | spermatid development | Prm1 | IMP | MGI:MGI:3039794 | Mouse | PMID:11326282 |
| EXP Inferred from experiment |
| IDA Inferred from direct assay |
| IEP Inferred from expression pattern |
| IGI Inferred from genetic interaction |
| IMP Inferred from mutant phenotype |
| IPI Inferred from physical interaction |
| HTP Inferred from High Throughput Experiment |
| HDA Inferred from High Throughput Direct Assay |
| HMP Inferred from High Throughput Mutant Phenotype |
| HGI Inferred from High Throughput Genetic Interaction |
| HEP Inferred from High Throughput Expression Pattern |
Mouse Genome Database (MGD), Gene Expression Database (GXD), Mouse Models of Human Cancer database (MMHCdb) (formerly Mouse Tumor Biology (MTB)), Gene Ontology (GO) |
||
|
Citing These Resources Funding Information Warranty Disclaimer, Privacy Notice, Licensing, & Copyright Send questions and comments to User Support. |
last database update 09/30/2025 MGI 6.24 |
|
|
|
||