|
Source |
Alliance of Genome Resources |



| Category | ID | Classification term | Gene | Evidence | Inferred from | Organism | Reference |
|---|---|---|---|---|---|---|---|
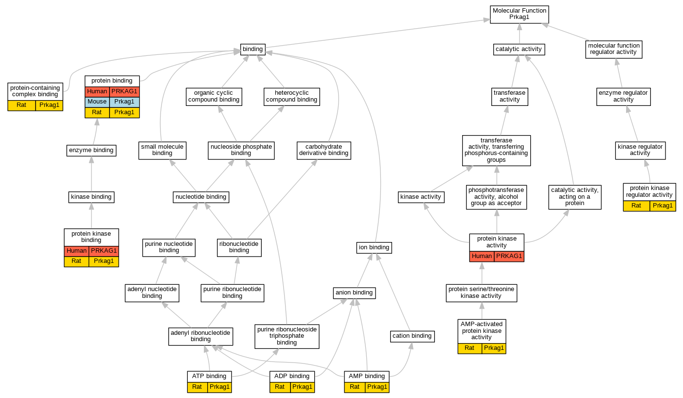
| Molecular Function | GO:0043531 | ADP binding | Prkag1 | IDA | Rat | PMID:21399626|RGD:7794795 | |
| Molecular Function | GO:0016208 | AMP binding | Prkag1 | IMP | Rat | PMID:10698692|RGD:1600480 | |
| Molecular Function | GO:0016208 | AMP binding | Prkag1 | IDA | Rat | PMID:16648175|RGD:1600447 | |
| Molecular Function | GO:0016208 | AMP binding | Prkag1 | IDA | Rat | PMID:17851531|RGD:8554140 | |
| Molecular Function | GO:0004679 | AMP-activated protein kinase activity | Prkag1 | IMP | Rat | PMID:10698692|RGD:1600480 | |
| Molecular Function | GO:0004679 | AMP-activated protein kinase activity | Prkag1 | IDA | Rat | PMID:14511394|RGD:1600691 | |
| Molecular Function | GO:0004679 | AMP-activated protein kinase activity | Prkag1 | IDA | Rat | PMID:16648175|RGD:1600447 | |
| Molecular Function | GO:0005524 | ATP binding | Prkag1 | IDA | Rat | PMID:17851531|RGD:8554140 | |
| Molecular Function | GO:0005515 | protein binding | PRKAG1 | IPI | UniProtKB:Q13131 | Human | PMID:16306228 |
| Molecular Function | GO:0005515 | protein binding | PRKAG1 | IPI | UniProtKB:Q8TF40 | Human | PMID:17028174 |
| Molecular Function | GO:0005515 | protein binding | PRKAG1 | IPI | UniProtKB:Q9P278 | Human | PMID:18403135 |
| Molecular Function | GO:0005515 | protein binding | PRKAG1 | IPI | UniProtKB:Q9Y478 | Human | PMID:18480843 |
| Molecular Function | GO:0005515 | protein binding | PRKAG1 | IPI | UniProtKB:O43741 | Human | PMID:20562859 |
| Molecular Function | GO:0005515 | protein binding | PRKAG1 | IPI | UniProtKB:P54646 | Human | PMID:20562859 |
| Molecular Function | GO:0005515 | protein binding | PRKAG1 | IPI | UniProtKB:Q13131 | Human | PMID:20562859 |
| Molecular Function | GO:0005515 | protein binding | PRKAG1 | IPI | UniProtKB:Q9Y478 | Human | PMID:20562859 |
| Molecular Function | GO:0005515 | protein binding | PRKAG1 | IPI | UniProtKB:O43741 | Human | PMID:21988832 |
| Molecular Function | GO:0005515 | protein binding | PRKAG1 | IPI | UniProtKB:Q9Y478 | Human | PMID:21988832 |
| Molecular Function | GO:0005515 | protein binding | PRKAG1 | IPI | UniProtKB:Q13131 | Human | PMID:22363791 |
| Molecular Function | GO:0005515 | protein binding | PRKAG1 | IPI | UniProtKB:Q9Y478 | Human | PMID:22363791 |
| Molecular Function | GO:0005515 | protein binding | PRKAG1 | IPI | UniProtKB:Q13131 | Human | PMID:23455922 |
| Molecular Function | GO:0005515 | protein binding | PRKAG1 | IPI | UniProtKB:O43741 | Human | PMID:24722188 |
| Molecular Function | GO:0005515 | protein binding | PRKAG1 | IPI | UniProtKB:O43741 | Human | PMID:25416956 |
| Molecular Function | GO:0005515 | protein binding | PRKAG1 | IPI | UniProtKB:P35520 | Human | PMID:25416956 |
| Molecular Function | GO:0005515 | protein binding | PRKAG1 | IPI | UniProtKB:P54646 | Human | PMID:25416956 |
| Molecular Function | GO:0005515 | protein binding | PRKAG1 | IPI | UniProtKB:Q13131 | Human | PMID:25416956 |
| Molecular Function | GO:0005515 | protein binding | PRKAG1 | IPI | UniProtKB:Q14145 | Human | PMID:25416956 |
| Molecular Function | GO:0005515 | protein binding | PRKAG1 | IPI | UniProtKB:Q6P1W5 | Human | PMID:25416956 |
| Molecular Function | GO:0005515 | protein binding | PRKAG1 | IPI | UniProtKB:Q969V4 | Human | PMID:25416956 |
| Molecular Function | GO:0005515 | protein binding | PRKAG1 | IPI | UniProtKB:Q9BYR5 | Human | PMID:25416956 |
| Molecular Function | GO:0005515 | protein binding | PRKAG1 | IPI | UniProtKB:Q13131 | Human | PMID:25852190 |
| Molecular Function | GO:0005515 | protein binding | PRKAG1 | IPI | UniProtKB:O43741 | Human | PMID:28514442 |
| Molecular Function | GO:0005515 | protein binding | PRKAG1 | IPI | UniProtKB:P54646 | Human | PMID:28514442 |
| Molecular Function | GO:0005515 | protein binding | PRKAG1 | IPI | UniProtKB:Q9Y478 | Human | PMID:28514442 |
| Molecular Function | GO:0005515 | protein binding | PRKAG1 | IPI | UniProtKB:Q9Y484 | Human | PMID:28561066 |
| Molecular Function | GO:0005515 | protein binding | PRKAG1 | IPI | UniProtKB:P54646 | Human | PMID:31515488 |
| Molecular Function | GO:0005515 | protein binding | PRKAG1 | IPI | UniProtKB:Q13131 | Human | PMID:31515488 |
| Molecular Function | GO:0005515 | protein binding | PRKAG1 | IPI | UniProtKB:O43741 | Human | PMID:32296183 |
| Molecular Function | GO:0005515 | protein binding | PRKAG1 | IPI | UniProtKB:P26367 | Human | PMID:32296183 |
| Molecular Function | GO:0005515 | protein binding | PRKAG1 | IPI | UniProtKB:P50221 | Human | PMID:32296183 |
| Molecular Function | GO:0005515 | protein binding | PRKAG1 | IPI | UniProtKB:P54646 | Human | PMID:32296183 |
| Molecular Function | GO:0005515 | protein binding | PRKAG1 | IPI | UniProtKB:P60370 | Human | PMID:32296183 |
| Molecular Function | GO:0005515 | protein binding | PRKAG1 | IPI | UniProtKB:P60412 | Human | PMID:32296183 |
| Molecular Function | GO:0005515 | protein binding | PRKAG1 | IPI | UniProtKB:Q07627 | Human | PMID:32296183 |
| Molecular Function | GO:0005515 | protein binding | PRKAG1 | IPI | UniProtKB:Q13829 | Human | PMID:32296183 |
| Molecular Function | GO:0005515 | protein binding | PRKAG1 | IPI | UniProtKB:Q14145 | Human | PMID:32296183 |
| Molecular Function | GO:0005515 | protein binding | PRKAG1 | IPI | UniProtKB:Q6FHY5 | Human | PMID:32296183 |
| Molecular Function | GO:0005515 | protein binding | PRKAG1 | IPI | UniProtKB:Q969V4 | Human | PMID:32296183 |
| Molecular Function | GO:0005515 | protein binding | PRKAG1 | IPI | UniProtKB:Q9BQ66 | Human | PMID:32296183 |
| Molecular Function | GO:0005515 | protein binding | PRKAG1 | IPI | UniProtKB:Q9BYQ0 | Human | PMID:32296183 |
| Molecular Function | GO:0005515 | protein binding | PRKAG1 | IPI | UniProtKB:Q9BYQ4 | Human | PMID:32296183 |
| Molecular Function | GO:0005515 | protein binding | PRKAG1 | IPI | UniProtKB:Q9H8W4 | Human | PMID:32296183 |
| Molecular Function | GO:0005515 | protein binding | PRKAG1 | IPI | UniProtKB:Q9Y478 | Human | PMID:32296183 |
| Molecular Function | GO:0005515 | protein binding | PRKAG1 | IPI | UniProtKB:O43741 | Human | PMID:32707033 |
| Molecular Function | GO:0005515 | protein binding | PRKAG1 | IPI | UniProtKB:P54646 | Human | PMID:32707033 |
| Molecular Function | GO:0005515 | protein binding | PRKAG1 | IPI | UniProtKB:Q13131 | Human | PMID:32707033 |
| Molecular Function | GO:0005515 | protein binding | PRKAG1 | IPI | UniProtKB:O75400-2 | Human | PMID:32814053 |
| Molecular Function | GO:0005515 | protein binding | PRKAG1 | IPI | UniProtKB:P55212 | Human | PMID:32814053 |
| Molecular Function | GO:0005515 | protein binding | Prkag1 | IPI | UniProtKB:Q9QXS1 | Mouse | PMID:16608880 |
| Molecular Function | GO:0005515 | protein binding | Prkag1 | IPI | RGD:71057 | Rat | PMID:8626596|RGD:729494 |
| Molecular Function | GO:0004672 | protein kinase activity | PRKAG1 | IDA | Human | PMID:17028174 | |
| Molecular Function | GO:0019901 | protein kinase binding | PRKAG1 | IDA | Human | PMID:10698692 | |
| Molecular Function | GO:0019901 | protein kinase binding | Prkag1 | IPI | RGD:3387 | Rat | PMID:16648175|RGD:1600447 |
| Molecular Function | GO:0019901 | protein kinase binding | Prkag1 | IPI | RGD:620893 | Rat | PMID:16648175|RGD:1600447 |
| Molecular Function | GO:0019887 | protein kinase regulator activity | Prkag1 | IDA | Rat | PMID:21399626|RGD:7794795 | |
| Molecular Function | GO:0044877 | protein-containing complex binding | Prkag1 | IDA | Rat | PMID:14511394|RGD:1600691 | |
| Cellular Component | GO:0016020 | membrane | PRKAG1 | HDA | Human | PMID:19946888 | |
| Cellular Component | GO:0031588 | nucleotide-activated protein kinase complex | PRKAG1 | IPI | Human | PMID:25412657 | |
| Cellular Component | GO:0031588 | nucleotide-activated protein kinase complex | PRKAG1 | IPI | Human | PMID:29480465 | |
| Cellular Component | GO:0031588 | nucleotide-activated protein kinase complex | PRKAG1 | IPI | Human | PMID:29657085 | |
| Cellular Component | GO:0031588 | nucleotide-activated protein kinase complex | PRKAG1 | IPI | Human | PMID:9693118 | |
| Cellular Component | GO:0031588 | nucleotide-activated protein kinase complex | Prkag1 | IDA | Rat | PMID:16648175|RGD:1600447 | |
| Cellular Component | GO:0031588 | nucleotide-activated protein kinase complex | Prkag1 | IDA | Rat | PMID:17851531|RGD:8554140 | |
| Cellular Component | GO:0031588 | nucleotide-activated protein kinase complex | Prkag1 | IDA | Rat | PMID:21399626|RGD:7794795 | |
| Cellular Component | GO:0005634 | nucleus | PRKAG1 | IDA | Human | PMID:9693118 | |
| Cellular Component | GO:0005634 | nucleus | Prkag1 | IDA | Mouse | PMID:10098881 | |
| Cellular Component | GO:0032991 | protein-containing complex | Prkag1 | IDA | Rat | PMID:14511394|RGD:1600691 | |
| Biological Process | GO:0031669 | cellular response to nutrient levels | PRKAG1 | IDA | Human | PMID:25412657 | |
| Biological Process | GO:0031669 | cellular response to nutrient levels | PRKAG1 | IDA | Human | PMID:30478170 | |
| Biological Process | GO:0051170 | import into nucleus | Prkag1 | IMP | Mouse | MGI:MGI:5810251|PMID:26021350 | |
| Biological Process | GO:0010628 | positive regulation of gene expression | PRKAG1 | IDA | Human | PMID:17028174 | |
| Biological Process | GO:0006468 | protein phosphorylation | PRKAG1 | IDA | Human | PMID:17028174 | |
| Biological Process | GO:0050790 | regulation of catalytic activity | Prkag1 | IDA | Rat | PMID:16648175|RGD:1600447 |
| EXP Inferred from experiment |
| IDA Inferred from direct assay |
| IEP Inferred from expression pattern |
| IGI Inferred from genetic interaction |
| IMP Inferred from mutant phenotype |
| IPI Inferred from physical interaction |
| HTP Inferred from High Throughput Experiment |
| HDA Inferred from High Throughput Direct Assay |
| HMP Inferred from High Throughput Mutant Phenotype |
| HGI Inferred from High Throughput Genetic Interaction |
| HEP Inferred from High Throughput Expression Pattern |
Mouse Genome Database (MGD), Gene Expression Database (GXD), Mouse Models of Human Cancer database (MMHCdb) (formerly Mouse Tumor Biology (MTB)), Gene Ontology (GO) |
||
|
Citing These Resources Funding Information Warranty Disclaimer, Privacy Notice, Licensing, & Copyright Send questions and comments to User Support. |
last database update 09/30/2025 MGI 6.24 |
|
|
|
||