|
Source |
Alliance of Genome Resources |



| Category | ID | Classification term | Gene | Evidence | Inferred from | Organism | Reference |
|---|---|---|---|---|---|---|---|
| Molecular Function | GO:0005515 | protein binding | PRAM1 | IPI | UniProtKB:Q9H0A6 | Human | PMID:21163940 |
| Molecular Function | GO:0005515 | protein binding | PRAM1 | IPI | UniProtKB:P14373 | Human | PMID:25416956 |
| Molecular Function | GO:0005515 | protein binding | PRAM1 | IPI | UniProtKB:P51116 | Human | PMID:25416956 |
| Molecular Function | GO:0005515 | protein binding | PRAM1 | IPI | UniProtKB:Q2TAC2 | Human | PMID:25416956 |
| Molecular Function | GO:0005515 | protein binding | PRAM1 | IPI | UniProtKB:Q6A162 | Human | PMID:25416956 |
| Molecular Function | GO:0005515 | protein binding | PRAM1 | IPI | UniProtKB:Q86WV1 | Human | PMID:25416956 |
| Molecular Function | GO:0005515 | protein binding | PRAM1 | IPI | UniProtKB:Q9NYB9 | Human | PMID:25416956 |
| Molecular Function | GO:0005515 | protein binding | PRAM1 | IPI | UniProtKB:P51116 | Human | PMID:31515488 |
| Molecular Function | GO:0005515 | protein binding | PRAM1 | IPI | UniProtKB:Q86WV1 | Human | PMID:31515488 |
| Molecular Function | GO:0005515 | protein binding | PRAM1 | IPI | UniProtKB:P51114-2 | Human | PMID:32296183 |
| Molecular Function | GO:0005515 | protein binding | PRAM1 | IPI | UniProtKB:P51116 | Human | PMID:32296183 |
| Molecular Function | GO:0005515 | protein binding | PRAM1 | IPI | UniProtKB:P56945 | Human | PMID:32296183 |
| Molecular Function | GO:0005515 | protein binding | PRAM1 | IPI | UniProtKB:Q05BL1 | Human | PMID:32296183 |
| Molecular Function | GO:0005515 | protein binding | PRAM1 | IPI | UniProtKB:Q08379 | Human | PMID:32296183 |
| Molecular Function | GO:0005515 | protein binding | PRAM1 | IPI | UniProtKB:Q14511-2 | Human | PMID:32296183 |
| Molecular Function | GO:0005515 | protein binding | PRAM1 | IPI | UniProtKB:Q2TAC2-2 | Human | PMID:32296183 |
| Molecular Function | GO:0005515 | protein binding | PRAM1 | IPI | UniProtKB:Q86WV1-2 | Human | PMID:32296183 |
| Molecular Function | GO:0005515 | protein binding | PRAM1 | IPI | UniProtKB:P02489 | Human | PMID:32814053 |
| Molecular Function | GO:0005515 | protein binding | PRAM1 | IPI | UniProtKB:P12830 | Human | PMID:32814053 |
| Molecular Function | GO:0005515 | protein binding | PRAM1 | IPI | UniProtKB:P27797 | Human | PMID:32814053 |
| Molecular Function | GO:0005515 | protein binding | PRAM1 | IPI | UniProtKB:P36957 | Human | PMID:32814053 |
| Molecular Function | GO:0005515 | protein binding | PRAM1 | IPI | UniProtKB:Q14204 | Human | PMID:32814053 |
| Molecular Function | GO:0005515 | protein binding | PRAM1 | IPI | UniProtKB:Q15078 | Human | PMID:32814053 |
| Molecular Function | GO:0005515 | protein binding | PRAM1 | IPI | UniProtKB:Q8TDX7 | Human | PMID:32814053 |
| Molecular Function | GO:0005515 | protein binding | PRAM1 | IPI | UniProtKB:Q92876 | Human | PMID:32814053 |
| Molecular Function | GO:0019901 | protein kinase binding | PRAM1 | IPI | UniProtKB:Q9HC98 | Human | PMID:20873783 |
| Cellular Component | GO:0032991 | protein-containing complex | PRAM1 | IDA | Human | PMID:20873783 | |
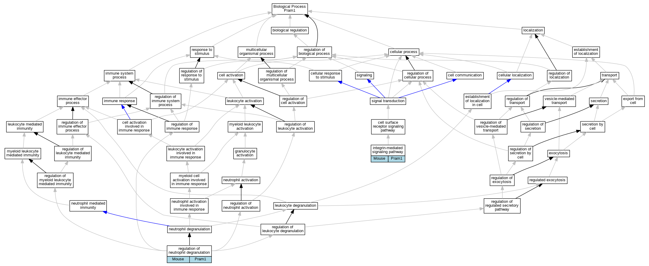
| Biological Process | GO:0007229 | integrin-mediated signaling pathway | Pram1 | IMP | MGI:MGI:3579812 | Mouse | PMID:15572693 |
| Biological Process | GO:0043313 | regulation of neutrophil degranulation | Pram1 | IMP | MGI:MGI:3579812 | Mouse | PMID:15572693 |
| EXP Inferred from experiment |
| IDA Inferred from direct assay |
| IEP Inferred from expression pattern |
| IGI Inferred from genetic interaction |
| IMP Inferred from mutant phenotype |
| IPI Inferred from physical interaction |
| HTP Inferred from High Throughput Experiment |
| HDA Inferred from High Throughput Direct Assay |
| HMP Inferred from High Throughput Mutant Phenotype |
| HGI Inferred from High Throughput Genetic Interaction |
| HEP Inferred from High Throughput Expression Pattern |
Mouse Genome Database (MGD), Gene Expression Database (GXD), Mouse Models of Human Cancer database (MMHCdb) (formerly Mouse Tumor Biology (MTB)), Gene Ontology (GO) |
||
|
Citing These Resources Funding Information Warranty Disclaimer, Privacy Notice, Licensing, & Copyright Send questions and comments to User Support. |
last database update 09/30/2025 MGI 6.24 |
|
|
|
||