|
Source |
Alliance of Genome Resources |



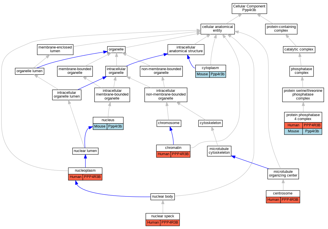
| Category | ID | Classification term | Gene | Evidence | Inferred from | Organism | Reference |
|---|---|---|---|---|---|---|---|
| Molecular Function | GO:0005515 | protein binding | Ppp4r3b | IPI | PR:Q0VGB7 | Mouse | PMID:20876121 |
| Molecular Function | GO:0005515 | protein binding | Ppp4r3b | IPI | PR:P97470 | Mouse | PMID:20876121 |
| Cellular Component | GO:0005813 | centrosome | PPP4R3B | IDA | Human | GO_REF:0000052 | |
| Cellular Component | GO:0000785 | chromatin | PPP4R3B | IDA | Human | PMID:18614045 | |
| Cellular Component | GO:0005737 | cytoplasm | Ppp4r3b | IDA | Mouse | PMID:20876121 | |
| Cellular Component | GO:0016607 | nuclear speck | PPP4R3B | IDA | Human | GO_REF:0000052 | |
| Cellular Component | GO:0005654 | nucleoplasm | PPP4R3B | IDA | Human | GO_REF:0000052 | |
| Cellular Component | GO:0005634 | nucleus | Ppp4r3b | IDA | Mouse | PMID:20876121 | |
| Cellular Component | GO:0030289 | protein phosphatase 4 complex | PPP4R3B | IPI | Human | PMID:18614045 | |
| Cellular Component | GO:0030289 | protein phosphatase 4 complex | Ppp4r3b | IDA | Mouse | PMID:20876121 | |
| Biological Process | GO:0006094 | gluconeogenesis | Ppp4r3b | IDA | Mouse | PMID:20876121 | |
| Biological Process | GO:0045722 | positive regulation of gluconeogenesis | Ppp4r3b | IDA | Mouse | PMID:20876121 | |
| Biological Process | GO:0006470 | protein dephosphorylation | Ppp4r3b | IMP | Mouse | PMID:20876121 | |
| Biological Process | GO:2000779 | regulation of double-strand break repair | PPP4R3B | IMP | Human | PMID:18614045 |
| EXP Inferred from experiment |
| IDA Inferred from direct assay |
| IEP Inferred from expression pattern |
| IGI Inferred from genetic interaction |
| IMP Inferred from mutant phenotype |
| IPI Inferred from physical interaction |
| HTP Inferred from High Throughput Experiment |
| HDA Inferred from High Throughput Direct Assay |
| HMP Inferred from High Throughput Mutant Phenotype |
| HGI Inferred from High Throughput Genetic Interaction |
| HEP Inferred from High Throughput Expression Pattern |
Mouse Genome Database (MGD), Gene Expression Database (GXD), Mouse Models of Human Cancer database (MMHCdb) (formerly Mouse Tumor Biology (MTB)), Gene Ontology (GO) |
||
|
Citing These Resources Funding Information Warranty Disclaimer, Privacy Notice, Licensing, & Copyright Send questions and comments to User Support. |
last database update 09/30/2025 MGI 6.24 |
|
|
|
||