|
Source |
Alliance of Genome Resources |



| Category | ID | Classification term | Gene | Evidence | Inferred from | Organism | Reference |
|---|---|---|---|---|---|---|---|
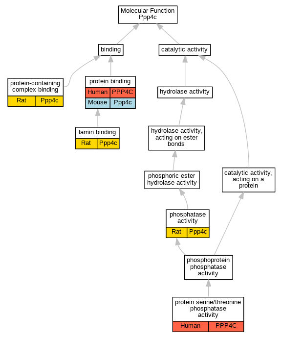
| Molecular Function | GO:0005521 | lamin binding | Ppp4c | IDA | Rat | PMID:16830232|RGD:8693738 | |
| Molecular Function | GO:0016791 | phosphatase activity | Ppp4c | IDA | Rat | PMID:16830232|RGD:8693738 | |
| Molecular Function | GO:0005515 | protein binding | PPP4C | IPI | UniProtKB:Q9P1A2 | Human | PMID:10026142 |
| Molecular Function | GO:0005515 | protein binding | PPP4C | IPI | UniProtKB:O15379 | Human | PMID:15805470 |
| Molecular Function | GO:0005515 | protein binding | PPP4C | IPI | UniProtKB:O75663 | Human | PMID:16085932 |
| Molecular Function | GO:0005515 | protein binding | PPP4C | IPI | UniProtKB:P78318 | Human | PMID:16085932 |
| Molecular Function | GO:0005515 | protein binding | PPP4C | IPI | UniProtKB:Q8TF05 | Human | PMID:16085932 |
| Molecular Function | GO:0005515 | protein binding | PPP4C | IPI | UniProtKB:Q9NY27 | Human | PMID:16085932 |
| Molecular Function | GO:0005515 | protein binding | PPP4C | IPI | UniProtKB:P78318 | Human | PMID:16769727 |
| Molecular Function | GO:0005515 | protein binding | PPP4C | IPI | UniProtKB:O75663 | Human | PMID:17384681 |
| Molecular Function | GO:0005515 | protein binding | PPP4C | IPI | UniProtKB:O75663 | Human | PMID:18614045 |
| Molecular Function | GO:0005515 | protein binding | PPP4C | IPI | UniProtKB:P78318 | Human | PMID:18614045 |
| Molecular Function | GO:0005515 | protein binding | PPP4C | IPI | UniProtKB:Q8TF05 | Human | PMID:18614045 |
| Molecular Function | GO:0005515 | protein binding | PPP4C | IPI | UniProtKB:Q9NY27 | Human | PMID:18614045 |
| Molecular Function | GO:0005515 | protein binding | PPP4C | IPI | UniProtKB:P30153 | Human | PMID:18715871 |
| Molecular Function | GO:0005515 | protein binding | PPP4C | IPI | UniProtKB:P78318 | Human | PMID:18715871 |
| Molecular Function | GO:0005515 | protein binding | PPP4C | IPI | UniProtKB:Q6NUP7 | Human | PMID:18715871 |
| Molecular Function | GO:0005515 | protein binding | PPP4C | IPI | UniProtKB:Q8TF05 | Human | PMID:18715871 |
| Molecular Function | GO:0005515 | protein binding | PPP4C | IPI | UniProtKB:Q9NY27 | Human | PMID:18715871 |
| Molecular Function | GO:0005515 | protein binding | PPP4C | IPI | UniProtKB:P30153 | Human | PMID:19156129 |
| Molecular Function | GO:0005515 | protein binding | PPP4C | IPI | UniProtKB:P78318 | Human | PMID:19156129 |
| Molecular Function | GO:0005515 | protein binding | PPP4C | IPI | UniProtKB:Q9NY27 | Human | PMID:19156129 |
| Molecular Function | GO:0005515 | protein binding | PPP4C | IPI | UniProtKB:P78318 | Human | PMID:26496610 |
| Molecular Function | GO:0005515 | protein binding | PPP4C | IPI | UniProtKB:Q8TF05 | Human | PMID:26496610 |
| Molecular Function | GO:0005515 | protein binding | PPP4C | IPI | UniProtKB:Q9NY27 | Human | PMID:26496610 |
| Molecular Function | GO:0005515 | protein binding | PPP4C | IPI | UniProtKB:O75663 | Human | PMID:27880917 |
| Molecular Function | GO:0005515 | protein binding | PPP4C | IPI | UniProtKB:P30153 | Human | PMID:27880917 |
| Molecular Function | GO:0005515 | protein binding | PPP4C | IPI | UniProtKB:P78318 | Human | PMID:27880917 |
| Molecular Function | GO:0005515 | protein binding | PPP4C | IPI | UniProtKB:Q6NUP7 | Human | PMID:27880917 |
| Molecular Function | GO:0005515 | protein binding | PPP4C | IPI | UniProtKB:Q8TF05 | Human | PMID:27880917 |
| Molecular Function | GO:0005515 | protein binding | PPP4C | IPI | UniProtKB:Q9NY27 | Human | PMID:27880917 |
| Molecular Function | GO:0005515 | protein binding | PPP4C | IPI | UniProtKB:P30153 | Human | PMID:28330616 |
| Molecular Function | GO:0005515 | protein binding | PPP4C | IPI | UniProtKB:Q9NY27 | Human | PMID:28330616 |
| Molecular Function | GO:0005515 | protein binding | PPP4C | IPI | UniProtKB:Q6NUP7 | Human | PMID:28514442 |
| Molecular Function | GO:0005515 | protein binding | PPP4C | IPI | UniProtKB:Q9NY27 | Human | PMID:28514442 |
| Molecular Function | GO:0005515 | protein binding | PPP4C | IPI | UniProtKB:O95872 | Human | PMID:32296183 |
| Molecular Function | GO:0005515 | protein binding | PPP4C | IPI | UniProtKB:P78318 | Human | PMID:32296183 |
| Molecular Function | GO:0005515 | protein binding | PPP4C | IPI | UniProtKB:P78318 | Human | PMID:9647778 |
| Molecular Function | GO:0005515 | protein binding | Ppp4c | IPI | PR:Q6P2K6 | Mouse | PMID:20876121 |
| Molecular Function | GO:0005515 | protein binding | Ppp4c | IPI | PR:Q922R5 | Mouse | PMID:20876121 |
| Molecular Function | GO:0004722 | protein serine/threonine phosphatase activity | PPP4C | IDA | Human | PMID:20154705 | |
| Molecular Function | GO:0044877 | protein-containing complex binding | Ppp4c | IDA | Rat | PMID:10769191|RGD:8693736 | |
| Cellular Component | GO:0000785 | chromatin | PPP4C | IDA | Human | PMID:18614045 | |
| Cellular Component | GO:0005737 | cytoplasm | Ppp4c | IDA | Mouse | PMID:20876121 | |
| Cellular Component | GO:0005829 | cytosol | PPP4C | IDA | Human | GO_REF:0000052 | |
| Cellular Component | GO:0005654 | nucleoplasm | PPP4C | IDA | Human | GO_REF:0000052 | |
| Cellular Component | GO:0005634 | nucleus | Ppp4c | IDA | Mouse | PMID:20876121 | |
| Cellular Component | GO:0005634 | nucleus | Ppp4c | IDA | Rat | PMID:16830232|RGD:8693738 | |
| Cellular Component | GO:0005886 | plasma membrane | PPP4C | IDA | Human | GO_REF:0000052 | |
| Cellular Component | GO:0030289 | protein phosphatase 4 complex | PPP4C | IPI | Human | PMID:18614045 | |
| Cellular Component | GO:0030289 | protein phosphatase 4 complex | Ppp4c | IDA | Mouse | PMID:20876121 | |
| Biological Process | GO:0001525 | angiogenesis | ppp4ca | IMP | ZFIN:ZDB-MRPHLNO-090616-18,ZFIN:ZDB-MRPHLNO-090616-19 | Zfish | PMID:19389629 |
| Biological Process | GO:0001525 | angiogenesis | ppp4ca | IMP | ZFIN:ZDB-MRPHLNO-090616-19 | Zfish | PMID:19389629 |
| Biological Process | GO:0001525 | angiogenesis | ppp4ca | IMP | ZFIN:ZDB-MRPHLNO-090616-18 | Zfish | PMID:19389629 |
| Biological Process | GO:0007420 | brain development | ppp4ca | IMP | ZFIN:ZDB-MRPHLNO-121207-19 | Zfish | PMID:22566537 |
| Biological Process | GO:0071347 | cellular response to interleukin-1 | Ppp4c | IEP | Rat | PMID:16830232|RGD:8693738 | |
| Biological Process | GO:0021952 | central nervous system projection neuron axonogenesis | ppp4ca | IMP | ZFIN:ZDB-MRPHLNO-121207-19 | Zfish | PMID:22566537 |
| Biological Process | GO:0016311 | dephosphorylation | Ppp4c | IDA | Rat | PMID:16830232|RGD:8693738 | |
| Biological Process | GO:0048264 | determination of ventral identity | ppp4ca | IMP | ZFIN:ZDB-MRPHLNO-120606-1 | Zfish | PMID:22595677 |
| Biological Process | GO:0048264 | determination of ventral identity | ppp4ca | IMP | ZFIN:ZDB-MRPHLNO-120606-2 | Zfish | PMID:22595677 |
| Biological Process | GO:0048264 | determination of ventral identity | ppp4cb | IMP | ZFIN:ZDB-MRPHLNO-120606-4 | Zfish | PMID:22595677 |
| Biological Process | GO:0048264 | determination of ventral identity | ppp4cb | IMP | ZFIN:ZDB-MRPHLNO-120606-3 | Zfish | PMID:22595677 |
| Biological Process | GO:0009953 | dorsal/ventral pattern formation | ppp4ca | IMP | ZFIN:ZDB-MRPHLNO-120606-2 | Zfish | PMID:22595677 |
| Biological Process | GO:0009953 | dorsal/ventral pattern formation | ppp4ca | IMP | ZFIN:ZDB-MRPHLNO-120606-1 | Zfish | PMID:22595677 |
| Biological Process | GO:0009953 | dorsal/ventral pattern formation | ppp4cb | IMP | ZFIN:ZDB-MRPHLNO-120606-3 | Zfish | PMID:22595677 |
| Biological Process | GO:0009953 | dorsal/ventral pattern formation | ppp4cb | IGI | ZFIN:ZDB-MRPHLNO-041116-3,ZFIN:ZDB-MRPHLNO-120606-3 | Zfish | PMID:22595677 |
| Biological Process | GO:0009953 | dorsal/ventral pattern formation | ppp4cb | IGI | ZFIN:ZDB-MRPHLNO-080825-1,ZFIN:ZDB-MRPHLNO-120606-3 | Zfish | PMID:22595677 |
| Biological Process | GO:0009953 | dorsal/ventral pattern formation | ppp4cb | IMP | ZFIN:ZDB-MRPHLNO-120606-4 | Zfish | PMID:22595677 |
| Biological Process | GO:0030513 | positive regulation of BMP signaling pathway | ppp4cb | IMP | ZFIN:ZDB-MRPHLNO-120606-3 | Zfish | PMID:22595677 |
| Biological Process | GO:2000779 | regulation of double-strand break repair | PPP4C | IMP | Human | PMID:18614045 | |
| Biological Process | GO:0010569 | regulation of double-strand break repair via homologous recombination | PPP4C | IMP | Human | PMID:20154705 |
| EXP Inferred from experiment |
| IDA Inferred from direct assay |
| IEP Inferred from expression pattern |
| IGI Inferred from genetic interaction |
| IMP Inferred from mutant phenotype |
| IPI Inferred from physical interaction |
| HTP Inferred from High Throughput Experiment |
| HDA Inferred from High Throughput Direct Assay |
| HMP Inferred from High Throughput Mutant Phenotype |
| HGI Inferred from High Throughput Genetic Interaction |
| HEP Inferred from High Throughput Expression Pattern |
Mouse Genome Database (MGD), Gene Expression Database (GXD), Mouse Models of Human Cancer database (MMHCdb) (formerly Mouse Tumor Biology (MTB)), Gene Ontology (GO) |
||
|
Citing These Resources Funding Information Warranty Disclaimer, Privacy Notice, Licensing, & Copyright Send questions and comments to User Support. |
last database update 12/30/2025 MGI 6.24 |
|
|
|
||