|
Source |
Alliance of Genome Resources |



| Category | ID | Classification term | Gene | Evidence | Inferred from | Organism | Reference |
|---|---|---|---|---|---|---|---|
| Molecular Function | GO:0016018 | cyclosporin A binding | PPIH | IDA | Human | PMID:20676357 | |
| Molecular Function | GO:0003755 | peptidyl-prolyl cis-trans isomerase activity | PPIH | IDA | Human | PMID:20676357 | |
| Molecular Function | GO:0003755 | peptidyl-prolyl cis-trans isomerase activity | PPIH | IDA | Human | PMID:9570313 | |
| Molecular Function | GO:0005515 | protein binding | PPIH | IPI | UniProtKB:O43172 | Human | PMID:16723661 |
| Molecular Function | GO:0005515 | protein binding | PPIH | IPI | UniProtKB:O43172 | Human | PMID:19615732 |
| Molecular Function | GO:0005515 | protein binding | PPIH | IPI | UniProtKB:P0C6X7:PRO_0000037309 | Human | PMID:22046132 |
| Molecular Function | GO:0005515 | protein binding | PPIH | IPI | UniProtKB:O43172 | Human | PMID:22365833 |
| Molecular Function | GO:0005515 | protein binding | PPIH | IPI | UniProtKB:O43172 | Human | PMID:25383878 |
| Molecular Function | GO:0005515 | protein binding | PPIH | IPI | UniProtKB:Q92802 | Human | PMID:25416956 |
| Molecular Function | GO:0005515 | protein binding | PPIH | IPI | UniProtKB:P42858 | Human | PMID:25959826 |
| Molecular Function | GO:0005515 | protein binding | PPIH | IPI | UniProtKB:P98170 | Human | PMID:27107012 |
| Molecular Function | GO:0005515 | protein binding | PPIH | IPI | UniProtKB:O43172 | Human | PMID:29997244 |
| Molecular Function | GO:0005515 | protein binding | PPIH | IPI | UniProtKB:P98170 | Human | PMID:32296183 |
| Molecular Function | GO:0005515 | protein binding | PPIH | IPI | UniProtKB:Q7L591-3 | Human | PMID:32296183 |
| Molecular Function | GO:0005515 | protein binding | PPIH | IPI | UniProtKB:Q8TBB1 | Human | PMID:32296183 |
| Molecular Function | GO:0005515 | protein binding | PPIH | IPI | UniProtKB:Q92802 | Human | PMID:32296183 |
| Molecular Function | GO:0005515 | protein binding | PPIH | IPI | UniProtKB:Q99633 | Human | PMID:32296183 |
| Molecular Function | GO:0005515 | protein binding | PPIH | IPI | UniProtKB:Q9GZT8 | Human | PMID:32296183 |
| Molecular Function | GO:0005515 | protein binding | PPIH | IPI | UniProtKB:Q9NP55 | Human | PMID:32296183 |
| Molecular Function | GO:0005515 | protein binding | PPIH | IPI | UniProtKB:Q9UHD9 | Human | PMID:32296183 |
| Molecular Function | GO:0005515 | protein binding | PPIH | IPI | UniProtKB:P42858 | Human | PMID:32814053 |
| Molecular Function | GO:0005515 | protein binding | PPIH | IPI | UniProtKB:O43172 | Human | PMID:9570313 |
| Molecular Function | GO:0043021 | ribonucleoprotein complex binding | PPIH | IDA | Human | PMID:9570313 | |
| Cellular Component | GO:0005737 | cytoplasm | PPIH | IDA | Human | PMID:9570313 | |
| Cellular Component | GO:0016607 | nuclear speck | PPIH | IDA | Human | PMID:9570313 | |
| Cellular Component | GO:0071001 | U4/U6 snRNP | PPIH | IDA | Human | PMID:9570313 | |
| Cellular Component | GO:0046540 | U4/U6 x U5 tri-snRNP complex | PPIH | IDA | Human | PMID:9570313 | |
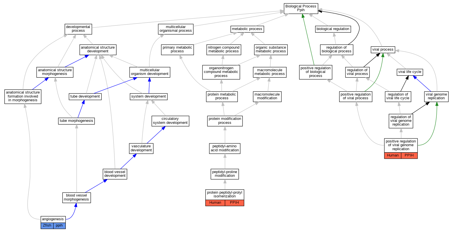
| Biological Process | GO:0001525 | angiogenesis | ppih | IMP | ZFIN:ZDB-MRPHLNO-091216-7 | Zfish | PMID:19389629 |
| Biological Process | GO:0001525 | angiogenesis | ppih | IMP | ZFIN:ZDB-MRPHLNO-091216-5,ZFIN:ZDB-MRPHLNO-091216-7 | Zfish | PMID:19389629 |
| Biological Process | GO:0001525 | angiogenesis | ppih | IMP | ZFIN:ZDB-MRPHLNO-091216-5 | Zfish | PMID:19389629 |
| Biological Process | GO:0045070 | positive regulation of viral genome replication | PPIH | IMP | Human | PMID:19932913 | |
| Biological Process | GO:0000413 | protein peptidyl-prolyl isomerization | PPIH | IDA | Human | PMID:20676357 |
| EXP Inferred from experiment |
| IDA Inferred from direct assay |
| IEP Inferred from expression pattern |
| IGI Inferred from genetic interaction |
| IMP Inferred from mutant phenotype |
| IPI Inferred from physical interaction |
| HTP Inferred from High Throughput Experiment |
| HDA Inferred from High Throughput Direct Assay |
| HMP Inferred from High Throughput Mutant Phenotype |
| HGI Inferred from High Throughput Genetic Interaction |
| HEP Inferred from High Throughput Expression Pattern |
Mouse Genome Database (MGD), Gene Expression Database (GXD), Mouse Models of Human Cancer database (MMHCdb) (formerly Mouse Tumor Biology (MTB)), Gene Ontology (GO) |
||
|
Citing These Resources Funding Information Warranty Disclaimer, Privacy Notice, Licensing, & Copyright Send questions and comments to User Support. |
last database update 04/14/2026 MGI 6.24 |
|
|
|
||