|
Source |
Alliance of Genome Resources |



| Category | ID | Classification term | Gene | Evidence | Inferred from | Organism | Reference |
|---|---|---|---|---|---|---|---|
| Molecular Function | GO:0008408 | 3'-5' exonuclease activity | Pold1 | IMP | MGI:MGI:2447628 | Mouse | PMID:12429860 |
| Molecular Function | GO:0003682 | chromatin binding | POLD1 | IDA | Human | PMID:16762037 | |
| Molecular Function | GO:0003682 | chromatin binding | POLD1 | IDA | Human | PMID:24939902 | |
| Molecular Function | GO:0003684 | damaged DNA binding | POLD1 | IDA | Human | PMID:24939902 | |
| Molecular Function | GO:0003677 | DNA binding | POLD1 | IDA | Human | PMID:16762037 | |
| Molecular Function | GO:0003887 | DNA-directed DNA polymerase activity | POLD1 | IMP | Human | PMID:16762037 | |
| Molecular Function | GO:0003887 | DNA-directed DNA polymerase activity | Pold1 | IDA | Rat | PMID:10541966|RGD:729526 | |
| Molecular Function | GO:0003887 | DNA-directed DNA polymerase activity | Pold1 | IMP | Rat | PMID:11959615|RGD:7247274 | |
| Molecular Function | GO:0003887 | DNA-directed DNA polymerase activity | Pold1 | IMP | Rat | PMID:7503737|RGD:2307013 | |
| Molecular Function | GO:0003887 | DNA-directed DNA polymerase activity | Pold1 | IDA | Rat | PMID:9620226|RGD:2299945 | |
| Molecular Function | GO:0019899 | enzyme binding | Pold1 | IPI | UniProtKB:Q0VGM9 | Mouse | MGI:MGI:5522574|PMID:24115439 |
| Molecular Function | GO:0005515 | protein binding | POLD1 | IPI | UniProtKB:P49005 | Human | PMID:12403614 |
| Molecular Function | GO:0005515 | protein binding | POLD1 | IPI | UniProtKB:Q9HCU8 | Human | PMID:12403614 |
| Molecular Function | GO:0005515 | protein binding | POLD1 | IPI | UniProtKB:Q96S55 | Human | PMID:15670210 |
| Molecular Function | GO:0005515 | protein binding | POLD1 | IPI | UniProtKB:P12004 | Human | PMID:15805117 |
| Molecular Function | GO:0005515 | protein binding | POLD1 | IPI | UniProtKB:P12004 | Human | PMID:16510448 |
| Molecular Function | GO:0005515 | protein binding | POLD1 | IPI | UniProtKB:P49005 | Human | PMID:16510448 |
| Molecular Function | GO:0005515 | protein binding | POLD1 | IPI | UniProtKB:Q9HCU8 | Human | PMID:16510448 |
| Molecular Function | GO:0005515 | protein binding | POLD1 | IPI | UniProtKB:Q9NYB0 | Human | PMID:21044950 |
| Molecular Function | GO:0005515 | protein binding | POLD1 | IPI | UniProtKB:O76071 | Human | PMID:23891004 |
| Molecular Function | GO:0005515 | protein binding | POLD1 | IPI | UniProtKB:Q9Y3D0 | Human | PMID:23891004 |
| Molecular Function | GO:0005515 | protein binding | POLD1 | IPI | UniProtKB:Q9Y2S7 | Human | PMID:24191025 |
| Molecular Function | GO:0005515 | protein binding | POLD1 | IPI | UniProtKB:P12004 | Human | PMID:24939902 |
| Molecular Function | GO:0005515 | protein binding | POLD1 | IPI | UniProtKB:P12004 | Human | PMID:26496610 |
| Molecular Function | GO:0005515 | protein binding | POLD1 | IPI | UniProtKB:P49005 | Human | PMID:26496610 |
| Molecular Function | GO:0005515 | protein binding | POLD1 | IPI | UniProtKB:Q9HCU8 | Human | PMID:26496610 |
| Molecular Function | GO:0005515 | protein binding | POLD1 | IPI | UniProtKB:P49005 | Human | PMID:28514442 |
| Molecular Function | GO:0005515 | protein binding | POLD1 | IPI | UniProtKB:P49005 | Human | PMID:31449058 |
| Molecular Function | GO:0005515 | protein binding | POLD1 | IPI | UniProtKB:Q9HCU8 | Human | PMID:31449058 |
| Molecular Function | GO:0005515 | protein binding | POLD1 | IPI | UniProtKB:A8MQ03 | Human | PMID:32296183 |
| Molecular Function | GO:0005515 | protein binding | POLD1 | IPI | UniProtKB:Q14847-2 | Human | PMID:32296183 |
| Molecular Function | GO:0005515 | protein binding | POLD1 | IPI | UniProtKB:Q53G59 | Human | PMID:32296183 |
| Molecular Function | GO:0005515 | protein binding | POLD1 | IPI | UniProtKB:Q6UY14-3 | Human | PMID:32296183 |
| Cellular Component | GO:0016235 | aggresome | POLD1 | IDA | Human | GO_REF:0000052 | |
| Cellular Component | GO:0000781 | chromosome, telomeric region | POLD1 | IDA | Human | PMID:24270157 | |
| Cellular Component | GO:0005829 | cytosol | POLD1 | IDA | Human | GO_REF:0000052 | |
| Cellular Component | GO:0043625 | delta DNA polymerase complex | POLD1 | IPI | Human | PMID:12403614 | |
| Cellular Component | GO:0043625 | delta DNA polymerase complex | POLD1 | IDA | Human | PMID:11595739 | |
| Cellular Component | GO:0043625 | delta DNA polymerase complex | POLD1 | IDA | Human | PMID:22465957 | |
| Cellular Component | GO:0043625 | delta DNA polymerase complex | Pold1 | IDA | Mouse | MGI:MGI:6383350|PMID:11595739 | |
| Cellular Component | GO:0043625 | delta DNA polymerase complex | Pold1 | IDA | Rat | PMID:10541966|RGD:729526 | |
| Cellular Component | GO:0016020 | membrane | POLD1 | HDA | Human | PMID:19946888 | |
| Cellular Component | GO:0005654 | nucleoplasm | POLD1 | IDA | Human | GO_REF:0000052 | |
| Cellular Component | GO:0000109 | nucleotide-excision repair complex | POLD1 | IDA | Human | PMID:20713449 | |
| Cellular Component | GO:0005634 | nucleus | POLD1 | IDA | Human | PMID:16762037 | |
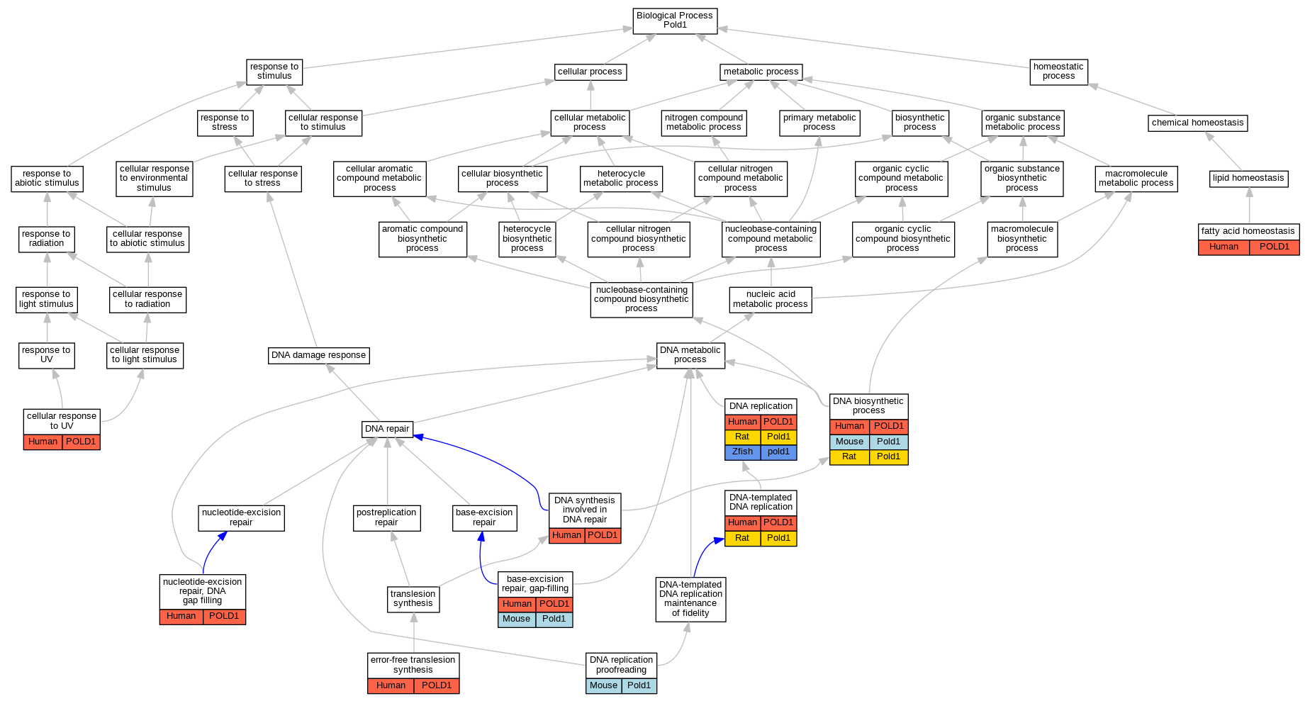
| Biological Process | GO:0006287 | base-excision repair, gap-filling | POLD1 | IDA | Human | PMID:10559260 | |
| Biological Process | GO:0006287 | base-excision repair, gap-filling | POLD1 | IDA | Human | PMID:10559261 | |
| Biological Process | GO:0006287 | base-excision repair, gap-filling | Pold1 | IMP | Mouse | PMID:15177179 | |
| Biological Process | GO:0034644 | cellular response to UV | POLD1 | IDA | Human | PMID:24939902 | |
| Biological Process | GO:0071897 | DNA biosynthetic process | POLD1 | IDA | Human | PMID:11595739 | |
| Biological Process | GO:0071897 | DNA biosynthetic process | Pold1 | IDA | Mouse | MGI:MGI:6383350|PMID:11595739 | |
| Biological Process | GO:0071897 | DNA biosynthetic process | Pold1 | IMP | Rat | PMID:11959615|RGD:7247274 | |
| Biological Process | GO:0006260 | DNA replication | POLD1 | IMP | Human | PMID:16762037 | |
| Biological Process | GO:0006260 | DNA replication | Pold1 | IDA | Rat | PMID:10541966|RGD:729526 | |
| Biological Process | GO:0006260 | DNA replication | pold1 | IMP | ZFIN:ZDB-GENO-980202-1249 | Zfish | PMID:16096653 |
| Biological Process | GO:0045004 | DNA replication proofreading | Pold1 | IMP | MGI:MGI:2447628 | Mouse | PMID:12429860 |
| Biological Process | GO:0000731 | DNA synthesis involved in DNA repair | POLD1 | IMP | Human | PMID:1730053 | |
| Biological Process | GO:0000731 | DNA synthesis involved in DNA repair | POLD1 | IDA | Human | PMID:24191025 | |
| Biological Process | GO:0000731 | DNA synthesis involved in DNA repair | POLD1 | IDA | Human | PMID:3335506 | |
| Biological Process | GO:0006261 | DNA-templated DNA replication | POLD1 | IDA | Human | PMID:20334433 | |
| Biological Process | GO:0006261 | DNA-templated DNA replication | Pold1 | IMP | Rat | PMID:7503737|RGD:2307013 | |
| Biological Process | GO:0006261 | DNA-templated DNA replication | Pold1 | IDA | Rat | PMID:9620226|RGD:2299945 | |
| Biological Process | GO:0070987 | error-free translesion synthesis | POLD1 | IDA | Human | PMID:24191025 | |
| Biological Process | GO:0055089 | fatty acid homeostasis | POLD1 | IMP | Human | PMID:23770608 | |
| Biological Process | GO:0006297 | nucleotide-excision repair, DNA gap filling | POLD1 | IMP | Human | PMID:20227374 |
| EXP Inferred from experiment |
| IDA Inferred from direct assay |
| IEP Inferred from expression pattern |
| IGI Inferred from genetic interaction |
| IMP Inferred from mutant phenotype |
| IPI Inferred from physical interaction |
| HTP Inferred from High Throughput Experiment |
| HDA Inferred from High Throughput Direct Assay |
| HMP Inferred from High Throughput Mutant Phenotype |
| HGI Inferred from High Throughput Genetic Interaction |
| HEP Inferred from High Throughput Expression Pattern |
Mouse Genome Database (MGD), Gene Expression Database (GXD), Mouse Models of Human Cancer database (MMHCdb) (formerly Mouse Tumor Biology (MTB)), Gene Ontology (GO) |
||
|
Citing These Resources Funding Information Warranty Disclaimer, Privacy Notice, Licensing, & Copyright Send questions and comments to User Support. |
last database update 09/30/2025 MGI 6.24 |
|
|
|
||