|
Source |
Alliance of Genome Resources |



| Category | ID | Classification term | Gene | Evidence | Inferred from | Organism | Reference |
|---|---|---|---|---|---|---|---|
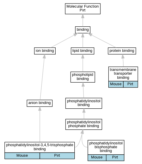
| Molecular Function | GO:1902936 | phosphatidylinositol bisphosphate binding | Pirt | IDA | Mouse | PMID:18455988 | |
| Molecular Function | GO:0005547 | phosphatidylinositol-3,4,5-trisphosphate binding | Pirt | IDA | Mouse | PMID:18455988 | |
| Molecular Function | GO:0044325 | transmembrane transporter binding | Pirt | IPI | PR:Q704Y3 | Mouse | PMID:18455988 |
| Cellular Component | GO:0005886 | plasma membrane | Pirt | IDA | Mouse | PMID:18455988 | |
| Biological Process | GO:0048266 | behavioral response to pain | Pirt | IMP | MGI:MGI:3834636 | Mouse | PMID:18455988 |
| Biological Process | GO:0048015 | phosphatidylinositol-mediated signaling | Pirt | IDA | Mouse | PMID:18455988 | |
| Biological Process | GO:2001259 | positive regulation of cation channel activity | Pirt | IMP | MGI:MGI:3834636 | Mouse | PMID:18455988 |
| Biological Process | GO:0009408 | response to heat | Pirt | IMP | MGI:MGI:3834636 | Mouse | PMID:18455988 |
| EXP Inferred from experiment |
| IDA Inferred from direct assay |
| IEP Inferred from expression pattern |
| IGI Inferred from genetic interaction |
| IMP Inferred from mutant phenotype |
| IPI Inferred from physical interaction |
| HTP Inferred from High Throughput Experiment |
| HDA Inferred from High Throughput Direct Assay |
| HMP Inferred from High Throughput Mutant Phenotype |
| HGI Inferred from High Throughput Genetic Interaction |
| HEP Inferred from High Throughput Expression Pattern |
Mouse Genome Database (MGD), Gene Expression Database (GXD), Mouse Models of Human Cancer database (MMHCdb) (formerly Mouse Tumor Biology (MTB)), Gene Ontology (GO) |
||
|
Citing These Resources Funding Information Warranty Disclaimer, Privacy Notice, Licensing, & Copyright Send questions and comments to User Support. |
last database update 12/09/2025 MGI 6.24 |
|
|
|
||