|
Source |
Alliance of Genome Resources |



| Category | ID | Classification term | Gene | Evidence | Inferred from | Organism | Reference |
|---|---|---|---|---|---|---|---|
| Molecular Function | GO:0016303 | 1-phosphatidylinositol-3-kinase activity | PIK3C2B | IDA | Human | PMID:10805725 | |
| Molecular Function | GO:0016303 | 1-phosphatidylinositol-3-kinase activity | PIK3C2B | IDA | Human | PMID:11533253 | |
| Molecular Function | GO:0016303 | 1-phosphatidylinositol-3-kinase activity | PIK3C2B | IDA | Human | PMID:9830063 | |
| Molecular Function | GO:0035005 | 1-phosphatidylinositol-4-phosphate 3-kinase activity | PIK3C2B | IDA | Human | PMID:10805725 | |
| Molecular Function | GO:0035005 | 1-phosphatidylinositol-4-phosphate 3-kinase activity | PIK3C2B | IDA | Human | PMID:9830063 | |
| Molecular Function | GO:0001727 | lipid kinase activity | Pik3c2b | IDA | Mouse | PMID:17875942 | |
| Molecular Function | GO:0005515 | protein binding | PIK3C2B | IPI | UniProtKB:P00533 | Human | PMID:10805725 |
| Molecular Function | GO:0005515 | protein binding | PIK3C2B | IPI | UniProtKB:P04626 | Human | PMID:10805725 |
| Molecular Function | GO:0005515 | protein binding | PIK3C2B | IPI | UniProtKB:P62993 | Human | PMID:11533253 |
| Molecular Function | GO:0005515 | protein binding | PIK3C2B | IPI | UniProtKB:P63104 | Human | PMID:15161933 |
| Molecular Function | GO:0005515 | protein binding | PIK3C2B | IPI | UniProtKB:P16333 | Human | PMID:17474147 |
| Molecular Function | GO:0005515 | protein binding | PIK3C2B | IPI | UniProtKB:P62993 | Human | PMID:17474147 |
| Molecular Function | GO:0005515 | protein binding | PIK3C2B | IPI | UniProtKB:P62993 | Human | PMID:21706016 |
| Molecular Function | GO:0005515 | protein binding | PIK3C2B | IPI | UniProtKB:P14373 | Human | PMID:22128329 |
| Molecular Function | GO:0005515 | protein binding | PIK3C2B | IPI | UniProtKB:P00533 | Human | PMID:24658140 |
| Molecular Function | GO:0005515 | protein binding | PIK3C2B | IPI | UniProtKB:P62993 | Human | PMID:28514442 |
| Molecular Function | GO:0005515 | protein binding | PIK3C2B | IPI | UniProtKB:P63104 | Human | PMID:28514442 |
| Molecular Function | GO:0005515 | protein binding | PIK3C2B | IPI | UniProtKB:P00533 | Human | PMID:31980649 |
| Molecular Function | GO:0005515 | protein binding | PIK3C2B | IPI | UniProtKB:P62993 | Human | PMID:31980649 |
| Molecular Function | GO:0005515 | protein binding | Pik3c2b | IPI | PR:Q9Z0R4 | Mouse | PMID:17875942 |
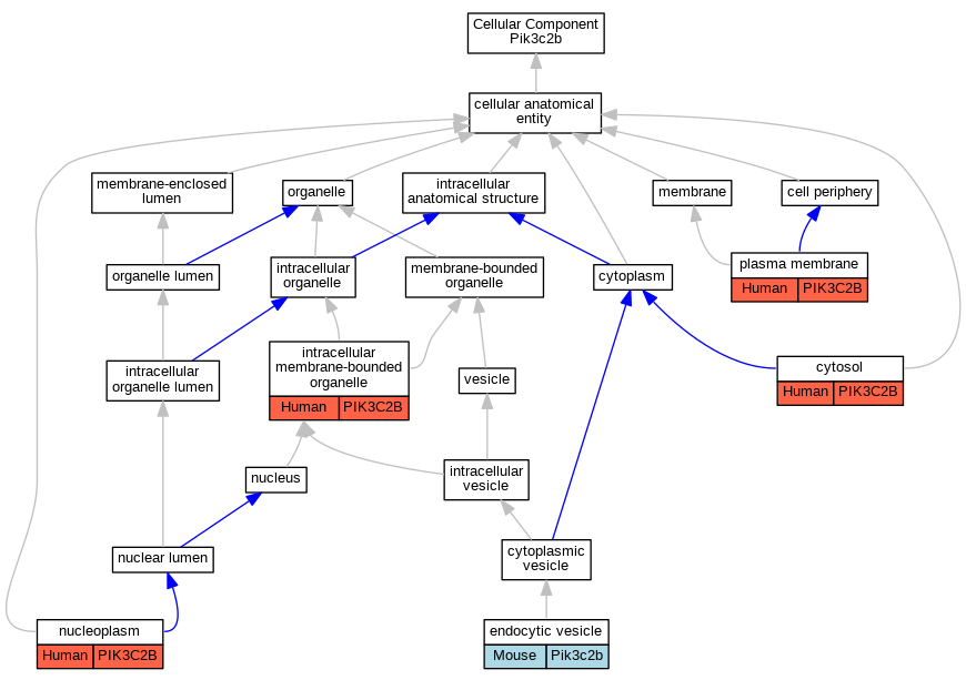
| Cellular Component | GO:0005829 | cytosol | PIK3C2B | IDA | Human | GO_REF:0000052 | |
| Cellular Component | GO:0005829 | cytosol | PIK3C2B | IDA | Human | PMID:9830063 | |
| Cellular Component | GO:0030139 | endocytic vesicle | Pik3c2b | IDA | Mouse | PMID:17875942 | |
| Cellular Component | GO:0043231 | intracellular membrane-bounded organelle | PIK3C2B | IDA | Human | PMID:9830063 | |
| Cellular Component | GO:0005654 | nucleoplasm | PIK3C2B | IDA | Human | GO_REF:0000052 | |
| Cellular Component | GO:0005886 | plasma membrane | PIK3C2B | IDA | Human | PMID:9830063 | |
| Biological Process | GO:1905037 | autophagosome organization | Pik3c2b | IGI | MGI:MGI:1203729 | Mouse | PMID:24098492 |
| Biological Process | GO:0009267 | cellular response to starvation | Pik3c2b | IGI | MGI:MGI:1203729 | Mouse | PMID:24098492 |
| Biological Process | GO:0016236 | macroautophagy | Pik3c2b | IGI | MGI:MGI:1203729 | Mouse | PMID:24098492 |
| Biological Process | GO:0036092 | phosphatidylinositol-3-phosphate biosynthetic process | Pik3c2b | IGI | MGI:MGI:1203729 | Mouse | PMID:24098492 |
| Biological Process | GO:0043491 | protein kinase B signaling | Pik3c2b | IDA | Mouse | PMID:17875942 |
| EXP Inferred from experiment |
| IDA Inferred from direct assay |
| IEP Inferred from expression pattern |
| IGI Inferred from genetic interaction |
| IMP Inferred from mutant phenotype |
| IPI Inferred from physical interaction |
| HTP Inferred from High Throughput Experiment |
| HDA Inferred from High Throughput Direct Assay |
| HMP Inferred from High Throughput Mutant Phenotype |
| HGI Inferred from High Throughput Genetic Interaction |
| HEP Inferred from High Throughput Expression Pattern |
Mouse Genome Database (MGD), Gene Expression Database (GXD), Mouse Models of Human Cancer database (MMHCdb) (formerly Mouse Tumor Biology (MTB)), Gene Ontology (GO) |
||
|
Citing These Resources Funding Information Warranty Disclaimer, Privacy Notice, Licensing, & Copyright Send questions and comments to User Support. |
last database update 12/09/2025 MGI 6.24 |
|
|
|
||