|
Source |
Alliance of Genome Resources |



| Category | ID | Classification term | Gene | Evidence | Inferred from | Organism | Reference |
|---|---|---|---|---|---|---|---|
| Molecular Function | GO:0005515 | protein binding | PIGT | IPI | UniProtKB:O43292 | Human | PMID:11483512 |
| Molecular Function | GO:0005515 | protein binding | PIGT | IPI | UniProtKB:Q92643 | Human | PMID:11483512 |
| Molecular Function | GO:0005515 | protein binding | PIGT | IPI | UniProtKB:Q96S52 | Human | PMID:11483512 |
| Molecular Function | GO:0005515 | protein binding | PIGT | IPI | UniProtKB:Q92643 | Human | PMID:12802054 |
| Molecular Function | GO:0005515 | protein binding | PIGT | IPI | UniProtKB:Q96S52 | Human | PMID:12802054 |
| Molecular Function | GO:0005515 | protein binding | PIGT | IPI | UniProtKB:O43292 | Human | PMID:15713669 |
| Molecular Function | GO:0005515 | protein binding | PIGT | IPI | UniProtKB:O43292 | Human | PMID:28514442 |
| Molecular Function | GO:0005515 | protein binding | PIGT | IPI | UniProtKB:Q92643 | Human | PMID:28514442 |
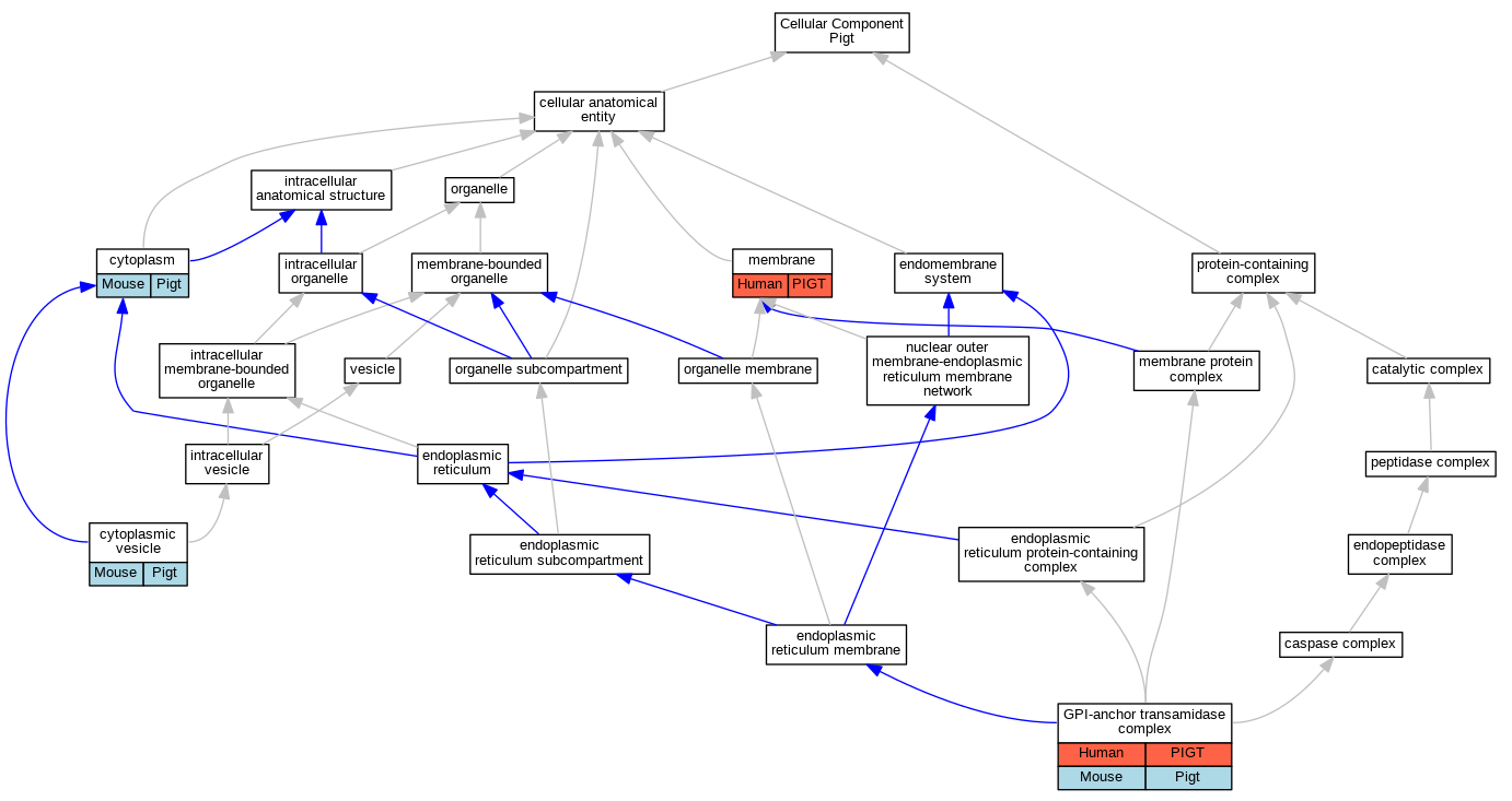
| Cellular Component | GO:0005737 | cytoplasm | Pigt | IDA | Mouse | PMID:16516892 | |
| Cellular Component | GO:0031410 | cytoplasmic vesicle | Pigt | IDA | Mouse | PMID:16516892 | |
| Cellular Component | GO:0042765 | GPI-anchor transamidase complex | PIGT | IPI | Human | PMID:12802054 | |
| Cellular Component | GO:0042765 | GPI-anchor transamidase complex | PIGT | IDA | Human | PMID:11483512 | |
| Cellular Component | GO:0042765 | GPI-anchor transamidase complex | PIGT | IDA | Human | PMID:12802054 | |
| Cellular Component | GO:0042765 | GPI-anchor transamidase complex | Pigt | IDA | Mouse | MGI:MGI:3688056|PMID:11483512 | |
| Cellular Component | GO:0016020 | membrane | PIGT | HDA | Human | PMID:19946888 | |
| Biological Process | GO:0016255 | attachment of GPI anchor to protein | Pigt | IMP | Mouse | MGI:MGI:3688056|PMID:11483512 | |
| Biological Process | GO:0007369 | gastrulation | pigt | IMP | ZFIN:ZDB-MRPHLNO-130820-11 | Zfish | PMID:23636107 |
| Biological Process | GO:0007369 | gastrulation | pigt | IMP | ZFIN:ZDB-MRPHLNO-130820-12 | Zfish | PMID:23636107 |
| Biological Process | GO:0051402 | neuron apoptotic process | Pigt | IDA | Mouse | PMID:16516892 | |
| Biological Process | GO:0030182 | neuron differentiation | Pigt | IDA | Mouse | PMID:16516892 |
| EXP Inferred from experiment |
| IDA Inferred from direct assay |
| IEP Inferred from expression pattern |
| IGI Inferred from genetic interaction |
| IMP Inferred from mutant phenotype |
| IPI Inferred from physical interaction |
| HTP Inferred from High Throughput Experiment |
| HDA Inferred from High Throughput Direct Assay |
| HMP Inferred from High Throughput Mutant Phenotype |
| HGI Inferred from High Throughput Genetic Interaction |
| HEP Inferred from High Throughput Expression Pattern |
Mouse Genome Database (MGD), Gene Expression Database (GXD), Mouse Models of Human Cancer database (MMHCdb) (formerly Mouse Tumor Biology (MTB)), Gene Ontology (GO) |
||
|
Citing These Resources Funding Information Warranty Disclaimer, Privacy Notice, Licensing, & Copyright Send questions and comments to User Support. |
last database update 09/30/2025 MGI 6.24 |
|
|
|
||