|
Source |
Alliance of Genome Resources |



| Category | ID | Classification term | Gene | Evidence | Inferred from | Organism | Reference |
|---|---|---|---|---|---|---|---|
| Molecular Function | GO:0004430 | 1-phosphatidylinositol 4-kinase activity | PI4KB | IDA | Human | PMID:11277933 | |
| Molecular Function | GO:0004430 | 1-phosphatidylinositol 4-kinase activity | PI4KB | IDA | Human | PMID:27009356 | |
| Molecular Function | GO:0004430 | 1-phosphatidylinositol 4-kinase activity | Pi4kb | IDA | Rat | PMID:8973579|RGD:633727 | |
| Molecular Function | GO:0071889 | 14-3-3 protein binding | PI4KB | IDA | Human | PMID:23572552 | |
| Molecular Function | GO:0005515 | protein binding | PI4KB | IPI | UniProtKB:Q05639 | Human | PMID:17088255 |
| Molecular Function | GO:0005515 | protein binding | PI4KB | IPI | UniProtKB:Q9H3P7 | Human | PMID:22124328 |
| Molecular Function | GO:0005515 | protein binding | PI4KB | IPI | UniProtKB:P03300:PRO_0000424692 | Human | PMID:23572552 |
| Molecular Function | GO:0005515 | protein binding | PI4KB | IPI | UniProtKB:P27348|UniProtKB:P31946|UniProtKB:P31947|UniProtKB:P61981|UniProtKB:P62258|UniProtKB:P63104|UniProtKB:Q04917|UniProtKB:Q15907|UniProtKB:Q5T2E6 | Human | PMID:23572552 |
| Molecular Function | GO:0005515 | protein binding | PI4KB | IPI | UniProtKB:Q9H3P7 | Human | PMID:23572552 |
| Molecular Function | GO:0005515 | protein binding | PI4KB | IPI | UniProtKB:P03495 | Human | PMID:24008843 |
| Molecular Function | GO:0005515 | protein binding | PI4KB | IPI | UniProtKB:Q9H3P7 | Human | PMID:27009356 |
| Molecular Function | GO:0005515 | protein binding | Pi4kb | IPI | RGD:68417 | Rat | PMID:12244129|RGD:7241276 |
| Cellular Component | GO:0005737 | cytoplasm | Pi4kb | IDA | Rat | PMID:8973579|RGD:633727 | |
| Cellular Component | GO:0005829 | cytosol | Pi4kb | IDA | Rat | PMID:12244129|RGD:7241276 | |
| Cellular Component | GO:0005794 | Golgi apparatus | PI4KB | IDA | Human | PMID:25365221 | |
| Cellular Component | GO:0000139 | Golgi membrane | PI4KB | IDA | Human | PMID:27009356 | |
| Cellular Component | GO:0005886 | plasma membrane | Pi4kb | IDA | Rat | PMID:12244129|RGD:7241276 | |
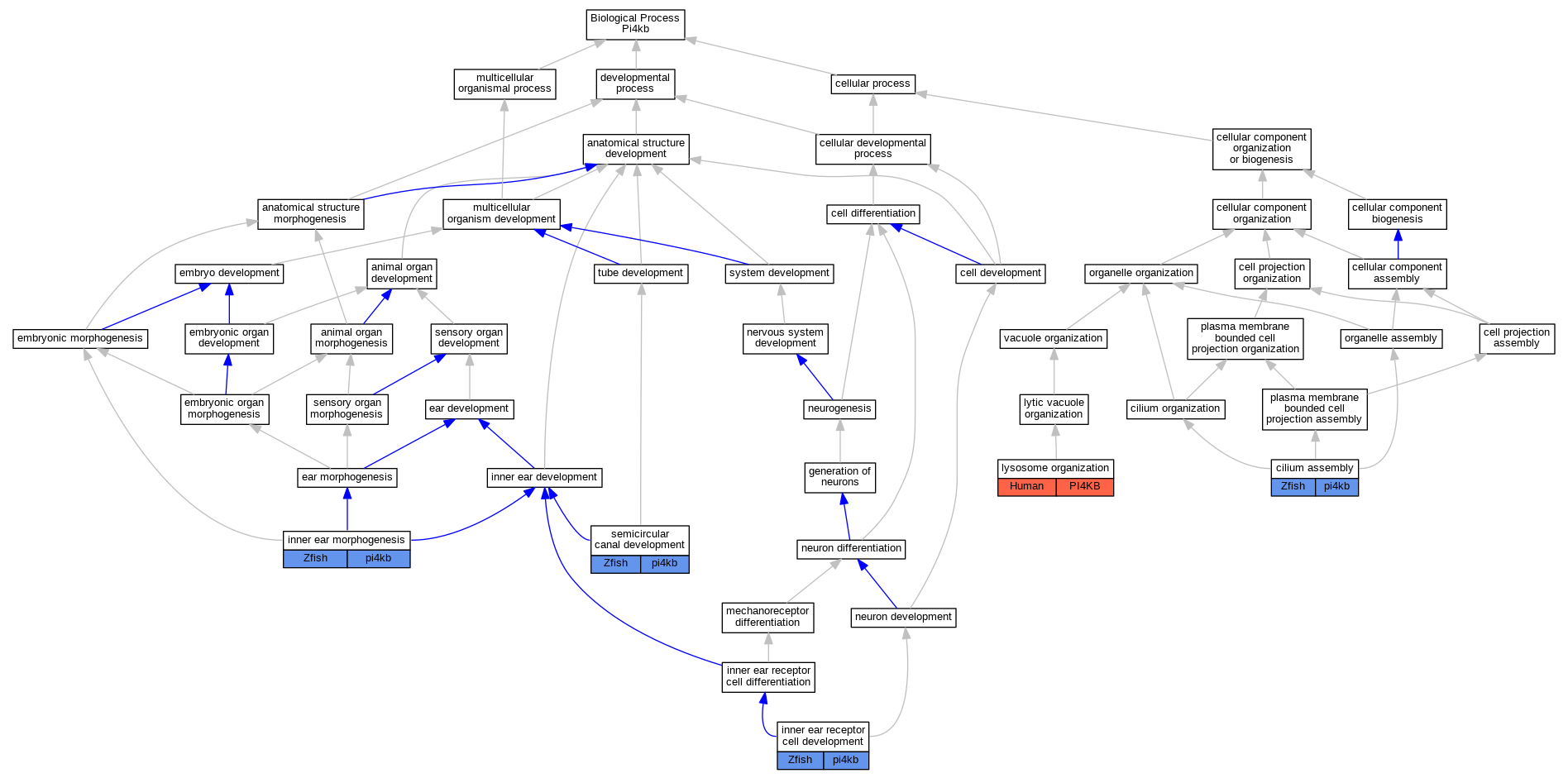
| Biological Process | GO:0060271 | cilium assembly | pi4kb | IMP | ZFIN:ZDB-GENO-230120-5 | Zfish | PMID:33358778 |
| Biological Process | GO:0060271 | cilium assembly | pi4kb | IMP | ZFIN:ZDB-GENO-230120-6 | Zfish | PMID:33358778 |
| Biological Process | GO:0042472 | inner ear morphogenesis | pi4kb | IMP | ZFIN:ZDB-MRPHLNO-090818-6 | Zfish | PMID:33358777 |
| Biological Process | GO:0060119 | inner ear receptor cell development | pi4kb | IMP | ZFIN:ZDB-GENO-230120-6 | Zfish | PMID:33358778 |
| Biological Process | GO:0060119 | inner ear receptor cell development | pi4kb | IMP | ZFIN:ZDB-GENO-230120-5 | Zfish | PMID:33358778 |
| Biological Process | GO:0007040 | lysosome organization | PI4KB | IDA | Human | PMID:25365221 | |
| Biological Process | GO:0060872 | semicircular canal development | pi4kb | IMP | ZFIN:ZDB-MRPHLNO-090818-7 | Zfish | PMID:19320994 |
| Biological Process | GO:0060872 | semicircular canal development | pi4kb | IMP | ZFIN:ZDB-MRPHLNO-090818-6 | Zfish | PMID:19320994 |
| Biological Process | GO:0060872 | semicircular canal development | pi4kb | IGI | ZFIN:ZDB-MRPHLNO-090818-5,ZFIN:ZDB-MRPHLNO-090818-6 | Zfish | PMID:19320994 |
| Biological Process | GO:0060872 | semicircular canal development | pi4kb | IGI | ZFIN:ZDB-MRPHLNO-050930-1,ZFIN:ZDB-MRPHLNO-090818-6 | Zfish | PMID:19320994 |
| EXP Inferred from experiment |
| IDA Inferred from direct assay |
| IEP Inferred from expression pattern |
| IGI Inferred from genetic interaction |
| IMP Inferred from mutant phenotype |
| IPI Inferred from physical interaction |
| HTP Inferred from High Throughput Experiment |
| HDA Inferred from High Throughput Direct Assay |
| HMP Inferred from High Throughput Mutant Phenotype |
| HGI Inferred from High Throughput Genetic Interaction |
| HEP Inferred from High Throughput Expression Pattern |
Mouse Genome Database (MGD), Gene Expression Database (GXD), Mouse Models of Human Cancer database (MMHCdb) (formerly Mouse Tumor Biology (MTB)), Gene Ontology (GO) |
||
|
Citing These Resources Funding Information Warranty Disclaimer, Privacy Notice, Licensing, & Copyright Send questions and comments to User Support. |
last database update 09/30/2025 MGI 6.24 |
|
|
|
||