|
Source |
Alliance of Genome Resources |



| Category | ID | Classification term | Gene | Evidence | Inferred from | Organism | Reference |
|---|---|---|---|---|---|---|---|
| Molecular Function | GO:0004430 | 1-phosphatidylinositol 4-kinase activity | Pi4ka | IMP | Mouse | MGI:MGI:5476893|PMID:23229899 | |
| Molecular Function | GO:0004430 | 1-phosphatidylinositol 4-kinase activity | Pi4ka | IDA | Rat | PMID:8662589|RGD:633726 | |
| Molecular Function | GO:0045296 | cadherin binding | PI4KA | HDA | Human | PMID:25468996 | |
| Molecular Function | GO:0016301 | kinase activity | PI4KA | IDA | Human | PMID:25327288 | |
| Molecular Function | GO:0005515 | protein binding | PI4KA | IPI | UniProtKB:P60033 | Human | PMID:14676841 |
| Molecular Function | GO:0005515 | protein binding | PI4KA | IPI | UniProtKB:P27958:PRO_0000037576 | Human | PMID:15607035 |
| Molecular Function | GO:0005515 | protein binding | PI4KA | IPI | UniProtKB:Q99IB8:PRO_0000045602 | Human | PMID:21238945 |
| Molecular Function | GO:0005515 | protein binding | PI4KA | IPI | UniProtKB:P27958:PRO_0000037576 | Human | PMID:21297162 |
| Molecular Function | GO:0005515 | protein binding | PI4KA | IPI | UniProtKB:Q99IB8:PRO_0000045602 | Human | PMID:23675303 |
| Molecular Function | GO:0005515 | protein binding | PI4KA | IPI | UniProtKB:Q99IB8:PRO_0000045602 | Human | PMID:23935497 |
| Molecular Function | GO:0005515 | protein binding | PI4KA | IPI | UniProtKB:Q86TG1 | Human | PMID:25608530 |
| Molecular Function | GO:0005515 | protein binding | PI4KA | IPI | UniProtKB:Q86TV6 | Human | PMID:26571211 |
| Molecular Function | GO:0005515 | protein binding | PI4KA | IPI | UniProtKB:Q9BYI3 | Human | PMID:26571211 |
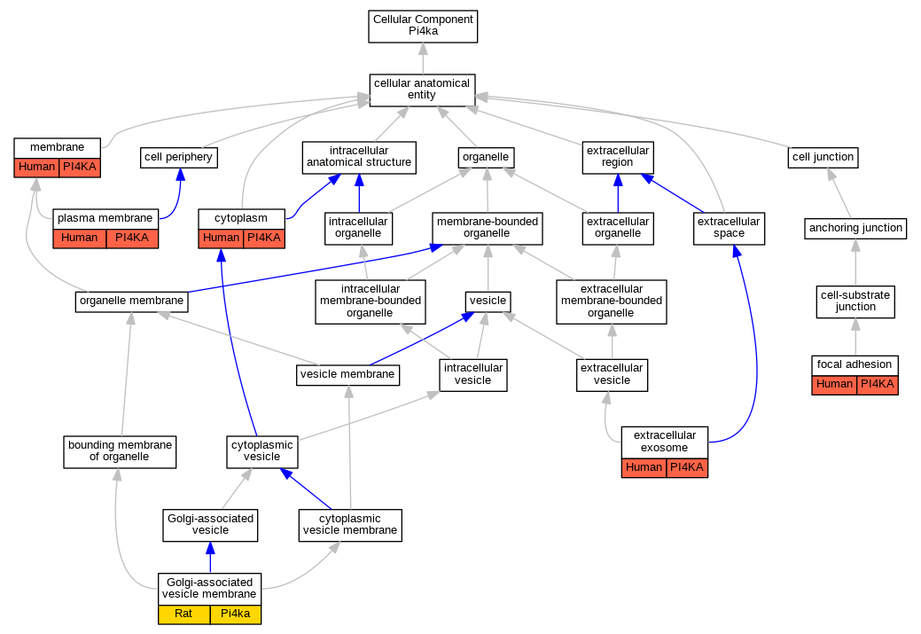
| Cellular Component | GO:0005737 | cytoplasm | PI4KA | IDA | Human | PMID:23229899 | |
| Cellular Component | GO:0070062 | extracellular exosome | PI4KA | HDA | Human | PMID:20458337 | |
| Cellular Component | GO:0005925 | focal adhesion | PI4KA | HDA | Human | PMID:21423176 | |
| Cellular Component | GO:0030660 | Golgi-associated vesicle membrane | Pi4ka | IDA | Rat | PMID:8662589|RGD:633726 | |
| Cellular Component | GO:0016020 | membrane | PI4KA | HDA | Human | PMID:19946888 | |
| Cellular Component | GO:0005886 | plasma membrane | PI4KA | IDA | Human | PMID:23229899 | |
| Biological Process | GO:0035118 | embryonic pectoral fin morphogenesis | pi4kaa | IMP | ZFIN:ZDB-MRPHLNO-100204-3 | Zfish | PMID:19887586 |
| Biological Process | GO:0044788 | modulation by host of viral process | PI4KA | IMP | Human | PMID:19376974 | |
| Biological Process | GO:0046854 | phosphatidylinositol phosphate biosynthetic process | Pi4ka | IMP | Mouse | MGI:MGI:5476893|PMID:23229899 | |
| Biological Process | GO:0016310 | phosphorylation | PI4KA | IDA | Human | PMID:25327288 | |
| Biological Process | GO:0140754 | reorganization of cellular membranes to establish viral sites of replication | PI4KA | IMP | Human | PMID:19376974 |
| EXP Inferred from experiment |
| IDA Inferred from direct assay |
| IEP Inferred from expression pattern |
| IGI Inferred from genetic interaction |
| IMP Inferred from mutant phenotype |
| IPI Inferred from physical interaction |
| HTP Inferred from High Throughput Experiment |
| HDA Inferred from High Throughput Direct Assay |
| HMP Inferred from High Throughput Mutant Phenotype |
| HGI Inferred from High Throughput Genetic Interaction |
| HEP Inferred from High Throughput Expression Pattern |
Mouse Genome Database (MGD), Gene Expression Database (GXD), Mouse Models of Human Cancer database (MMHCdb) (formerly Mouse Tumor Biology (MTB)), Gene Ontology (GO) |
||
|
Citing These Resources Funding Information Warranty Disclaimer, Privacy Notice, Licensing, & Copyright Send questions and comments to User Support. |
last database update 12/30/2025 MGI 6.24 |
|
|
|
||